Sabitlenmiş Tweet

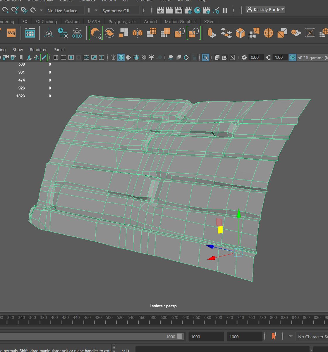
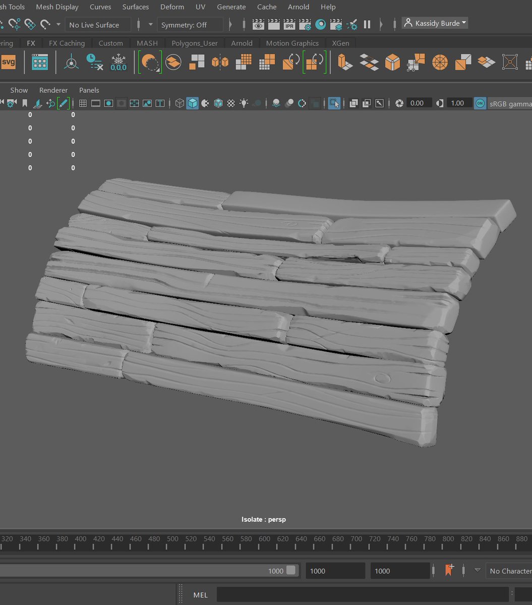
Happy #PortfolioDay !!🥳
I'm Zack, a hand-painted prop & environment artist. I've worked on games as a 3D Generalist for 2 years and am currently looking for full-time and freelance opportunities!⚔️
🌐Portfolio: zackolson.artstation.com
📧Email: zackolson710@gmail.com




English





























