Sabitlenmiş Tweet

Link to the KDP page for The Philosopher's Map: amazon.com/dp/B0FNC11336
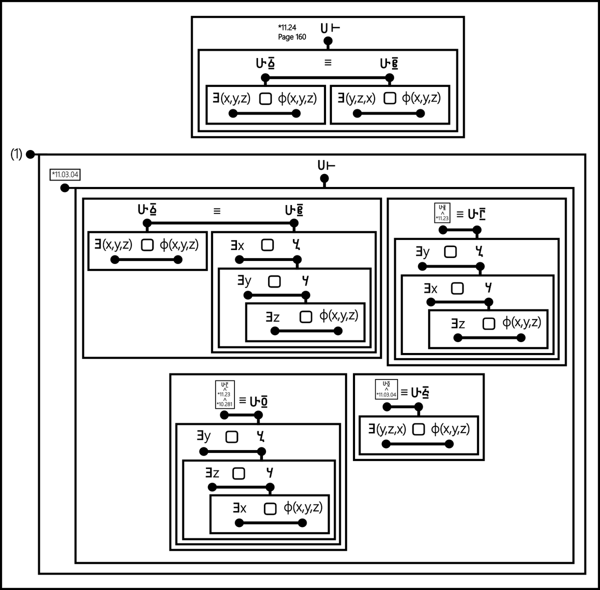
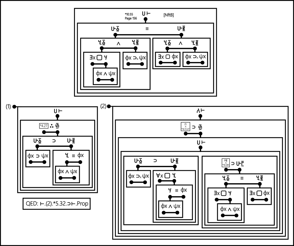
Link to the image archives - on imgur:
imgur.com/gallery/philos…
Link to the video version of the image archive on my youtube channel, where I'll upload the companion series one video at a time as I make them over the coming weeks: youtube.com/watch?v=-ejKa8…
The blurb:
"Conceptual Geometry, concisely explained, is a framework for manipulating and visualizing concepts, coherence, and relations. "The Philosopher's Map" is the '101' of Conceptual Geometry, and is suitable for anyone who wishes to better understand graphing, be it for personal or professional, serious or casual, logical or mystical, or anything in-between, purposes.
From enhancing your quarterly reports, to giving you a framework to impress your students or teachers, to empowering you with the skillset necessary to render an entirely new method of visualizing a logical system such as Lambda Calculus or Boolean Algebra, the principles of Conceptual Geometry will not only apply to but enhance your endeavors once you achieve competency.
If you're ready to make snazzy graphs and luminous visual systems, The Philosopher's Map is only an affordable purchase away from assisting you in achieving your visual-representation needs.
Also includes a beginner-level introduction in the 'Advanced' section for Lambda Calculus."
This has been a very long time making, four months. I'm content to present, and pleased to release, this book for $7.99 USD.
The e-book is considerably higher in price due to printing costs associated with the format, the images are large enough on the printed paperback edition that they should be fully legible in the 8.5x11 book, with everything as usual typed out in a comfortable easy-to-read size 20 font.
Again, this bumped up printing costs but it'll be a book that will be physically easy to read as a result.
Thank you for everyone who checks out the above.

YouTube

English

















