Sabitlenmiş Tweet
Dr Rob Leigh
2K posts

Dr Rob Leigh
@RobLeigh_
Senior Research Fellow in Bioinformatics & Molecular Epidemiology @TrinityMed1. Adj Asst Prof in Stats @SETUIreland. Interested in omics approaches to medicine
Dublin City, Ireland Katılım Nisan 2019
2.3K Takip Edilen589 Takipçiler
Dr Rob Leigh retweetledi

In a new Science study, researchers report that specific regions dense in cytosine and guanosine dinucleotides are epigenetically modified during inflammation to enable gene expression and that these changes persist during the animal’s lifetime.
The finding has implications for understanding how the genome determines the longevity of memory, which affects tissue fitness.
Learn more in a new #SciencePerspective: scim.ag/3PCKQU1

English

@NBoydGibbins @amaticahealth This is something bioinformaticians do in the background on a daily basis, is this a particularly rare disease? This is also on 17 patients if I’m not mistaken; unless it’s a rare disease, that sample size is going to constrain you. Has a power analysis been done?
English

@RobLeigh_ @amaticahealth Sure, symptoms will all have underling biology. This work is trying to understand the mechanisms behind specific symptoms. If we can understand the pathophysiology that may allow us to treat symptoms that currently don't have treatments
English


Grand day for the Parish. Sincere gratitude to @RoseAnnekenny1, @CathalMcCrory1, and the wider @tilda_tcd team for supporting me through this process.

English

Linezolid resistance, normally vertical and chromosomal is showing up horizontally via mobile elements. Predictable, still consequential
Wiep Klaas Smits@SmitsLab
The emergence and biological characteristics of linezolid-resistant Clostridioides difficile isolates in the Asia-Pacific Region tandfonline.com/doi/full/10.10…
English
Dr Rob Leigh retweetledi
Dr Rob Leigh retweetledi

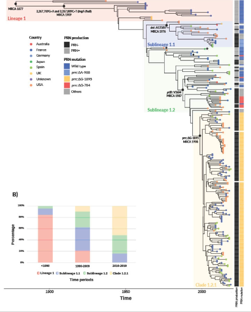
🔍Analysis of whooping cough isolates from over 82 years reveals the 'bystander effect' of the pertussis vaccine, affecting the evolution of a non-target species. Valérie Bouchez and Sylvain Brisse take us behind the scenes of their latest publication🔗 microb.io/3NAN1WY

English

@Avimanyu8008 @hamptonism Good explanation. I might be wrong but I think it is 20, not 21.
For 19: P(20)/P(19) = 1.004
For 20: P(21)/P(20) = 0.998
For 21: P(22)/P(21) = 0.996
For this, the idea is to find were the ratio crosses 1. For 19, it’s above 1 and for 20 it’s below 1. Therefore, 20 is optimal
English

The best chance is an illustration of probability
The 21st position in line gives you the best chance of being the first duplicate birthday
How to determine the best position?
Assume you are in the nth position, the probability of getting a free ticket is:
P(n) = P'(first n - 1 people share a birthday) * P(birthday with first n -1 people)
Mathematically, the above can be represented as:
P(n) = [365/365 * 364/365 * 363/365 * ... * (365 - (n -2))/365] * [(n -1)/365]
Such that: n ≤ 365
When simplified, the equation becomes
p(n)/p(n+1) = 365/(366 - n) * (n - 1)/n
Where
p(n)/p(n+1) > 1
So, we have:
365/(366 - n) * (n - 1)/n > 1
Evaluate the product
(365n -365)/(366n - n²) > 1
Cross multiply
365n -365 > 366n - n²
Collect like terms
n² + 365n - 366n - 365 > 0
Evaluate the difference
n² - n - 365 > 0
Solve for n using a graphing calculator;
n > - 18.6 or n >19.6
n cannot be negative.
So, we have:
n > 19.6
Approximate to nearest integer
n > 20
The least integer value of n is:
n = 21
Hence, the 21st position in line gives you the best chance of being the first duplicate birthday. btw it's not my answer i don't know anything
English
Dr Rob Leigh retweetledi

Today in @NatureMedicine we report that AI can predict 130 diseases from 1 night of sleep🛌
We trained a foundation model (#SleepFM) on 585K hours of sleep recordings from 65K people—brain, heart, muscle & breathing signals combined.
AI learns the language of sleep🧵


English
Dr Rob Leigh retweetledi

"In many gene expression studies, cells are extracted by tissue dissociation and fluorescence-activated cell sorting (FACS), but the effect of these protocols on cellular transcriptomes is not well characterized and is often ignored."
nature.com/articles/nmeth…
English
Dr Rob Leigh retweetledi

How well do mRNA levels predict protein levels in human tissues ?
A simple question confounded by a paradox.
Our @PLOSCompBiol article: doi.org/10.1371/journa…

English

not to sound any bit classist or rude but you should need to have like at least a BA in economics to be allowed near the dept of finance.. the economy is so fragile and obv might fall and needs someone competent right now.
Adam@iffabug
What Qualifications Does Simon Harris Have To Be Minister For Finance ?
English
Dr Rob Leigh retweetledi

@IrishUnity As a statistician, I can assure you that this is causation, not correlation (P < 0.005)
English
Dr Rob Leigh retweetledi
Dr Rob Leigh retweetledi


















