Sabitlenmiş Tweet

Sorry everyone, RungeBot is no longer working as we can no longer access our mentions via the free API.
I still work on Mastodon: @RungeBot" target="_blank" rel="nofollow noopener">mathstodon.xyz/@RungeBot.
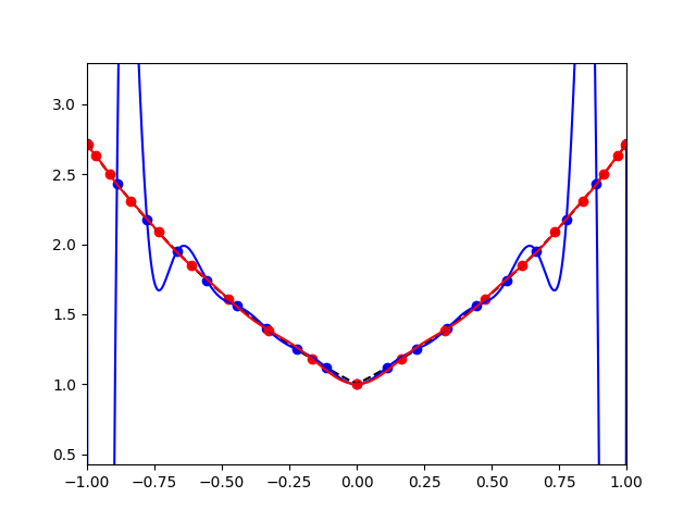
You can read about what I *used to do* at mscroggs.co.uk/blog/57.
English






















