
SusumuKatsuma_Lab
109 posts

SusumuKatsuma_Lab
@SKatsuma_Lab
勝間進@東大(Susumu Katsuma@UT)、研究好き、実験好き、猫好き、バキュロウイルス、ボルバキア、カイコ、学変A領域代表







丹羽さん春本さんと企画しました。 参加登録の締め切りは2025年 12月26日(金)です! 招待講演、特別企画が豪華であるだけでなく、全員が積極的に議論できるような参加型のシンポジウムの構成にしています。ポスター発表の時間も長めにとってます。 ぜひ、お越しください! docs.google.com/forms/d/e/1FAI…




昆虫の性・生殖に干渉する細菌「ボルバキア」について取材機会をいただきました。 性決定って生物にとって超大事なのに、感染によって機能が被ったらゲノムからも落ちるんだという衝撃。 「オス殺し」細菌、除いたら「メス殺し」 ガの一種で性決定乗っ取る:朝日新聞 asahi.com/articles/ASV1M…

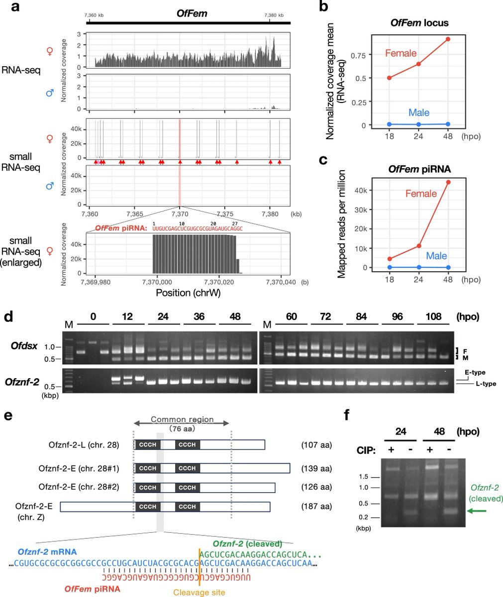
[支援成果公開]東京大学の勝間進教授らの研究グループによる成果論文が発表されました。 📣メスになるためには共生者が必要 ―宿主のメス決定遺伝子が喪失し、共生細菌が肩代わりしている分子的証拠を発見― プレスリリース➡️a.u-tokyo.ac.jp/topics/topics_… 論文➡️ #Ack1" target="_blank" rel="nofollow noopener">nature.com/articles/s4146…

昆虫の性・生殖に干渉する細菌「ボルバキア」について取材機会をいただきました。 性決定って生物にとって超大事なのに、感染によって機能が被ったらゲノムからも落ちるんだという衝撃。 「オス殺し」細菌、除いたら「メス殺し」 ガの一種で性決定乗っ取る:朝日新聞 asahi.com/articles/ASV1M…



メス決定遺伝子がないアワノメイガ:メス決定遺伝子を失っても、共生細菌が存在することでメスとして生きられるメカニズムを解明した研究がNature Communications誌に掲載されました。計画班A01-1 勝間グループの研究成果です。 nature.com/articles/s4146…






私たちのノコギリカメムシ後脚防衛真菌共生に関する論文がついにScience誌に公開されました。長年にわたり多くの研究者がバトンを繋ぎながら解明し、磨き上げてきた自然史の発見をこのような形で公表することができ、感慨深いものがあります。 science.org/doi/10.1126/sc… #共生 #昆虫 #カメムシ

「共進化表現型創発」第4回領域会議@帯広を開催しました。計画班と第1期公募班を交えた濃密な2泊3日を過ごしました。そして、異種間生物同士のエフェクターを介した相互作用の面白さを改めて認識する場とすることができました。
