Shane Mahi
569 posts

Shane Mahi
@ShaneMahi
CEO @ RevIntel | Revenue Intelligence for CROs | Surface insights. Interrogate pipeline. Improve close rates. | Building the Commercial OS.
London, England Katılım Kasım 2021
240 Takip Edilen173 Takipçiler

We're 6 months in.
— Product live with paying customers
— £1.2M in pipeline
— £96K ARR
— 5-person team
— Advised by Aaron Ross (Predictable Revenue)
Building something agencies actually need.
If that sounds like your world → gorevintel.com
English

At SalesDRIIVN, we processed millions of data points annually across dozens of client pipelines.
Every month, we'd sit down to report on performance.
And every month, the same problem:
We had no single place to see which clients were growing and which were bleeding.
We were flying blind. With other people's revenue.
English

6 months into building RevIntel. Here's where we are:
✅ Product live. Paying customers.
✅ Pipeline: £1.2M
✅ ARR: £96K
✅ Team: 5 domain experts
✅ Advisor: Aaron Ross (Predictable Revenue)
Built for sales agencies managing 100+ client pipelines who need to see everything on one screen.
Not done. Just getting started.
→ gorevintel.com
English

Adoption starts with frictionless deployment. Instead of disruptive CRM rip-and-replace, an intelligence layer makes existing tools smarter without changing the foundation.. #TechInnovation #CRM #DataStrategy
English

Most mid-market B2B SaaS companies don’t “lose” deals.
They *misread* them.
The forecast says “Commit.” The CRM says “Late stage.” The rep says “It’s close.”
Then the deal slips. Or stalls. Or dies quietly.
Not because the product suddenly got worse — but because the pipeline was never as healthy as it looked.
Here’s what poor pipeline visibility hides:
- Deals that are ageing with zero real momentum
- “Next steps” that aren’t buyer-owned
- Multi-threading that’s actually single-threading
- Discounts being used to mask risk
- Stages that mean different things to different reps
So leadership optimises the wrong things:
More pipeline in → more pressure → more noise → same result.
The fix isn’t “better forecasting.” It’s being able to *prove* where risk is building before it hits revenue.
If you’ve ever thought: “I don’t trust my pipeline, but I can’t prove why” — you’re not alone.
That’s the real problem worth solving.
English

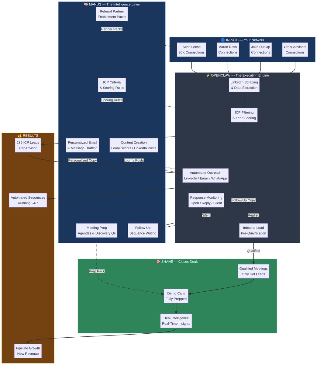
Manus has been a genuine unlock for me as a founder.
I used it to:
✅ Build targeted prospect lists fast
✅spot signals + triggers (hiring, stack changes, growth moves, pain points)
✅turn that into sharp outreach
Net result: I booked 3 meetings directly off the back of those activities.
The big win isn’t “AI writes faster” — it’s that it helps you go from noise → signal → action without losing momentum.
Next step for me is integrating this workflow with OpenClaw so it’s one system: research + list building + triggers + follow-ups + CRM hygiene all connected for maximum productivity.
We're building YCs 100Bn, 10 Person StartUp - Stay Tuned!
@manuscommunity



English

New!! Dear SaaStr: For High Dollar Vertical SaaS, Does The VP of Sales Need Domain Expertise? dlvr.it/TPfFL5
English

@Chris_Orlob If you could speed up watching those calls, how would u do it today wit AI
English

9. End your demo with "What excited you most about what you saw today?"
Transition to discussing next steps.
Hope these help.
P.S. I've watched over 3,000 Gong calls in my career.
Here's a (free) list of 39 questions that sell I've compiled from that: go.pclub.io/list
English

Stop treating your team like cogs in a machine. True growth comes from genuine care, intuition, and creativity. Fostering strong relationships and showing you care is key to loyalty, unlocking best work, and achieving durable success. #Leadership #TeamBuilding
English

Want to build stronger business relationships? Share your hobbies! It makes you more relatable, approachable, and human. Don't hide behind just your job title. #Networking #Leadership
English
