凌棋 しのぎ
2.4K posts

凌棋 しのぎ
@Shinogi07
「しのくん」と呼んでもいいですよ〜 中国語(母語)⭕日本語⭕/ ENFJ / 独身🏳️🌈 / ミルクプリン好き 海鮮苦手 / StreetFighter6 Minecraft / 趣味はカラオケ🎤 / 推しは羅小黑 / 理性・楽観・平和🕊️ / 友達になりたい
Katılım Nisan 2023
1.2K Takip Edilen226 Takipçiler

@Shinogi07 祝你好運
就像《法句譬喻經》中佛陀的解釋:這條繩子原本是用香草編織成的,但因為被拿來綑綁死魚,所以香草原本的芬芳消失了,反而染上了揮之不去的魚腥味
人原本都有清淨的本性,但若不小心親近惡友或處於不好的環境,就像香草綁了死魚,久而久之也會沾染惡習,變得面目可憎
離開壞的環境是正確的
中文

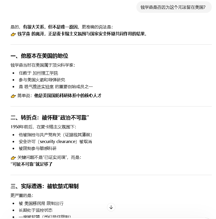
@seals1314530 @Kenntnis22 錢被懷疑通共→錢被審查、錢的入籍被拒
錢被審查→錢被扣押、回國
錢的入籍被拒❌️→錢被扣押、回國
其實只要反過來看就行,錢入籍被拒他仍然可以合法地留在美國,入籍被拒是被懷疑通共的果,不是回國的因
我們是在講邏輯問題,我指出的也是邏輯問題,不是所謂史料真偽,在史料上,我完全同意您的看法
中文

@Shinogi07 @Kenntnis22 历史的真伪举例子是行不通的,又不是司法关系,不需要例子和案列,你不就是认为层主说钱离开美国的原因,是因为签证被拒的观点不对吗。问题是他也没说错啊,只不过说对了一小部分不够完整,这是其中一项次要原因,有问题吗?
中文

@seals1314530 @Kenntnis22 舉了那麼淺顯的例子還看不懂 那我也真是沒招了……
我們討論的當然是原文中的表述,你叫我別看原文還說我轉移話題,到底是誰在轉移話題?我跟你認為的史料差不多啊,有什麼反駁的,你說的史料確實沒問題。我只是指出你話中的邏輯問題,邏輯錯誤就是錯誤,不能把正的說成反的,建議您通過AI理理邏輯
中文

@Shinogi07 @Kenntnis22 你不用转移话题 说这么远,钱学森申请美国国籍被拒是他主观离开美国的原因之一,这是不争的事实。他在冷战时期因为参与美军导弹火箭秘密研究,又被怀疑通共,而被拘禁审查也是事实。你不用扯什么ABCD的例子,你不服,就拿史料来反驳我,搞了半天,你一点反驳的史料都拿不出来
中文

@seals1314530 @Kenntnis22 舉個例子
A開槍打了B和C
B和C因此死亡
C的親戚D也因此抑鬱而終
D抑鬱而終是因為C死了,C死了是因為A開槍
但是你不能說C是因為B死了才死的
這兩件沒有因果關係,結果不能互相當原因
中文

@seals1314530 @Kenntnis22 「博主發的什麼我不管」?
我們剛剛的對話都是基於原文,不然我們在討論什麼?
你說的話因果推論是有問題的,錢被懷疑通共→他被調查以及入籍被拒,「入籍被拒」是果,而不是他回國的因。他回國的因是被懷疑通共以及遭受限制和審查
你的觀點其實大部分我也同意,但是這樣因果推論是不合適的
中文























