
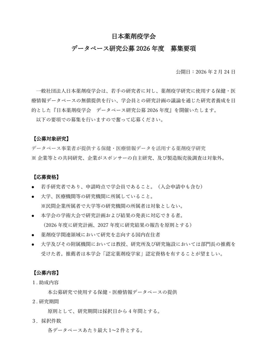
【応募受付中】2026年度データベース研究公募
「DBを使った研究をやりたい方へ」
RWDで研究できる機会です。
✔️ 8つのDBから選択可
✔️ 薬剤疫学研究対象
✔️ 若手研究者歓迎
締切(延長後):4/30(木)
迷っている方も、まずはぜひご応募を!
🔗 jspe.jp/20260224-2/


日本語
Shiori Nishimura, PhD
555 posts

@ShioNishimura
Pharmacoepidemiology | Real-world evidence | Cardiovascular outcomes, drug safety & frailty | YCU ← UTokyo ← Keio Univ. | 日本薬剤疫学会 データベース研究公募委員会







📢2026年度データベース研究公募開始! 日本薬剤疫学会で 保険者・医療機関データベースを活用した研究公募を開始しました(締切:3/31) ✔️ 8つのDBから選択可 ✔️ 薬剤疫学研究対象 ✔️ 若手研究者向け 詳細はこちら👇 🔗 jspe.jp/20260224-2/







