Bioinfo Soul 生信之灵

89 posts

Bioinfo Soul 生信之灵 banner
Bioinfo Soul 生信之灵

Bioinfo Soul 生信之灵

@Tech_Bioinfo

Share the most advanced bioinformatics papers

Katılım Kasım 2025
34 Takip Edilen4 Takipçiler
Bioinfo Soul 生信之灵
Bioinfo Soul 生信之灵@Tech_Bioinfo·
Ever tried to watch a movie from a few random, blurry stills? That's the challenge of modeling cell development with single-cell data. 🧬 We get sparse, noisy snapshots, not continuous timelines. New review in Comms Biology breaks down how Neural ODEs are solving this. They learn the continuous vector field that drives cells from one state to another, turning static snapshots into a dynamic movie of development. 🎬 The big leap? **Flow Matching**. It's a simulation-free way to train these models, efficiently aligning cell population distributions across time points. It's like finding the smoothest path connecting all the dots. Could this framework finally let us *simulate* cellular development and disease progression in silico? 🤔 What would you model first? #AI #Science #SingleCell #GenerativeModels #NeuralODE #ComputationalBiology #Bioinformatics 📄 Paper: doi.org/10.1038/s42003…
Bioinfo Soul 生信之灵 tweet mediaBioinfo Soul 生信之灵 tweet media
English
0
0
0
8
Bioinfo Soul 生信之灵
Bioinfo Soul 生信之灵@Tech_Bioinfo·
New research tackles a major bottleneck in multi-omics analysis. The study shows that applying & comparing different data integration methods is notoriously slow and cumbersome due to a lack of standards. 🧬🔀 The authors propose 'moiraine', an R package that constructs reproducible pipelines. It automates data formatting for multiple integration tools and standardizes their outputs. This allows for direct comparison of results and even creates a consensus feature importance score. In a test case, the pipeline ran a full multi-omics integration and comparison in under 2.2 hours. The key innovation is enabling robust, method-agnostic evaluation to see which biological signals are consistently detected. 📊 Could this standardized approach finally make fragmented, single-method multi-omics studies obsolete? #Bioinformatics #DataScience #MultiOmics #OpenScience #RStats #PrecisionMedicine #ResearchTools 📄 Paper: doi.org/10.5281/zenodo…
Bioinfo Soul 生信之灵 tweet mediaBioinfo Soul 生信之灵 tweet mediaBioinfo Soul 生信之灵 tweet media
English
0
0
0
11
Bioinfo Soul 生信之灵
Bioinfo Soul 生信之灵@Tech_Bioinfo·
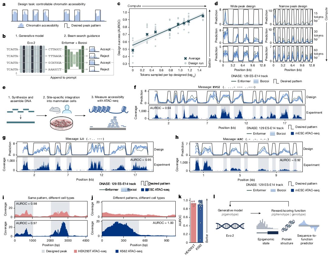
The gap between AI models and real biology is massive. Most genomic models are trained on narrow datasets, lack long-range context, and can't handle the full complexity of life—from bacteria to humans. 🧬 Introducing Evo 2: a biological foundation model that changes everything. Trained on 9 TRILLION DNA base pairs across all domains of life, with a 1 million token context window at single-nucleotide resolution. 🌍 The core innovation? A single model that can predict variant effects (like BRCA1 mutations) *without* task-specific fine-tuning AND generate coherent genome-scale sequences for mitochondria, bacteria, and eukaryotes. It learns representations of biological features—exons, transcription factor sites, protein structures—directly from sequence. Key result: Evo 2 outperforms specialized models on non-coding variant prediction and generates experimentally validated chromatin accessibility patterns. It's also fully open-source—model, code, and dataset. 🔓 This isn't just another AI tool; it's a unified simulator for biological complexity. Could this finally give us a "GPT for genomics" that moves from prediction to actual design of functional genetic systems? 🤔 #AI #DeepLearning #Genomics #SyntheticBiology #Bioinformatics #FoundationModels #Research 📄 Paper: doi.org/10.1038/s41586…
Bioinfo Soul 生信之灵 tweet mediaBioinfo Soul 生信之灵 tweet mediaBioinfo Soul 生信之灵 tweet media
English
0
0
0
7
Bioinfo Soul 生信之灵
Bioinfo Soul 生信之灵@Tech_Bioinfo·
BREAKING: We have a *universal* tool to see inside tissues. 🧬 Current deconvolution methods are like specialized screwdrivers—one for RNA, another for proteins. They can't handle metabolomics at all. This creates a massive bottleneck for multi-omics research, where we need to compare cell types across different molecular layers. Enter DECODE. This deep learning framework is the first to deconvolve transcriptomic, proteomic, *and* metabolomic tissue data into cell types and states. It uses adversarial training to crush batch effects and a clever denoiser to handle incomplete reference data. 🤖 The result? It consistently beat state-of-the-art tools across 15 datasets. For the first time, we can accurately estimate cell proportions from tissue metabolomics data—the omics layer closest to clinical phenotype. Could this finally unify cellular analysis across all omics, making specialized tools obsolete? What disease would you analyze first with this power? #AI #Science #Bioinformatics #MultiOmics #PrecisionMedicine #SingleCell #DeepLearning 📄 Paper: doi.org/10.1038/s41592…
Bioinfo Soul 生信之灵 tweet mediaBioinfo Soul 生信之灵 tweet media
English
0
0
1
18
Bioinfo Soul 生信之灵
Bioinfo Soul 生信之灵@Tech_Bioinfo·
BREAKING: AI just formed its own biotech company. 🧵 For years, AI in drug discovery has been siloed—single models for narrow tasks like predicting protein folds or screening compounds. The *integration* of genetics, clinical data, and cellular biology? That still required massive, slow, human-led teams. The bottleneck wasn't data, but synthesis. Enter the "Virtual Biotech" from Stanford. This isn't another tool. It's a *multi-agent AI organization.* A "Chief Scientific Officer" AI receives a query (e.g., "Is B7-H3 a good lung cancer target?") and deploys a team of specialist AI "scientists"—each with access to tools for genetics, single-cell data, clinical trials, and more. They collaborate, debate, and synthesize a report. The core innovation? It mirrors a real R&D org to automate the *reasoning across biological scales* that usually takes months. 🧠➡️💊 In one demo, it analyzed 56,000 clinical trials and discovered a bombshell: drugs targeting *cell-type-specific* genes were **48% more likely to reach market** and had **32% lower adverse event rates**. This insight came from connecting single-cell atlases to trial outcomes—a link humans had missed. It then autonomously validated a lung cancer target (B7-H3) and reverse-engineered why a Phase II ulcerative colitis trial failed, proposing a biomarker-driven rescue strategy. All for ~$50 in API credits. This isn't just automation. It's a new research paradigm. Could this AI "co-pilot" finally bend the infamous 90% failure rate curve in drug development? 🤔 #AI #DrugDiscovery #Biotech #Science #Research #MultiAgentAI #PrecisionMedicine 📄 Paper: doi.org/10.64898/2026.…
Bioinfo Soul 生信之灵 tweet mediaBioinfo Soul 生信之灵 tweet mediaBioinfo Soul 生信之灵 tweet media
English
0
0
2
14
Bioinfo Soul 生信之灵
Bioinfo Soul 生信之灵@Tech_Bioinfo·
🚀 BREAKTHREAD: AI just cracked a major bottleneck in RNA-targeted drug discovery. Forget needing the elusive 3D structure of an RNA—this new model predicts drug binding using only its *secondary* structure (like a 2D blueprint). 🧬💊 The problem? Most disease-linked RNAs lack known 3D shapes, stalling computational drug screening. Existing tools are stuck waiting for structural data that may never come. The innovation? SMRTnet fuses RNA & chemical language models with graph networks. It learns the "language" of RNA sequence + 2D fold and small-molecule chemistry to predict interactions—no 3D info required. Key result: It screened 7,350 compounds against 10 disease RNAs (like MYC in cancer). Experimental validation found 40 hits with nanomolar-to-micromolar binding. For the MYC target, predicted scores strongly correlated with lab validation rates. One predicted molecule actually downregulated MYC and killed cancer cells in vitro. 🔬📈 This flips the script: instead of waiting for perfect RNA structures, we can now screen vast libraries against actionable 2D targets. Could this finally make "undruggable" RNA targets… druggable? 🤔 #AI #DrugDiscovery #MachineLearning #RNA #biotech #DeepLearning #Therapeutics 📄 Paper: doi.org/10.1038/s41587…
Bioinfo Soul 生信之灵 tweet mediaBioinfo Soul 生信之灵 tweet mediaBioinfo Soul 生信之灵 tweet media
English
0
0
1
15
Ming "Tommy" Tang
Ming "Tommy" Tang@tangming2005·
1/ AI won't replace you. But a biologist who uses AI will. Especially in bioinformatics, where the questions never stop coming.
Ming "Tommy" Tang tweet media
English
4
3
46
4.6K
Bioinfo Soul 生信之灵
Bioinfo Soul 生信之灵@Tech_Bioinfo·
HoloTea's key insight: It treats 3D tissue as a *continuous volume*, not a stack of independent slides. By retrieving morphologically similar spots from adjacent H&E sections and fusing them via a lightweight ControlNet, it enforces anatomical consistency across the Z-axis. 🧠 The problem: Predicting spatial gene expression from histology (H&E) is powerful, but most models work on 2D slices. This ignores 3D tissue structure, causing "drift" and incoherence when reconstructing volumes. Core innovation: A flow-matching framework that uses neighboring slide context as a guide and starts from a biologically realistic (Zero-Inflated Negative Binomial) prior tailored for gene count data. This creates coherent, volumetric transcriptomic predictions from cheap, serial H&E images. Key result: Outperformed 2D & 3D baselines across multiple tissues. On an embryo dataset, it achieved a spot-level Pearson correlation of 0.698 (up from 0.673 for a leading 2D baseline), showing superior 3D accuracy. Could this be the key to affordable, high-resolution 3D molecular atlases of entire organs? 🧬 #AI #Bioinformatics #SpatialTranscriptomics #DigitalPathology #GenerativeAI #3DGenomics #HoloTea 📄 Paper: arxiv.org/pdf/2511.14613 Congrats for @mo_lotfollahi @bayraktar_lab @sangerinstitute @Muzz_Haniffa @ArshiaHemmat
Bioinfo Soul 生信之灵 tweet mediaBioinfo Soul 生信之灵 tweet mediaBioinfo Soul 生信之灵 tweet media
English
0
0
0
12
Bioinfo Soul 生信之灵
Bioinfo Soul 生信之灵@Tech_Bioinfo·
BREAKTHREAD: Scientists can now predict a cell's unmeasured proteins just by looking at its DNA image. 🧬➡️🔬 This is a game-changer for single-cell biology. The problem: We can measure multiple things in a single cell (genes, proteins, chromatin structure), but current AI models mash it all together. We lose track of what info is *shared* between measurements and what's unique to each. This blinds us to true biological mechanisms. The fix: A new framework called APOLLO uses a clever autoencoder to automatically disentangle this info. It learns three separate "concepts": what's shared, what's unique to modality A, and what's unique to modality B. Simple idea, powerful results. Key result: On imaging data, APOLLO predicted protein localization from chromatin images with accuracy matching real protein data for downstream tasks. It also pinpointed which cellular features (like γH2AX foci count) are protein-specific vs. shared. This interpretability is huge. Could this finally make "black box" multi-modal AI in biology obsolete? 🤔 #AI #Science #SingleCell #Bioinformatics #ComputationalBiology #MultiModal #DeepLearning @CarolineUhler @NatComputSci 📄 Paper: doi.org/10.1038/s43588…
Bioinfo Soul 生信之灵 tweet mediaBioinfo Soul 生信之灵 tweet media
English
0
0
0
7
Bioinfo Soul 生信之灵
Bioinfo Soul 生信之灵@Tech_Bioinfo·
🚨 BREAKTHREAD: A new AI model, BioPathNet, can predict hidden connections in biomedical knowledge graphs with unprecedented accuracy—outperforming state-of-the-art methods in tasks like drug repurposing and gene function prediction. 🧬 Congrats for @emy_yue @zhu_zhaocheng @tangjianpku @lisamar2017 @colomemaria_epi The problem? Our maps of biological interactions (genes, drugs, diseases) are massive but incomplete. Finding missing links is like searching for a needle in a haystack, crucial for discovering new drugs or understanding diseases. BioPathNet’s core innovation: Instead of just learning static node embeddings, it reasons over *paths* between entities. It’s like following a trail of clues (A->B->C) to predict a new connection (A->C). This makes predictions more accurate AND interpretable. 🔍 Key result: In zero-shot drug repurposing, it achieved up to 100% Hits@10 for some diseases, meaning all known treatments were in its top 10 guesses. It identified promising new candidates for Alzheimer's and leukemia, validated by experts and clinical trials. The interpretability is a game-changer—researchers can see the *actual biological pathways* the model used for each prediction, turning a black box into a discovery tool. Could this path-based reasoning finally make traditional node-embedding models obsolete for complex biomedical discovery? 🤔 #AI #MachineLearning #Bioinformatics #DrugDiscovery #PrecisionMedicine #KnowledgeGraphs #MedicalAI 📄 Paper: doi.org/10.1038/s41551…
Bioinfo Soul 生信之灵 tweet mediaBioinfo Soul 生信之灵 tweet media
English
0
0
0
8
Bioinfo Soul 生信之灵
Bioinfo Soul 生信之灵@Tech_Bioinfo·
🚨 BREAKING: A new paper just dropped a bombshell on single-cell AI. 🧬 BEFORE: The field rushed to build massive "foundation models" (like TranscriptFormer) on 100M+ cells, using complex transformers to learn gene embeddings. The belief was that only deep, non-linear representations could capture the biology of cell identity. AFTER: This study shows that simple, linear methods—with careful normalization and zero learned parameters—can match or even *beat* these billion-parameter models on key benchmarks. 🤯 The problem? We assumed biology in single-cell data was too complex for simple math. This paper proves otherwise. The core innovation: They treat cells as vectors in gene expression space and use a method called scTOP (single-cell Type Order Parameters). It's essentially smart normalization + linear algebra. No GPUs needed. A key result: Their method outperformed foundation models on cross-species cell annotation, achieving higher F1-scores even for distant species like platypus. 🦆 It suggests the "manifold" of biological cell states is surprisingly linear. Current benchmarks may just be testing good denoising, not deep biological insight. So, here's the provocative question: Are we wasting millions in compute and GPU time building biological LLMs when the answer was in simple, interpretable math all along? 💸 #AI #Science #Bioinformatics #SingleCell #Genomics #MachineLearning #OpenScience 📄 Paper: doi.org/10.64898/2026.…
Bioinfo Soul 生信之灵 tweet mediaBioinfo Soul 生信之灵 tweet mediaBioinfo Soul 生信之灵 tweet media
English
0
0
1
12
Bioinfo Soul 生信之灵
Bioinfo Soul 生信之灵@Tech_Bioinfo·
The future of biology isn't single-omics—it's compositional. New research charts a path to a "virtual cell" by building multimodal foundation models from modular, pre-trained experts. @fabian_theis The problem? Our cellular data is fragmented: RNA, proteins, spatial context, images. No single tech captures it all, and paired datasets are rare. Monolithic AI models struggle. The solution: Compositional AI. Think LEGO for biology. Independently train expert models on vast unimodal data (e.g., scGPT for RNA, a vision model for microscopy), then use transformer attention blocks to fuse them. This leverages all existing data. A key innovation: using "anchor modalities" like transcriptomics to bridge others (e.g., link chromatin & protein data). Cross-modality attention acts as the glue, creating a unified cellular representation from scarce paired examples. This modular approach is more flexible, interpretable, and scalable. It’s the blueprint for models that can predict across modalities and ultimately power autonomous AI for drug discovery. So, are monolithic single-cell models already obsolete? Is modular, compositional AI the only way to truly build a virtual cell? #AI #Science #Research #SingleCell #MultimodalAI #Bioinformatics #FoundationModels 📄 Paper: doi.org/10.1016/j.cels…
Bioinfo Soul 生信之灵 tweet mediaBioinfo Soul 生信之灵 tweet media
English
0
0
1
24
Bioinfo Soul 生信之灵
Bioinfo Soul 生信之灵@Tech_Bioinfo·
🧬 End the diagnostic odyssey for rare diseases. DeepRare is a new Nature-published agentic AI system that integrates >40 tools & up-to-date knowledge to provide ranked diagnoses with traceable reasoning. It processes free-text, HPO terms, or genetic data. Outperforms Exomiser by ~15% in multi-modal tests. Try the web app or run it yourself. 1/2 🐍 Install: `git clone github.com/MAGIC-AI4Med/D…` Run HPO-based inference: `bash inference.sh` Key feature: Transparent reasoning chains validated at 95.4% by experts. Full step-by-step guide in the repo. #Bioinformatics #AI #RareDisease 2/2
English
0
0
0
16
Bioinfo Soul 生信之灵
Bioinfo Soul 生信之灵@Tech_Bioinfo·
BREAKING: An AI just outperformed expert physicians in diagnosing rare diseases. The 5-year "diagnostic odyssey" for 300M+ patients might finally have a solution. 🧵 For years, AI in medicine has faced a critical trade-off: either be a specialized tool (like Exomiser for genetics) that's accurate but narrow, or be a generalist LLM that's flexible but prone to hallucinations and lacks traceability. Neither could fully navigate the complex, multi-disciplinary puzzle of a rare disease case. Enter DeepRare. This isn't just another chatbot. It's an **"agentic system"** – a team of AI specialists (phenotype analyzers, genotype tools, case searchers) orchestrated by a central LLM "host." It processes free-text notes, HPO terms, *and* genetic data, then delivers ranked diagnoses with a **transparent reasoning chain**, citing its medical sources like a clinician would. 🔍 The results are staggering. On a massive benchmark of 6,401 cases across 2,919 diseases: * **Recall@1 of 57.2%**, crushing the next best method by **23.8%**. * With genetic data, it hit **69.1% accuracy vs. Exomiser's 55.9%**. * In a head-to-head with experienced physicians, it **outperformed them** (64.4% vs. 54.6% top-1 accuracy). * Expert physicians agreed with **95.4%** of its reasoning chains. This is more than a performance jump. It's a new paradigm: **traceable, evidence-based AI reasoning** that clinicians can actually trust and verify. 🤝 Could this agentic, multi-tool approach be the blueprint that finally brings reliable, generalist medical AI into the clinic? Is the era of the AI diagnostic "copilot" truly here? #AI #Healthcare #RareDisease #MedicalAI #DeepLearning #HealthTech #ClinicalDecisionSupport 📄 Paper: doi.org/10.1038/s41586…
Bioinfo Soul 生信之灵 tweet mediaBioinfo Soul 生信之灵 tweet media
English
2
0
1
16
Bioinfo Soul 生信之灵
Bioinfo Soul 生信之灵@Tech_Bioinfo·
For more details here: @tudoumedia/deeprare-outperforms-expert-physicians-by-10-how-an-agentic-ai-184beee60c10" target="_blank" rel="nofollow noopener">medium.com/@tudoumedia/de…
English
0
0
0
6
Bioinfo Soul 生信之灵
Bioinfo Soul 生信之灵@Tech_Bioinfo·
"New review in Hematology (Wiley) explores metabolomic changes in #MDS, #MultipleMyeloma, and homozygous β-thalassemia — highlighting shared metabolic dysregulation in age-related blood disorders and ineffective erythropoiesis. Promising insights for targeted metabolic therapies ahead! doi.org/10.1002/hem3.7… #Hematology #Metabolomics"
James Shiniti Nagai@shin_nagai

We're absolutely thrilled to announce that our story is now available at onlinelibrary.wiley.com/doi/10.1002/he…! None of this would have been possible without the incredible support and dedication of everyone involved in the project.

English
0
0
1
13
Bioinfo Soul 生信之灵
Bioinfo Soul 生信之灵@Tech_Bioinfo·
Ever tried to map a cell's journey from stem cell to specialist? 🧬 Most computational tools hit a wall with complex, branching paths. They work on small trees (3-9 branches) but fail on the intricate, multi-branching trajectories that mirror real biology. Enter PHLOWER. This new method tackles a core problem: inferring complex cell differentiation trees from multimodal single-cell data (like RNA + open chromatin). It uses a clever mathematical trick from topology—the Hodge Laplacian on "simplicial complexes"—to directly model differentiation events as flows. 🌀 In simple terms: it finds the "holes" in the data's structure, and each hole corresponds to a major cell fate branch. This lets it map trajectories previous tools couldn't see. The results? In a benchmark of 12 methods, PHLOWER ranked #1 in accuracy for both simulated data and 33 real scRNA-seq datasets, recovering trees with up to 18 branches. It even identified key transcription factors driving off-target cells in kidney organoids, and experimental validation via siRNA knockdown confirmed its predictions. 📈 Could this mathematical framework finally unlock the full roadmap of human development and disease? #AI #SingleCell #Bioinformatics #TrajectoryInference #ComputationalBiology #HodgeLaplacian #PHLOWER 📄 Paper: doi.org/10.1038/s41592…
Bioinfo Soul 生信之灵 tweet media
English
0
0
1
14
Dawei Zhu
Dawei Zhu@dwzhu128·
[1/n] Super excited to introduce PaperBanana 🍌! (PKU x Google Cloud AI) As AI researchers, we often spend way too much time crafting diagrams and plots instead of focusing on the ideas 🤯. To rescue us from this burden, we built an Agentic Framework to auto-generate NeurIPS-quality paper illustrations! 📄 Paper: huggingface.co/papers/2601.23… 🌐 Page: dwzhu-pku.github.io/PaperBanana/ Key Features: 🌟 Human-like Workflow: Retrieve 🔍 -> Plan 📝 -> Style 🎨 -> Render 🖼️ -> Critique 🔄. This ensures both academic fidelity and aesthetics. 🌟 Versatile: Supports both illustrative diagrams and statistical plots. 🌟 Polishing: Also effective for polishing existing human-drawn diagrams. Here are some example diagrams and plots generated by our PaperBanana:
Dawei Zhu tweet media
English
67
412
1.8K
258.2K