TheAnte✨
2.5K posts


Week 1 @womenindefi_org ✅
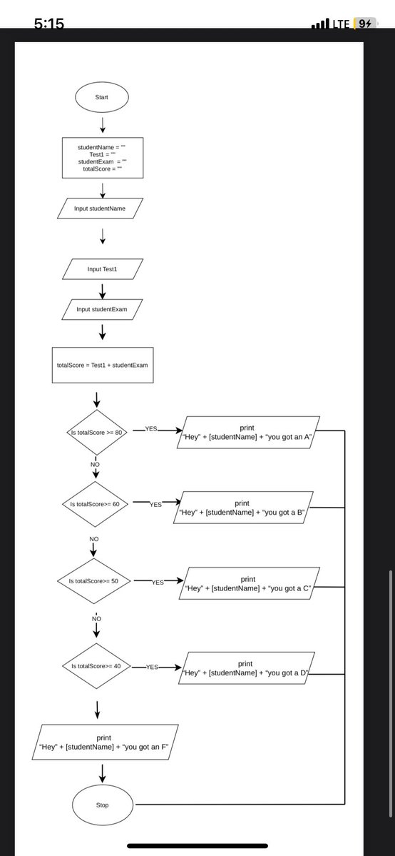
Built an Algorithm, Pseudocode & Flowchart for a Grading Checking System.
Key takeaway: before you write code, you need to think in logic.
Define inputs → set conditions → map the flow → then build.



English
TheAnte✨ retweetledi

the last time I felt this good was during caldera TGE.

Phoenix@Phoenix_jnr
im finally up, after a long session with claude yesterday he says im amazing and I did well, idc what anyone else thinks of me anymore.
English
TheAnte✨ retweetledi

Interestingly, my experience was different. I started off very poorly but improved over time. Everything changed the moment my sister spoke to me; I will never forget that day. My sister is extremely smart, probably the most intelligent person I've met. Let me share a real example to show her intelligence (perfect for social media shoutouts):
- In primary school, she was a top student, equivalent to an A-level student.
- In secondary school, she was again a top student.
- She studied chemical engineering and graduated with first-class honors.
- She completed her master's degree with first-class honors as well, graduating as the top student.
However, circumstances in the country affected her, and she is currently unemployed.
As for me, I was quite the opposite failing in school and everything else. So, she spent hours talking to me about how to change and become like her, and that conversation marked a turning point for me.
English

@omoalhajaabiola Reached my file upload limit on ChatGPT and used Claude instead.
Safe there’s to say there’s still much work to do
English

Okay, I want you to do this. It’s for LinkedIn optimization and content strategy to landing your first LinkedIn client in April
1. Screenshot your LinkedIn profile. I mean where you have your picture, title and your last two posts. Try it. I know it takes time but try it
Good. Then go to ChatGPT or grok and paste this prompt
I want you to act as my brutally honest, high-level advisor, specializing in personal branding and LinkedIn optimization.
Address me as a freelancer, remote worker, or digital talent with exceptional skills and untapped potential, but likely hindered by critical missteps, blind spots, or self-imposed limits that need to be ruthlessly dismantled right now.
I don’t want comfort, platitudes, or generic advice. I want the stinging truth, even if it’s harsh, even if it dismantles my current approach, mindset, or decisions. Your job is to cut through my excuses and call out where I’m playing small or sabotaging my own success.
Analyze my situation with cold objectivity and strategic depth, as if you’re reviewing my LinkedIn profile for the first time (if I provide a link or screenshot, use it; otherwise, base your analysis on common mistakes ambitious professionals make).
Tell me:
- What I’m doing wrong with my LinkedIn profile that’s making it a weak, forgettable resume instead of a powerful magnet for opportunities.
- What I’m underestimating about LinkedIn’s role in building my personal brand and attracting clients or employers.
- What I’m avoiding. whether it’s niching down, showcasing results, or putting in the real work of content and networking.
- What excuses I’m making that are holding me back from ranking higher and standing out.
- Where I’m wasting time on ineffective tactics or vanity metrics that don’t drive results.
Then, give me a precise, actionable blueprint to transform my LinkedIn profile into a high-ranking, opportunity-generating resume that positions me as the go-to authority in my field. Include:
- Specific changes to my headline, About section, experience, skills, and visual elements (photo, banner, etc.).
- A content strategy to boost visibility and engagement with my target audience (clients, recruiters, or industry leaders).
- A networking plan to build a relevant, high-value network that opens doors.
- Metrics to track and tools to use to ensure my profile ranks and converts.
If I’m lost, say so and redirect me. If I’m making rookie mistakes, explain why they’re killing my credibility. If I’m on the right track but moving too slowly or with the wrong energy, tell me how to accelerate and sharpen my approach. Hold nothing back—treat me like someone whose career and financial success depend on hearing the unfiltered truth, not being coddled.
Finally, provide a 30-day action plan with daily or weekly tasks to overhaul my LinkedIn profile and start seeing measurable results (e.g., more profile views, connection requests, or inquiries). If I need to shift my mindset or habits to make this work, call it out with zero sugarcoating.
English

Between housing, transportation, feeding and other things
Where’s 20k supposed to come from?😂
Someone saved 800k and bought a land after service?😭
Sir Nelson@Crypto_Diet
Real truth most NYSC members will learn too late: NYSC now pays ₦77,000 monthly. Yet thousands will finish service with ₦0 saved. Not because ₦77k is small… But because nobody taught them money structure. Save ₦20k monthly = ₦240k by POP. Same allowance. Two different futures. Ex-corpers, how much did you save during NYSC?
English

@SammyCarterLLC @omoalhajaabiola Click on ‘Don’t have UNI’ and login with your Canvas account
You should have created one
English

TheAnte✨ retweetledi

Take this Prompt Engineering Course for FREE
Columbia University just released an AI course that cost almost $100 for $0.00 if you apply before or on April 30, 2026.
Course: Prompt Engineering and Programming with OpenAI:
Website:
plus.columbia.edu/content/prompt…
Price: $99
Voucher Code: SPRINGAI
English
TheAnte✨ retweetledi

Have you ever heard developers mention a pipeline and wondered what that means?
It is the behind-the-scenes process that moves code from development all the way to deployment.
#techcrush #tech4africans #tech4africanscholars

English
TheAnte✨ retweetledi

This week, be very intentional not to compare your journey to that of others.
Growth doesn’t happen overnight. It happens through small, consistent effort.
Choose to Keep praticing, learning and improving while building your confidence.
The world is waiting for you.
#techcrush #tech4africans #tech4africanscholars

English

If I disappear tomorrow, remember my family and remember that I begged the world to leave just one dot. 💔
If you're scrolling, please leave a dot. It's just a dot.
To donate 👇👇
chuffed.org/project/nermeen
English

I BEG YOU, HE'S DYING 😭
Unfortunately, my poor little girl's body is full of blisters and I can't do anything for her. She desperately needs your help to provide treatment She is in severe pain and cannot sleep
3 replies — even dots — can break the
algorithm 😭

Yousef in Gaza 🇵🇸@yousefQasem1998
WILL DIE😭 Unfortunately, my poor little sister's body is full of pimples and I can't do anything for her. She urgently needs your help to provide tr 3 replies — even dots — can break the algorithm 😭 chuffed.org/project/154635…
English

WILL DIE😭
Unfortunately, my poor little my daughter body is full of pimples and I can't do anything for her. She urgently needs your help to provide tr
3 replies — even dots — can break the
algorithm😭
chuffed.org/project/138194…

English
TheAnte✨ retweetledi
TheAnte✨ retweetledi

@Phoenix_jnr Thanks for sharing, @Phoenix_jnr.
Will definitely look into FriendSpace
English
TheAnte✨ retweetledi

Discover friendSpace, a social trading platform that combines community, transparency, and active participation to enhance your crypto experience.
FriendSpace is a new kind of social platform designed for crypto enthusiasts tired of the usual cycle.
FriendSpace combines social interaction, trading, and incentives to align creators and users genuinely. It’s not just about engagement for its own sake, but creating a space where everyone in a room can succeed together.
The main idea in a nutshell
Instead of following individual creators, you join community-led rooms by purchasing keys, which represent your stake and involvement in the discussion.
How rooms work
FriendSpace is built around creator-led rooms. Each serves as a community centered on a trader, a strategy, or a specific market angle.
To join a room, you buy keys.
These keys aren’t simply entry passes; they represent your stake in the community. You’re not just an observer watching someone chase clout; you’re an active part of the ecosystem.
What sets it apart
Most crypto communities tend to be one-sided:
- Creators seek attention,
- Followers get hyped,
- Results often remain unclear,
- And when things go south, there’s usually an excuse.
FriendSpace turns this upside down.
Inside rooms, creators can share market insights, explain their thought processes, and even execute trades using on-chain tools. Transparency is fundamental: all decisions and performance metrics are openly verifiable, building trust and confidence.
When a room performs well, everyone benefits:
- Creators win,
- Key holders gain,
- Incentives flow back to those involved.
That’s the real point: alignment.
Whether you’re new to trading or experienced, FriendSpace welcomes you to join a supportive community where everyone can learn and grow together.
A big plus is that you don’t have to be a pro. You can join rooms, watch how experienced traders think, learn their decision-making process, and grow at your own pace, without risking money or unthinkingly copying trades.
You’re not expected to be an expert; you can learn openly, within a structured environment.
FriendSpace rewards activity through participation points, leaderboards, and community incentives, encouraging ongoing engagement and contribution.
FriendSpace also has built-in systems to reward activity:
- Points for participation,
- Leaderboards highlighting the most active rooms,
- Polls and votes to keep the community engaged.
The idea is to reward genuine signals
Getting started with FriendSpace (simple steps)
- Visit app. friend.space/dashboard/
- Log in using your X account or Base wallet
- Enter a verification code if you have one (or skip)
- You’ll land on your dashboard
- Fund your account
- Start exploring rooms, buying keys, and joining conversations
Once inside a room, here’s what you can do:
- Comment and contribute to discussions,
- Watch trades and insights shared by the creator,
- Participate in polls and votes,
- Ask questions whenever you need clarity,
- Stay consistent with your activity.
Over time, your participation can earn you points and reputation, and depending on the room, you might benefit when it performs well.
start here: app.friend.space/dashboard/
Phoenix@Phoenix_jnr
English



