Trinitor retweetledi
Trinitor
627 posts

Trinitor
@Trinitor
Geek | Nerd | Opinions are my own Mastodon: @[email protected]
Earth / Internet Katılım Temmuz 2009
129 Takip Edilen44 Takipçiler
Trinitor retweetledi
Trinitor retweetledi

@KitPloit If you want to visualize the org chart of an organization and where you cracked the password: I wrote a script for it
github.com/trinitor/Compr…
English

Trinitor retweetledi

#CVE Vulnerability Info Downloader – Including Dashboard for OpenVAS
github.com/trinitor/CVE-V…
English

@GrahamHelton3 Thanks 👍🏻
It also reminds me that I need to update my script ;) I took a similar approach with my dotfiles. They are in one directory and in my home there are symlinks. I clone the repo and have a script to create the links the first time.
github.com/trinitor/dotfi…
English

Hey there, I just finished up a tool I've been working on. I'd appreciate if you checked it out!
I work on many different PCs. The goal is to easily sync config files I rely on across them all. It's been very useful for me, I hope it is for you as well.
github.com/grahamhelton/a…
English
Trinitor retweetledi
Trinitor retweetledi
Trinitor retweetledi
Trinitor retweetledi

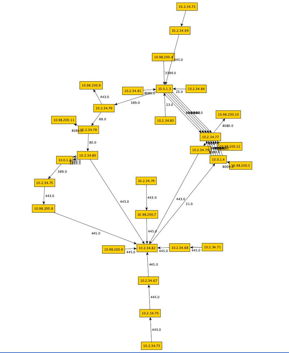
@CyberWarship If you have more data to visualize and query you can look at neo4j. I did it for netstat files:
github.com/trinitor/netst…
English

"Firewall analysis: A portable graph based approach"
#infosec #pentest #redteam
diablohorn.com/2022/04/09/fir…



English

You can sideload Android apps to the #Oculus #Quest
They are displayed in your virtual home environment -> #passthrough mode
Bluetooth keyboard and mouse work (right click doesn't work...)
=> You can still see your coffee mug :)
#OculusQuest #virtualoffice #MixedReality #AR #VR

English
Trinitor retweetledi
Trinitor retweetledi
Trinitor retweetledi

My analysis of a cheap IP camera.
TLDR: Even if you deploy this camera behind a NAT device and change the password, I can still view the video stream.
infosec.rm-it.de/2020/11/04/bas…
English
Trinitor retweetledi
Trinitor retweetledi


















