World Soc. Virology retweetledi
World Soc. Virology
878 posts

World Soc. Virology
@WSVirology
World Society for #Virology is a-non-profit organization founded to build up a network of collaboration among #scientists working on #viruses worldwide.
World Katılım Mart 2017
2.1K Takip Edilen4.5K Takipçiler

To All Female Virologists Worldwide:
HAPPY INTERNATIONAL WOMEN DAY - 8 MARCH
#WomenInternationalDay #PressforProgress #InternationalWomensDay #Virology #Femalehalfworld #IWD2026

English

#npjViruses is new an Affiliated J.
We thank Prof. @Sayedabdelwhab, Editor-in-Chief of npj Viruses and Head of the WSV Training & Career Develp. Comm, for facilitating this partnership.
📢 A full waiver will be available for restricted No of accepted articles for WSV members.

English

🗳️ Today, WSV launches its EC elections (2026–2028)! 📷 Your vote matters in shaping WSV’s future leadership and vision. 📷ws-virology.org/forgot-password 📷 Vote here: ws-virology.org/votesLet your voice be heard
English

Happy New Year 2026 to #WSV members & virologists worldwide!
Please reset your password .
🔬 Virus research: ws-virology.org/virus-search
Big thanks to @SKLS_Company for the excellent website development.
Only With You, WSV is a stronger global virology community!
GIF
English
World Soc. Virology retweetledi

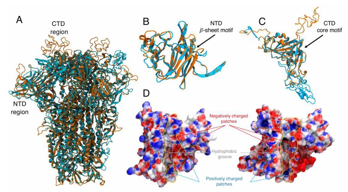
Together with colleagues in #Brazil, we identified a completely new #Betacoronavirus subgenus circulating in neotropical bats proposed as #Ambecovirus. Its highly divergent #spike protein, lacking a recognizable RBD, provides major new insight into #coronavirus evolution.

English

#Cytomegalovirus (#CMV) is a common virus that often causes no obvious symptoms, but people who carry it appear to have higher rates of a wide range of health problems.
Explore the newest research on CMV’s indirect effects 👇
royalsocietypublishing.org/toc/rstb/2025/…
@RSocPublishing

English

🌍✨ #Together_We_Are_Stronger ✨🌍
Proud to announce a new partnership between the World Society for Virology (WSV) & the #Chilean_Society_for_Microbiology 🇨🇱.
Thank you, #Susana López @profsuslopez WSV Vice-President -#Latin_America, for making this partnership evident.

English
World Soc. Virology retweetledi

🌍✨ Together_We_Are_Stronger ✨🌍
We are delighted to announce that we are now an Official Partner of the @WSVirology🤝
This milestone highlights our shared commitment to advancing virology research, collaboration, and global health.

English

تهنئة💫
يسر نادي الطلبة السعوديين في مدينة مانشستر أن يتقدم بخالص التهاني والتبريكات لـ الطبيب أحمد بن ناصر بن حجر الغامدي بمناسبة اجتيازه مناقشة الدكتوراة وحصوله على الدرجة في تخصص الفيروسات الطبية من جامعة مانشستر.
وقد تميزت الأطروحة باحتوائها على عدة دراسات بحثية نوعية، من أبرزها تطوير أداة برمجية في مجال الطب الجزيئي، تم تسجيل حقوق الملكية الفكرية لها لدى الهيئة السعودية للملكية الفكرية.
نسأل الله له دوام التوفيق والنجاح، وأن يعينه على خدمة العلم والوطن.
#المملكة_العربية_السعودية
#Saudi_Arabia
#نادي_الطلبة_السعوديين_في_مانشستر
#نادي_مانشستر44
#المملكة_المتحدة
#مانشستر
#Manchester
#لندن
#الابتعاث
#المبتعثين

العربية

With profound grief, we mourn the loss of Nobel Laureate Prof. David Baltimore (1938–2025) — a true giant of science.
The WSV extends deepest condolences to the global virology community. ws-virology.org/david-baltimor…

English

#Together_We_Are_Stronger:
#The #Argentine Society for Virology is Now an Official Partner of the World Society for Virology is a #_NEW_Official #Partner of #World_Society_for_Virology
Thanks to Prof Susana Lopez, Dr. #Mariano_Perez_Figueras and Dr. #Andrea_Mangano

English
World Soc. Virology retweetledi

It was a pleasure meeting Prof. #Kei_Sato at #WSV2025 - The third International Conference of the #World_Society_for_Virology hosted by @NibmMalaysia 🇲🇾
@SystemsVirology
@WSVirology

English

🎉 Congrats to the #PosterWinners at #WSV2025, held at @NibmMalaysia !
Your groundbreaking work in virology is shaping the future of global health. 🧬🦠
🏆 Let’s celebrate the winners 👇
#Virology #WSV #GlobalHealth


English

One of the most memorable moments of the evening was the recognition of our #esteemed #sponsors, who were honored by WSV-Founder Prof. Ahmed S. Abdel-Moneim and WSV-President Prof. Maria Söderlund-Venermo. @NibmMalaysia



English

🌟 The @NibmMalaysia arranged #Gala_Dinner A Night to Remember at the #WSV2025 🌟
The WSV2025 Gala Dinner brought together virologists, researchers, and guests from around the world for an unforgettable evening filled with celebration, connection, and cultural richness.




English

At #WSV2025 the 3rd International Conference of the World Society for Virology, held at the
@NibmMalaysia
#Poster_session_4




English

At #WSV2025 the 3rd International Conference of the World Society for Virology, held at the
@NibmMalaysia
#Poster_session_3



English

At #WSV2025 the 3rd International Conference of the World Society for Virology, held at the
@NibmMalaysia
#Poster_session_2




English


