🎩WacDonald's Cryptopoly🍟
14 posts

🎩WacDonald's Cryptopoly🍟
@WacDonalds
🍔YOUR NEW FAVORITE ONCHAIN GAME ON SANKO 🎩🍟 Ready to travel the board of Cryptopoly, Anon?? https://t.co/HxhV1D6n7Y


Holy Busy Day, GM I go sleep. Been cooking some orders for 🐉 🦄🦄🦄🦄🦄🦄🦄🦄🦄🦄🦄@Kardladystudio @UwUresponder__ came tru the shop. All winners start thinking on input for custom, we will be reaching out. 🍟🍟🍟🍟🍟🍟🍟🍟🍟🍟🍟 I have to cook for @WacDonalds man!!!!!!!




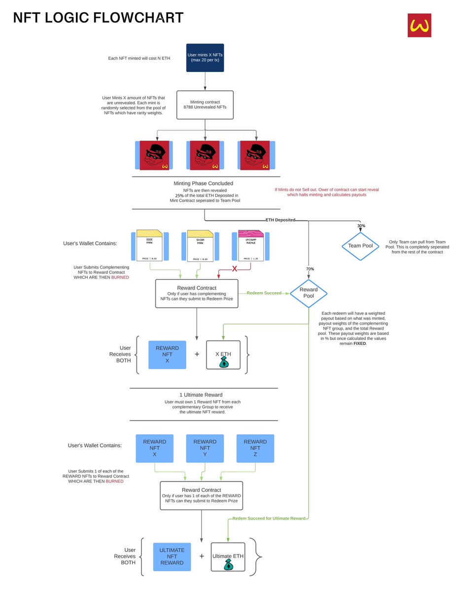
we’re giving away a WacDonald’s Cryptopoly NFT in 24 hours randomly to someone who tags 2 frens under this post & RTs this! check the flowchart & u can see exactly why u want to stack WacD NFTs 👀 u hungry yet? 🤤 come join the discord cuz we’ll be givin’ away more in there 🍟



gm smol fries and big borgors come get smth to eat- build ur strong spoopy bones after a night of shock & awe that wacdonalds opened for biznezz wacdonalds.io taking orders rn only 8888 tiles abailable for ur tastin pleasure more fun begins wen?? get WACD & see 👀

🎟️🍟🎟️🍟🎟️🍟🎟️🍟🎟️🍟🎟️🍟🎟️🍟🎟️Yes Wacdonalds cryptopoly is here!!!!!!! U need some $DMT buy on @arbitrum No1 Dex @CamelotDE Then bridge to Sanko ur DMT. Enjoy. 🎟️ 🍟 🎟️🍟🎟️🍟🎟️🍟🎟️🍟🎟️🍟🎟️


W A C D O N A L D S C R Y P T O P L Y

W A C D O N A L D S C R Y P T O P L Y



