Sabitlenmiş Tweet
RxY
10.1K posts

RxY
@Web3rx
Web3 & Blockchain Enthusiast | Crypto Trading | Technology l Finance I 📈 📊 Fc Barcelona❤️💙
Katılım Eylül 2024
4.7K Takip Edilen1.5K Takipçiler
RxY retweetledi
RxY retweetledi
RxY retweetledi
RxY retweetledi

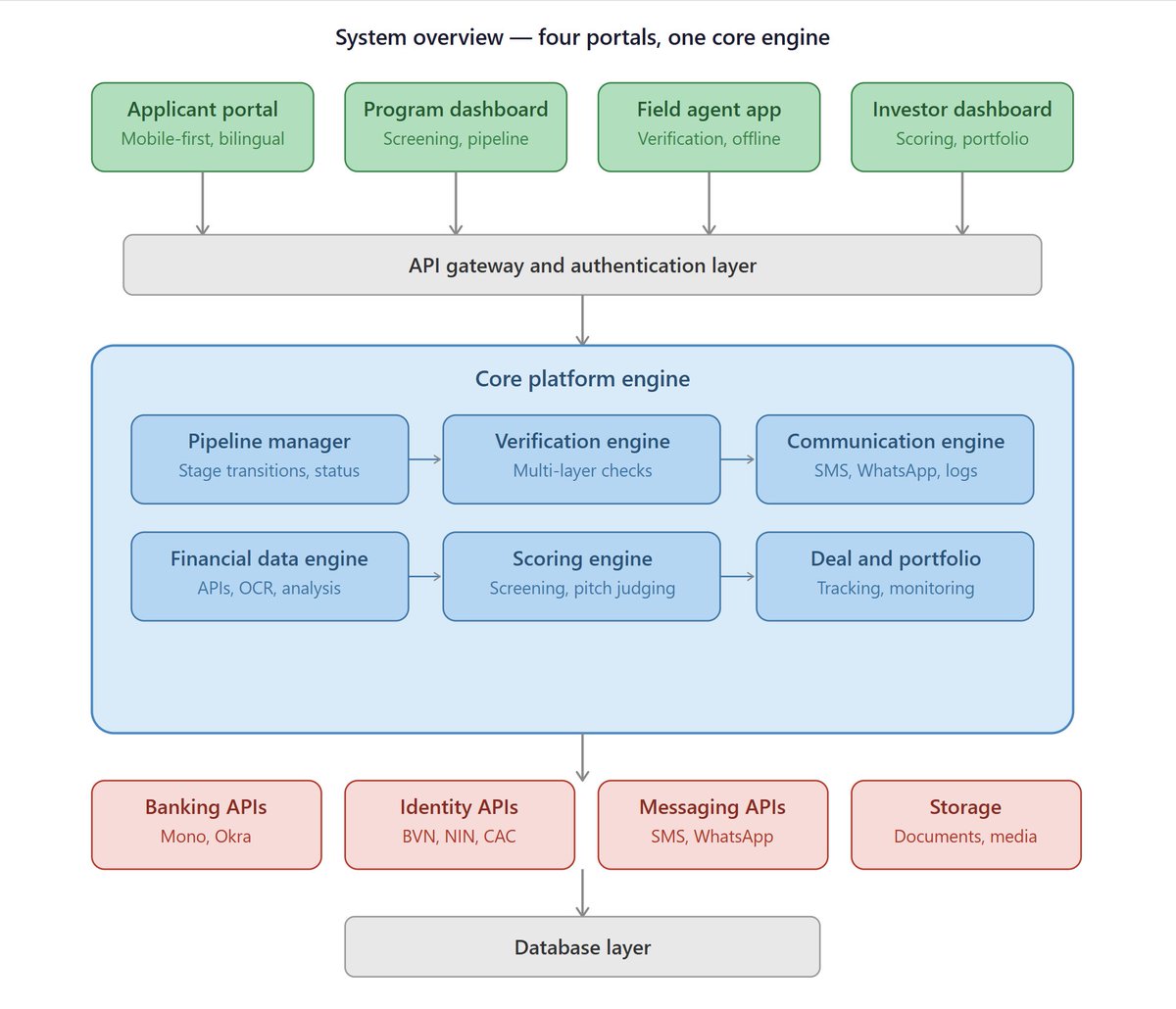
Prototype of Arewa Business Fund Support Technical Architecture.
Dear @CaptJamyl @AM_Saleeeem if no one have seek or awarded the contract of building a robust platform to house this program. I hereby declare interest on behalf of my company to build it.
Public: I seek your support
Note; Ready for any tweaks or changes base on your needs.
1/ I designed the complete potential technical architecture for the pooled-investment program targeting businesses across northern Nigeria.
An full operational blueprint from how a business signs up to how investors track their portfolio.
Here's what it covers:
@Surayyah__ahmad

English
RxY retweetledi
RxY retweetledi

A cikin wannan video, nayi bayanin yadda za'a bude account da @moovexyz cikin harshen Hausa, saboda community dina su amfana da sabon tsarin da project din #moove yazo dashi.
Garzaya ka bude naka ta hanyar amfani da link din dake kasa ⤵️
@alhajincrypto/refer" target="_blank" rel="nofollow noopener">moove.xyz/@alhajincrypto…
moove.xyz@moovexyz
📣 Official Announcement 📣 moove.xyz is officially LIVE NOW 🔥 Download now on Google Play 👉 play.google.com/store/apps/det… For all Moove Mobile App Users, $USDC airdrops will be coming soon. 💛 Your money. Your move. 💛
Indonesia
RxY retweetledi
RxY retweetledi
RxY retweetledi

Dear @FIFAWorldCup I heard that you are looking for influencers who can hype up the world cup and create buzz.
I think I am your guy, I am one of the biggest football creators around Africa with up to 5m+ followers across multiple platforms
In the last 30 day
I have 447m Views on Tiktok
I have 40m views on Instagram
I have 205m views on Facebook
I will like you to add me to your list of influencers for the world cup I promise you I will deliver 100%



English
RxY retweetledi
RxY retweetledi

The popular Kannywood actor, Sadiq Sani Sadiq, has begun grassroots mobilization against the Tinubu government.
We, the people of Arewa, will not sit back and watch rising insecurity in Katsina, Zamfara, Sokoto, Kebbi, Kaduna, Plateau, and now Bauchi.
We must speak the truth and vote them out in 2027.
2027 indeed "Falle Ɗaya Ce"
English

This is what we call “Cooking In Silence” 🎊🎉… Congratulations Legend @NobleCoins
LEGEND@NobleCoins
Number 3 🏠 Thank you God Thank you crypto for changing my life Thank you memecoins for changing my life First class graduate of Chemical Engineering now living his dreams in crypto
English
RxY retweetledi
RxY retweetledi
RxY retweetledi
RxY retweetledi














