Yohei Yamauchi retweetledi

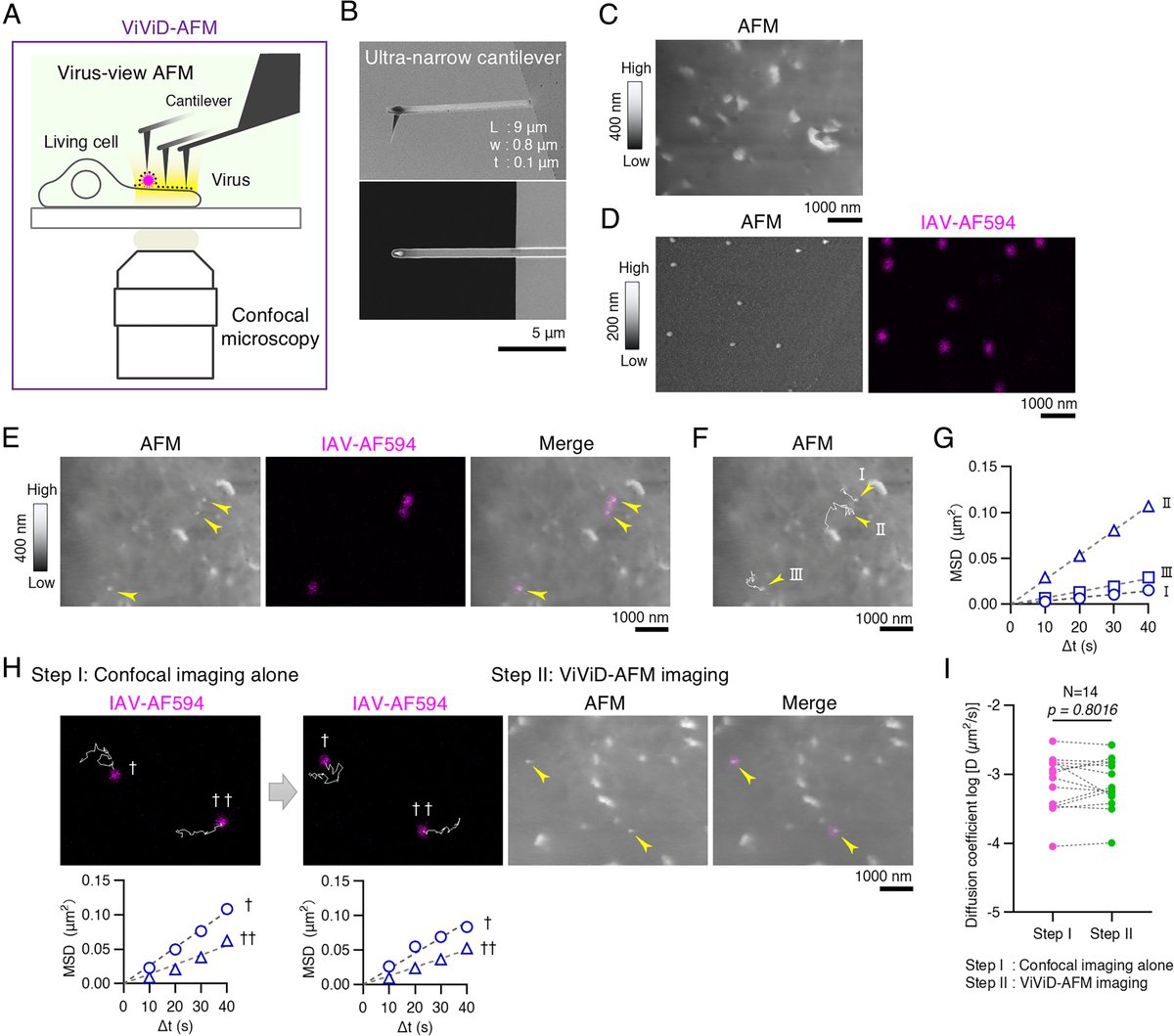
One of the most-viewed PNAS articles in the last week is “Enhanced visualization of influenza A virus entry into living cells using virus-view atomic force microscopy.” Explore the article here: ow.ly/UiEG50XHyci
For more trending articles, visit ow.ly/e8nb50XHycg.

English



















