David Eller
55.3K posts

David Eller
@_Eller
I am a poop factory.



This is what Tucker, King Charles and his imbecile son, Prince William call the "religion of peace"🤡


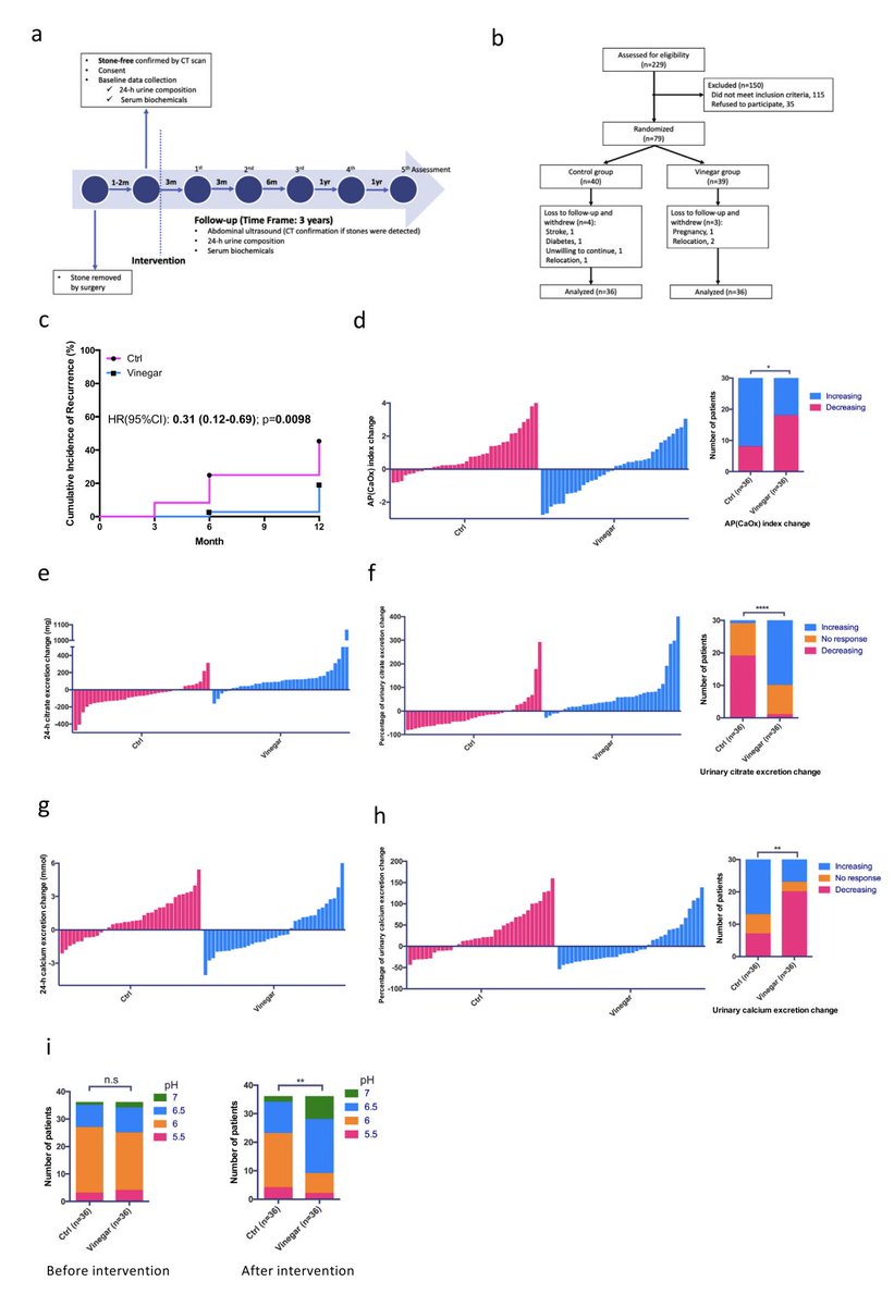
Craziest of all, they actually did a human study and showed that vinegar consumption prevents kidney stones. 1 teaspoon (5 mL) 3 times daily: ◇ Reduced stone recurrence ◇ Decreased calcium oxalate excretion ◇ Increased citrate excretion ◇ Reduced acidity (seemingly paradoxical) All highly protective for the kidneys.

愛知県民は言わないだけで みんな知ってます! 厚切り牛タンなど焼肉食べ放題3,999円と 破格なのにレモンサワーやソフトドリンク 飲み放題付きなので追加料金もかからない




Someone sold a Dune 3 IMAX 70mm ticket on eBay for $999.99 Tickets dropped yesterday and sold out within minutes — 8 months before the films release

@2ray_degenemax Oh yeah, you guys would have the Hilux instead I suppose. My Tacoma has 270,000mi (435,000km) and is still going strong!













