Sabitlenmiş Tweet
らず
490 posts


@baritonekun ウオオオオオ(T_T) もったいないお言葉(T_T) それこそとんでもございません(キモ日本語)やっぱりバカでいればいるほど人生ってのは楽しめるよな
日本語

@baritonekun わたしは大馬鹿だけど日本語のねじれみたいなのがめちゃくちゃ気になる性質で……(泣)多分何か気になって調べた時に芋づる式にとんでもございませんもおかしい、みたいな記事か何かに辿り着いてから気になって気になって気になって……知らない方が幸せなのかもしれねえ……
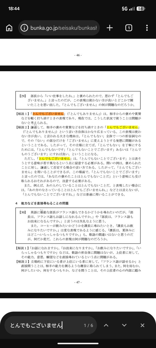
日本語


