Ari 🇺🇸
283 posts

Ari 🇺🇸 retweetledi

6%+ with the look and feel of Robinhood. Exciting days ahead
Axal@getaxal
Bank transfers are NOW LIVE! In less than a minute, you can go from JP Morgan, Bank of America, Wells Fargo, and over 12,000 banks straight to your Axal account. Easiest way to earn on USDC.
English

@getaxal @ashlan_ahmed That's some of the best transition work i've ever seen
English

Let's talk about something that affects all of us.
Banks don't just hold your money. They lend it out. And they make a lot of money doing it.
But it doesn't have to be this way.
You can lend directly, pocket that difference, and earn higher interest.
@ashlan_ahmed 2028.
English

@getaxal @ashlan_ahmed Find you a founder that reads the Clarity Act cover to cover
English

The Clarity Act is one of the most unclear potential pieces of legislation.
Our founder @ashlan_ahmed read the proposal and shares his feedback here:
English
Ari 🇺🇸 retweetledi

Ari 🇺🇸 retweetledi
Ari 🇺🇸 retweetledi

A week in reflection with @ashlan_ahmed
We talk:
- Highs and lows
- Visiting NYU and talking to students about how they save
- The different ways people earn yield
- What's next for Axal?
English
Ari 🇺🇸 retweetledi
Ari 🇺🇸 retweetledi

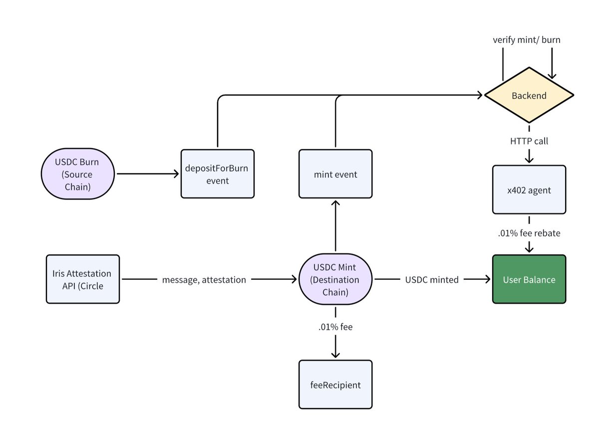
ok hear me out
what if bridge fees just... didn't exist? (at least for users)
where $1.00 bridged is $1.00 received
CCTP by Circle already allows for feeless USDC bridging on normal transfers (up to 20 minutes)
but for fast transfers (6-10 seconds), there's a 0.01% fee
for consumer apps, this is the difference between seeing $10,000 in your balance and $9,999.99
you can create and register a rebate agent via EIP-8004 that refunds the 0.01% by sending an x402 HTTP request to your company controlled claim agent with a USDC treasury when users mint USDC on the destination chain
then with EIP-7702/EIP-4337 paymasters, you can subsidize gas fees too, users pay ZERO fees to perform cross-chain actions
here’s the key thing….
for DeFi primitives like yield, it no longer matters which chain or which protocol it’s from, we can access it in seconds and remove the clunkiness of signing and gas
to prevent fraud, we verify the burn + mint transaction on-chain before the agent refunds the fee
it’s best of both worlds: a near-unified USDC balance across chains and zero fees paid by the user to move funds
this is how we get the next wave of DeFi users onchain
thoughts @jerallaire @jessepollak ?

English

@getaxal @ProductHunt Can't wait for bank transfers to go live. Never thought I'd see the day where my parents are using crypto
English

Launch week taught us something powerful:
Retail is ready for crypto-native savings apps.
🚀 Axal was the #1 Finance App on @ProductHunt for our launch cohort.
Accessible UX + crypto rails = the future of saving 🔥

English

Great work from the team! So excited for this.
Axal@getaxal
The Axal App is now available on iOS and Google Play soon. Earn real yield, on your terms. Secure, permissionless stablecoin yield. In one click. Download below ⬇
English

Who needs marketing when engineers knock out content like this.
And on a weekend laundry run!
Axal@getaxal
Earn while you sleep. Earn while you eat. Earn while you do laundry. Your earnings can even cover your laundry while you wait 👀 Video courtesy of Axal engineering team.
English

It's rare to work at a company that truly makes a difference these days.
Watching our international user base grow is a beautiful thing.
Axal@getaxal
"Save money. Combat inflation. Protect your wealth." Throwback to when Axal's own @kozyDOTai interviewed @tether CEO @paoloardoino. We see this first hand everyday with our international users 🌎
English

Check out this blog piece from @0xhelios , who leads DeFi initiatives at Axal!
Helios@0xhelios
English





