Sabitlenmiş Tweet

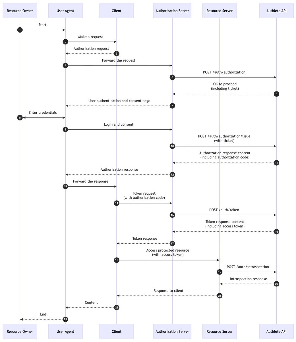
Stop building #OAuth 2.0 servers from scratch. You aren't saving money. Hidden costs from complex security risks and ongoing maintenance quickly add up. Offload the protocol logic to Authlete's APIs while keeping 100% control over your UI. See how ⬇️
authlete.com/developers/tut…

English

















