EJ Gibson
80 posts




Thrilled to announce that today I begin a new chapter as Junior Group leader at the @VHIO in Barcelona. My team will work in close collaboration with the @HartwigMedical studying multiple facets of tumorigenesis and its interplay with the immune system 1/4




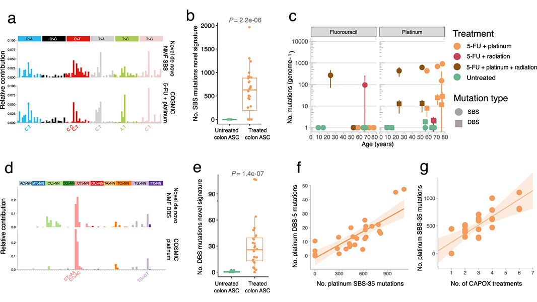
Anti-cancer therapies are highly mutagenic to cancer cells but the mutational impact on healthy tissues remains elusive. A study in @NatureComms characterises somatic mutations in healthy colon and liver adult stem cells after chemo- or radiotherapy. go.nature.com/3T7QWs9

The mutational impact 🧬of standard chemotherapies 💉💊 in healthy tissue is tissue-type specific!! ⚠️Now online at rdcu.be/cW5vk⚠️ Together with @ewartkuijk and @ecuppen @UMCU_CMM @Cancer_UMCU @oncodeinstitute








@ewartkuijk @ecuppen @avhoeck et al. analyse #SomaticMutation patterns induced by anti-cancer #therapies in adult #StemCells from healthy colon and liver using #organoids and #WholeGenomeSequencing #CancerResearch #AdultStemCells @natrescancer go.nature.com/3fPP5tw


Our paper titled “Machine learning-based tissue of origin classification for cancer of unknown primary diagnostics using genome-wide mutation features” is now online in @NatureComms! @avhoeck @ecuppen nature.com/articles/s4146… Check out the tweetorial below:


Our paper titled “Machine learning-based tissue of origin classification for cancer of unknown primary diagnostics using genome-wide mutation features” is now online in @NatureComms! @avhoeck @ecuppen nature.com/articles/s4146… Check out the tweetorial below:

How genomically different are early stage primary tumors and late stage metastatic tumors? Check out our latest work “Pan-cancer whole genome comparison of primary and metastatic solid tumors'' 🧬💻. Main findings and conclusions 🧵👇 biorxiv.org/content/10.110…

Pleased to announce our novel catalog interface of the Hartwig database with whole genome sequenced tumor genomes: catalog.hartwigmedicalfoundation.nl. Currently more than 5,000 patients, including treatment and response data. Plus RNA-seq data for more than half of the patients.