🩸Mr. Bassie 🇾🇪
6.4K posts


$RAVE is now bigger than $ZEC
$RAVE is now bigger than $LTC
$RAVE is now bigger than $AVAX
$RAVE is now bigger than $SUI
$RAVE is now bigger than $HBAR
$RAVE is now bigger than $SHIB
$RAVE is now bigger than $TON
$RAVE is now bigger than $CRO
$RAVE is now bigger than $TAO
$RAVE is now bigger than $PAXG
$RAVE is now bigger than $WLFI
$RAVE is now bigger than $DOT
$RAVE is now bigger than $UNI
$RAVE is now bigger than $NEAR
$RAVE is now bigger than $SKY
$RAVE is now bigger than $AAVE
$RAVE is now bigger than $ASTER
$RAVE is now bigger than $PEPE
$RAVE is now bigger than $ICP
$RAVE is now bigger than $ONDO
$RAVE is now bigger than $ENA
and the utility is a DAO that hosts after parties for raves.
English
🩸Mr. Bassie 🇾🇪 retweetledi

@CryptodousX It seems like it is a trick to keep us calm by making us keep believing in Modulus so that we keep putting money into it. I hope I am wrong.
English
🩸Mr. Bassie 🇾🇪 retweetledi
🩸Mr. Bassie 🇾🇪 retweetledi

The Chain-Reaction Supply Shock of $CULT
1- @ModulusZK success CULT becomes the gas token for privacy/DeFi/quantum-resistant BTC programmability
Massive on-chain activity = billions of $CULT burned daily as gas. This alone can eat trillions of supply in weeks of hype (think $ETH-level usage but on a lean ZK chain).
2- @Uniswap FOMO loop + volume explosion: Thin $1.8M pool can’t absorb the buys. Price rips hard → more FOMO → even more buys → more 0.4% taxes to treasury. The $ETH side of the pool grows, giving the illusion of “deep liquidity” while $CULT reserves vanish. Volume spikes to hundreds of millions (then billions) daily in mania~ taxes + burns accelerate.
3- $CULT Billionaire competition: Everyone wants at least 1B $CULT for status. Thousands of buyers chasing → net demand in the trillions of tokens.
4- Guardian race: Top-50 $dCULT stakers (who control proposals) buy/ramp to 7-8B each. That’s ~350-400B $CULT locked by whales alone. These aren’t sellers — they’re diamond-handing for DAO power.
Net result circulating supply crashes from 4.3T to 1 trillion (roughly 77% reduction) with price going to $0.05 per $CULT (52,000x from current levels)
English
🩸Mr. Bassie 🇾🇪 retweetledi
🩸Mr. Bassie 🇾🇪 retweetledi

@AltcoinRobin @useGradient @Kondux_KNDX @DioneProtocol @ethereum @vechainofficial @DestraNetwork @AnyoneFDN @rollbit @hedera @MorphwareAI $MON the next $ETH
English
🩸Mr. Bassie 🇾🇪 retweetledi

You can’t borrow conviction.
That’s why I’m buying $UP while the market is red.
Real positions aren’t built in euphoria - they’re built when sentiment is weak and patience is scarce.
When the @superformxyz thesis is solid, red candles are not a warning - they’re an opportunity.

DRAMA❤️@wowdrama
Red markets are where your investment thesis gets tested. I’m not selling my @superformxyz sale tokens at a loss The thesis is formed before entering the trade, not after the first price swings A temporary drawdown doesn’t mean the fundamental upside is gone. Ask yourself: if you’re ready to exit at the first pressure - why did you enter? Conviction first. Risk accepted second. Then you ride the volatility.
English
🩸Mr. Bassie 🇾🇪 retweetledi

1/ Meet the Superform team at @EthereumDenver 2026!
Our co-founders, @vik_runa, @blakechains, as well as our Head of Ecosystem, @0xcrouton and Head of Marketing @imranfaststart will be in Denver to speak in events and at media booths, meet partners, and onboard people to the user-owned neobank. Line-up of activities:

English
🩸Mr. Bassie 🇾🇪 retweetledi

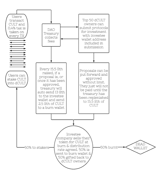
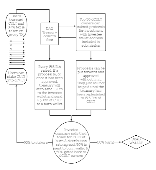
Cult is built on Ethereum
@wearecultdao is decentralized autonomous organization
$Cult DAO pursues the fight against centralization and therefore supports projects that promote decentralization. It seeks to fast forward the collapse of the global economic order and to fund the revolutionaries seeking the same goal. The top 50 CULT stakers are The Guardians. These Guardians can submit proposals to the DAO, but they cannot influence the vote. The votes can be made by all CULT stakers who are not Guardians. Votes pass based on token share Yes vs No.

English
🩸Mr. Bassie 🇾🇪 retweetledi
🩸Mr. Bassie 🇾🇪 retweetledi
🩸Mr. Bassie 🇾🇪 retweetledi


Registreer u bij Kraken en ontvang tot €1,125! Gebruik de uitnodigingscode d829pw3j of deze link: invite.kraken.com/JDNW/kuuqme1f
Nederlands


















