
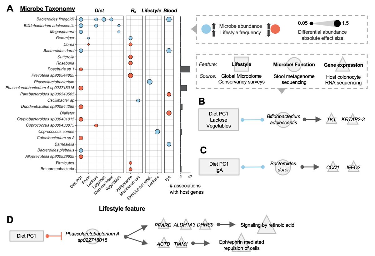
The new issue is out👉cell.com/cell/current Featuring an engineered Newcastle disease virus that selectively and safely lysed tumors in refractory cancer patients, the identification of rhodoquinone as a mammal mitochondrial electron carrier, and a metagenome-informed metaproteomics approach unravelling the interplay between the host, gut microbiome, and diet to identify disease biomarkers. 📷credit: SciStories


















