
Bego Mari Alfonso
138 posts

Bego Mari Alfonso retweetledi

Clinical Images: Joint pain with CHIK sign: a classic clinical diagnosis - Mukherjee - 2025 - ACR Open Rheumatology - Wiley Online Library acrjournals.onlinelibrary.wiley.com/doi/10.1002/ac…
English
Bego Mari Alfonso retweetledi

🆕 Updates on #Capillaroscopy & #SSc🚀
🔬 CAPI-Detect uses ML to enhance the classification and accuracy of NVC patterns.
📊 Analyzes 24 variables, outperforming previous models.
👨⚕️ Say goodbye to examiner bias—hello to precision!.
🔗 academic.oup.com/rheumatology/a…
#AI #Innovation
English
Bego Mari Alfonso retweetledi

Muchas gracias @IISAragon por el primer premio a la innovación a nuestro proyecto Capillary.io! Seguiremos avanzando en la IA y capilaroscopia. Gracias por vuestro apoyo!


Español
Bego Mari Alfonso retweetledi

Des d'avui ja es pot demanar hora per vacuncar-se contra la grip i la #COVID19
❓Per què és necessària la revacunació contra la COVID-19?
🙋Us recordem recomanacions del Grup Col·laboratiu Multidisciplinari per al Seguiment Científic de la COVID-19 #GCMSC
comb.cat/ca/comunicacio…

Català

Esquema de tratamiento de trombosis venosa Superficial rapido y sencillo
✅ 10% vena sana (buscar enfermedad sistémica, cancer, trombofilia...)
✅ 18% evolucion a TVP (RR x 4)
✅ Tratar según longitud trombo(> ó < 5 cm), distancia a cayado (> ó < 3 cm) ó TVP
@SEMI
@GT_Trombo


Sociedad Española de Medicina Interna@Sociedad_SEMI
📢🔴 Nuevos vídeos del @GT_Trombo de @Sociedad_SEMI🎞️ 🩸 🔹Trombosis venosa superficial, Dra. María Ortiz youtu.be/wjEB4DaV8Os?fe… 🔹Superando la trombofilia clásica: nuevos y novísimos marcadores de riesgo de trombosis y de recaída youtu.be/wjEB4DaV8Os?fe… ¡No te los pierdas! 👉Disponibles también en web SEMI: fesemi.org/recursos-semi/… #SEMITuit #MedicinaInterna @mmartinasenjo
Español

New roadmap and key standards for the management of systemic sclerosis. Organic complications, new therapies based on high quality evidence and adapted to all ages, including the transition to adult services.
#sclerosis
#systemic
Rheumatology Quarterly@RheumQuarterly
2024 British Society for Rheumatology guideline for #Management of #systemic #sclerosis academic.oup.com/rheumatology/a… #ACR2024
English
Bego Mari Alfonso retweetledi

Last days of September... and more than 700 complete capillaroscopies uploaded to capillary.io. Join the capillary.io project! We are waiting for you! Thanks @GEAS_SEMI @Sociedad_SEMI @Asoreuma @SERPE_ReuPed @SociedadSEMAIS

English
Bego Mari Alfonso retweetledi

Encantada de presentar nuestro estudio sobre Sarcoidosis en pacientes Elderly en la Reunión GEAS2024. #ElderlyOnsetSarcoidosis #GEAS2024 #17GEAS #Sarcoidosis
@autoinMI_tauli @gtgeassemi @cfeijoo5 @DrAMayer @jesusLopez4 @andreafernii @emartn7

Español

Arrancando con la primera sesión de la XVII Reunión GEAS 2024 sobre Inteligencia Artificial, muy interesante y aplicable en nuestra práctica diaria.
@autoinMI_tauli
#GEAS2024
Medicina Interna Cabueñes@InternaHUCAB
MESA 1. AVANCES EN LA INTEGRACIÓN DE LA IA EN EL ABORDAJE DE ENFERMEDADES AUTOINMUNES @Sociedad_SEMI @gtgeassemi @Interna_SAMIN
Español
Bego Mari Alfonso retweetledi

ANCA-associated vasculitis—treatment standard
⏩Recent focus: reducing drug toxicity and refining therapies (glucocorticoids, avacopan, rituximab, mepolizumab)
academic.oup.com/ndt/article/39…



English
Bego Mari Alfonso retweetledi

🔴"Somos #internistas, somos #SEMI", 🎞️nuevo vídeo corporativo de @Sociedad_SEMI sobre la figura y labor del #médicointernista en nuestro SNS con el que estrenamos nuestro nuevo lema "La asistencia integral de la persona enferma"🩺🏥 ¡Comparte!🥰
👉Youtube: youtu.be/6A1IUSk72rQ
👉Vimeo: vimeo.com/988337969
#SEMITuit #MedicinaInterna @CarreteroJuani @PabloPerezMar16 @herranz_maite @JoseMPorcel @drmiguelmarcos @chemachir @yaletung @mendez_bailon

YouTube
Español

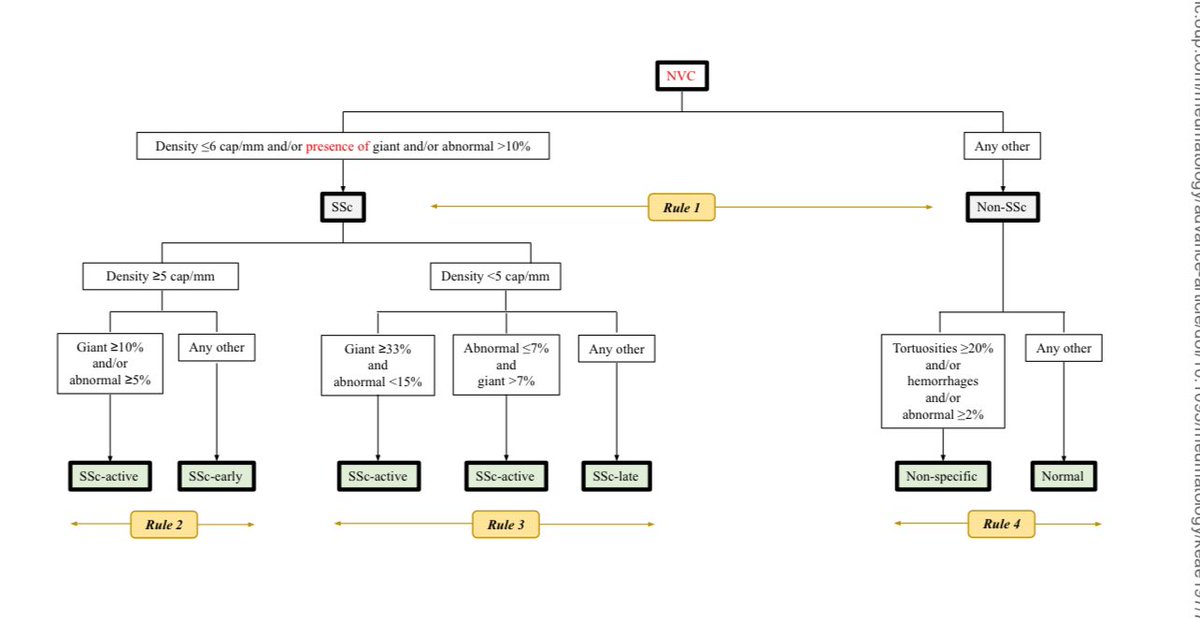
Algoritmo de puntuación Capi-score
📌Eficaz para diferenciar patrones ES y no ES
📌Minima variabilidad interobservador
📌Alta precisión entre etapas de ES
@CapillaryIo
#Capilaroscopia
#Esclerodermia
pubmed.ncbi.nlm.nih.gov/38530791/

Español
Bego Mari Alfonso retweetledi

Course of paediatric ANCA- associated glomerulonephritis: advocating for an age-inclusive approach
⏩ANCA Associated GN: comparision between children and adults
rmdopen.bmj.com/content/10/3/e…

English
Bego Mari Alfonso retweetledi

Long-term incidence, risk factors for VTE in patients with lupus
⏩VTE affected SLE ⏫ at six times ⚖️controls
⏩ APL, thrombocytopenia and nephritis: risk factors (SLE patients)
hypertension, smoking and obesity (both)
⏩PE in SLE patients ⏫ PH (x4)
ncbi.nlm.nih.gov/pmc/articles/P…


English
Bego Mari Alfonso retweetledi

Una revisión sistemática de la incidencia, el tratamiento y el pronóstico de las enfermedades autoinmunes del tejido conjuntivo de nueva aparición después de la COVID-19
ncbi.nlm.nih.gov/pmc/articles/P…
Español
Bego Mari Alfonso retweetledi

Scenarios of Extrapulmonary #Sarcoidosis
⏩Work-up at diagnosis and follow-up is essential for detecting extrapulmonary involvement.
⏩Cardiac, neurological, renal, and eye can be seen at onset
⏩Cardiac or renal may also appear later.
ncbi.nlm.nih.gov/pmc/articles/P…



English
Bego Mari Alfonso retweetledi

🔴 Si tienes #lupus, tu experiencia y opinión importan.
✍️ Participa en la encuesta #LUPPOS y ayuda a entender mejor el uso, impacto y necesidades q tienen los pacientes con respecto a los glucocorticoides.
Está en español y es anónima
docs.google.com/forms/d/e/1FAI…

Español
Bego Mari Alfonso retweetledi

Scleroderma and scleroderma-like syndromes
⏩Systemic sclerosis causes progressive fibrosis of skin & organs.
⏩Not the only disease causing cutaneous sclerosis.
⏩Scleroderma-like syndromes mimic systemic scleroderma
ncbi.nlm.nih.gov/pmc/articles/P…


English
Bego Mari Alfonso retweetledi

A useful algorithm for the work up of connective tissue diseases based on antibody positivity #Rheumatology #MedTwitter [Dr Sophie Fletcher, #ILD 10 Topics]

English