LGBT

191 posts

LGBT

LGBT

@chinalgbt

LGBT社区服务中心

上海 Katılım Haziran 2013
42 Takip Edilen286 Takipçiler
LGBT
LGBT@chinalgbt·
根据男同软件BLUED的消费投诉内容,LGBT技术组分析有关网络截图,重要部门显示有男同用户,八成可能系竞争对手伪造。
LGBT tweet media
中文
0
0
2
1.1K
LGBT
LGBT@chinalgbt·
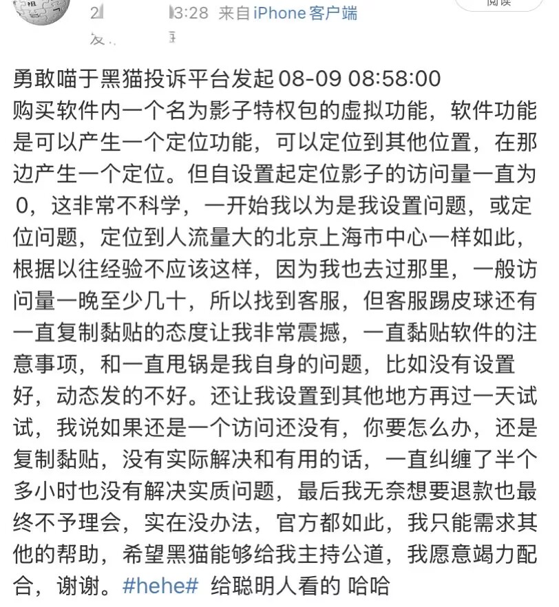
大陆两款男同社交软件疑因重大漏洞,被苹果及安卓官方应用商店下架。网络流传的截图显示,软件某项付费功能,"影子特权包",仅需10余元,即可设置一个用户虚拟的地图定位。这个功能可隐藏用户的真实位置。但也可以在任何位置虚构有用户,欺骗他人到该地址寻找玩伴,甚至引起公共场所秩序混乱。
LGBT tweet media
中文
0
0
0
1.1K
LGBT
LGBT@chinalgbt·
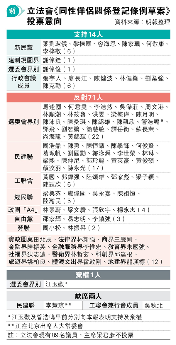
香港特区立法会否决《同性伴侣关系登记条例草案》。出席审议的87位立法会议员中有14名议员支持法案。
LGBT tweet media
中文
0
0
0
455
LGBT
LGBT@chinalgbt·
一名跨性别女性因在网络上分享其与多名男子的性活动视频,涉嫌传播淫秽物品已被捕。网络昵称"阿红"又被称为红姐,居住在江苏省会南京市。7月5日,警方通报,焦某某男38岁假扮女性相约与多名男性发生性行为,并偷拍视频传播,与千余人发生过性行为为不实信息。另有10余人报警隐私权受侵害。
LGBT tweet media
中文
0
0
0
474
LGBT
LGBT@chinalgbt·
一群劣童在公园伏击游人,引发治安忧虑。事发于河南省会郑州市中心的人民公园。有人拍摄了欺凌及殴打受害人的短视频并上传网络,随后警方找到了参与的17人,6人未满16岁,涉嫌共谋在同性社交软件上约受害人见面,用棍棒将人打伤。事件发酵后,有数人发言指该公园常见无故打人,并非仅针对性少数。
中文
0
0
0
396
LGBT
LGBT@chinalgbt·
微博近日屏蔽了2018年4月15日人民日报评论微信号一诺撰写的《不一样的烟火,一样可以绽放》的随笔。此文缘起于一项旨在清理违规内容的通知,并将同性恋内容列为第一条,与涉黄宣扬血腥暴力内容并列。通知发布后引来众怒,吁宽容看待同性恋人士。有人认为该文用词如性倾向非内地写法,猜作者非大陆人士
LGBT tweet media
中文
0
0
1
682
LGBT
LGBT@chinalgbt·
微博用户名同志之声改名骄傲声浪。据悉南宁市骄傲声浪文化创意有限公司注册资本100万元,实缴资本无,参保人数0 。爱企杳显示该公司经营异常,有高风险1条。有说该用户更名因使用"同志"一词不宜,但当下并未要求所有含同志的微博户名更名。
中文
0
0
0
588
LGBT
LGBT@chinalgbt·
接到通知,WEIBO被禁言30天 应该与金星事件辩护发言比较多有关。
中文
1
0
1
1.1K
LGBT
LGBT@chinalgbt·
@Mrdanshui01 你可关注一下几个圈内的律师,经常分享案例的。不是只有他们出事,而是相关内容方便媒体报道出来。
中文
0
0
0
369
mrdanshui
mrdanshui@Mrdanshui01·
@chinalgbt 那么多国内的都有拍摄为何只有他们出事?
中文
1
0
1
646
LGBT
LGBT@chinalgbt·
北京禅狱工作室主办人被判四年。58岁的赵某自称虐恋艺术家。朝阳法院指,2019年起三年内,赵在其公司内布置绳子、有不同系法的,铁架、铁笼子,以及古代监狱风格的栏杆,供同好娱乐。拍摄视频在外网传播牟利。经认定,144个视频为淫秽物品,近日同案3人被判刑。
中文
1
0
10
6.8K
LGBT
LGBT@chinalgbt·
内地男艺人为保护自己,谎称是GAY。这份偶然发现的判决书,记录了艺人许某骁(艺名)与原经纪公司的解约纠纷。原告某经纪公司向许某骁索赔的天价解约费具体项目包括"风水""外卖""刷票""买粉"费用,被告回应中指原告的违约行为导致其生活无法维系,并特别指出需要假称性取向来保护自己。#lgbt谈 奇案
LGBT tweet media
中文
0
0
0
2.2K
LGBT
LGBT@chinalgbt·
在播网剧《新生》同性剧情点睛。剧中角色程浩作为诈骗受害人与主角费可之间有明显的同性暧昧情节,此外还有男同主播客串参演。在2022年网剧纳入龙标(上映许可证)管辖后,类似《新生》等多部含LGBT情节的网剧和大电影大都顺利通过审核。这些影视作品几乎都是安排在每年的5月17日前后集中上映 #IDAHOT
LGBT tweet media
中文
0
0
1
2.7K
LGBT
LGBT@chinalgbt·
祝贺香港LGBT足球队勇夺世界冠军,为中国争光。在本届世界同运会赛场上,全部由LGBT组成的香港同志足球队,不靠吃海参,照样谱写传奇,历史必须记住2023年11月5日,世界冠军是中国的。中国人在足球项目上终于扬眉吐气。
LGBT tweet media
中文
2
1
3
3K
LGBT
LGBT@chinalgbt·
借着万圣节的由头,上海人奔放了一夜。人们反串着,嬉笑着,呐喊着。先辈们选择在上海度过最后的时光,人们相信他们的灵魂留在了这座海纳百川的城市。有人COS迅哥儿"学医救不了国人"有人扮成花圈,现场开起追悼会。还有酷儿们在这一刻做一回真正的自己。大江大河不会倒流。
LGBT tweet media
中文
0
0
3
2.4K
LGBT
LGBT@chinalgbt·
11年前公开举行同性婚礼主角传去世,到死也没等到中国同性婚姻合法化。2012年福安人刘万强,与对象柘荣人陆忠,在广东订婚,国庆节期间回到故乡福建宁德,公开举行婚礼。顶着压力决定在一起的强少和忠少,婚后不得不背井离乡,最终也没能看到幸福的终点。 近日社交媒体传来噩耗 其中一位已去世 R.I.P
LGBT tweet media
中文
0
0
0
2K
LGBT
LGBT@chinalgbt·
#LGBT谈# 勇敢骄傲镇江。泡泡岛音乐节昨日举行,获邀来镇江演出的几乎全是LGBT关注的大咖,如青峰、陈粒,安溥、陈绮贞等。不少歌迷也随身携带彩虹旗挥舞。据悉,现场个别保安被拍到强行收缴歌迷物品,但大部分就站在维持秩序,没有额外动作。变革会从清醒的人们不做帮凶开始
LGBT tweet media
中文
0
1
0
2K
LGBT
LGBT@chinalgbt·
有网友表示,针对成都酒吧禁止展示LGBT标志的传闻,可能是为确保大运会的顺利举办的临时措施。上上上个月,中国代表刚在联合国阐述我国对LGBT的立场,正值大运会,联合国所有国家都来了,是打算让外宾检阅LGBT动态清零的战果吗。#LGBT谈 其实效仿东京奥运会建立接待中心时间都来得及。#Universiade
中文
0
2
0
2.5K
LGBT
LGBT@chinalgbt·
全世界史上最具影响力的LGBT平权运动,就是起自1969年纽约警察持续骚扰石墙同志酒吧的正常营业。#LGBT谈 当下社群没有人希望石墙事件在成都复制,但树欲静而风不止,不作为,乱作为的行政,不以人们的善良意愿为转移。该来的恐怕就要来了。
LGBT tweet media
中文
0
2
2
1.9K
LGBT
LGBT@chinalgbt·
金星骄傲月发声,评论区里有人称要"炮决同性恋"。#qi谈 对政府称对LGBT人士没有歧视应具体体现在政策、法制的明文保障。LGBT不需要也不太可能得到特权照顾,但对LGBT实施网暴的涉及人员也应一视同仁,予以严惩。纵容网暴违反公序良俗,任何性别、性取向,所有人民都应站在一起,喝止网暴,维护正气。
LGBT tweet media
中文
0
2
2
1.7K
LGBT
LGBT@chinalgbt·
#骄傲月 第三日 今天手机提醒可以下载更新iOS16.5版本了。新增了支持LGBTQ的彩虹墙纸。是有三种图案选择。短视频平台上还刷到不少主播心照不宣的穿了进步骄傲旗图案的文化衫。查询了一下,视频里这款北面的上衣分白色和黑色两个式样,只在二手交易APP有售。
LGBT tweet mediaLGBT tweet media
中文
0
0
1
2K