



吉川浩満
114.7K posts

@clnmn
文筆・編集・配信。国書刊行会、ヤフー、色々、晶文社。著書に『哲学の門前』『理不尽な進化』など。編集担当書に『新・動物の解放』『男と女とチェーンソー』など。山本貴光と「哲学の劇場」運営。犬猫鳥、卓球、Tシャツ、ハーレーダビッドソン。連絡☞ https://t.co/wvjC4Shg0p






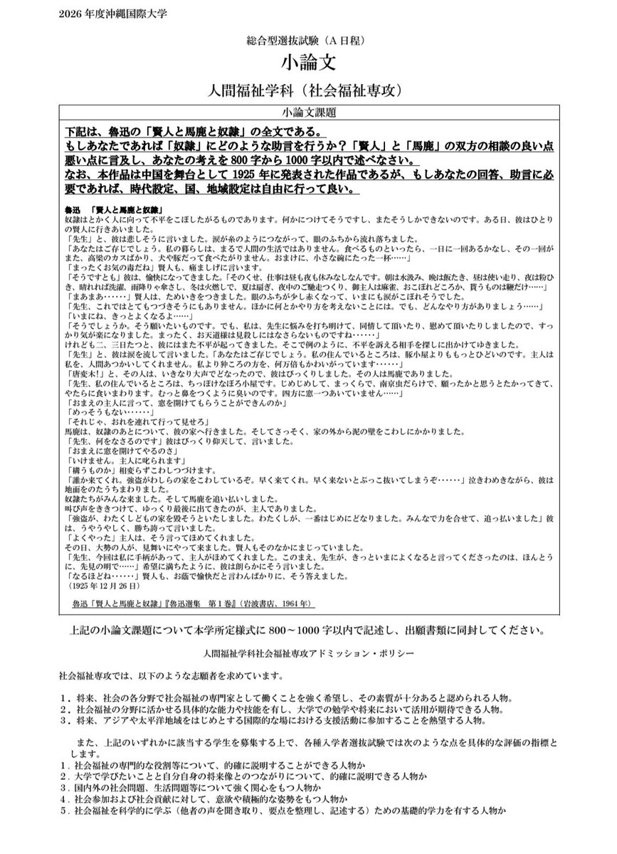
魯迅「賢人と馬鹿と奴隷」が大学入試の小論文課題に。奴隷にどんな助言をしたらよいのか。むずかしい……。 「下記は、魯迅の「賢人と馬鹿と奴隷」の全文である。 もしあなたであれば「奴隷」にどのような助言を行うか?「賢人」と「馬鹿」の双方の相談の良い点悪い点に言及し、あなたの考えを800字から1000字以内で述べなさい。 なお、本作品は中国を舞台として 1925 年に発表された作品であるが、もしあなたの回答、助言に必要であれば、時代設定、国、地域設定は自由に行って良い。」 沖縄国際大学総合型選抜試験(A日程)人間福祉学科(社会福祉専攻)小論文課題 okiu.ac.jp/admissions/exa…




これはすごい力業。 ミヒャエル・ケンペ『ライプニッツの輝ける7日間(新潮クレスト・ブックス)』森内薫訳、新潮社 amzn.to/4k4Wxhg バロックの時代を生きた「最後の万能の天才」ライプニッツ。その多作で多忙な生涯をたった7日間の出来事で描く唯一無二の〈評伝〉。 数学や哲学で多大な業績を残し、歴史家や発明家としても活躍した知の巨人ライプニッツ。時に政治に口を出し、時に論争を巻き起こしながら、バロック時代を「転がる石」のように生きた70年の生涯から岐路となった7日間を取り上げ、遺された10万ページのメモと2万通の手紙を元にその思考と業績を再構築した比類なき書。






緊急寄稿! 著者自身による著作解題! 朴 沙羅『日本社会と外国人:入管政策が照らす80年』(中公新書、2026年) - socio-logic.jp socio-logic.jp/pr/2024_ParkSa…

上品さと失礼さについてのエセーを書いているがだいたいこの四つの話をしてる。

【悲報】尿管結石を防ぐには「とにかく水を飲め」は意味がないかも… 「結石をやったら水を飲め」は医療の「常識」でした。 しかし、1600人以上対象のランダム化比較試験で、水分を増やして確かに尿量が増えていたにも関わらず、再発予防効果は見られず。 長年の常識が覆りそうな衝撃のエビデンス。