Joki Coding | Jasa Pemrograman
3.7K posts

Joki Coding | Jasa Pemrograman
@cul_djoki
ᯓ★Cek testi di media yaa kaa, sudah melayani lebih dari 1000 pelanggan ᓚᘏᗢ
(• ˕ •マ Mau order, ke wa aja Katılım Şubat 2024
988 Takip Edilen1.2K Takipçiler

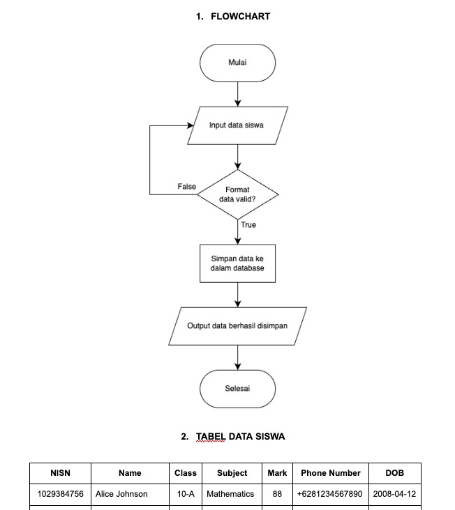
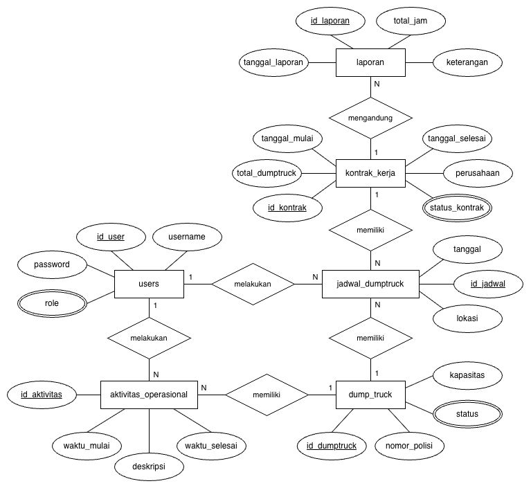
Marii kaa yg need joki tugas coding web/app, machine learning, olah data, visualiasi data, semua bisa kaa. Sung order ke wa di bio yaa jikalau need, selalu open selama lebaran
#zonauang #zonaba #zonajoki #jokitugas
Indonesia

akuu open ya kaa joki tugas, tetapi mungkin agak slow resp selama lebarann.
#zonauang
Indonesia

Marii kaa yg mau order joki tugas bisa mampir ke wa ku di bio yaa. Aku bisa bantu joki coding web, machine learning, database, pakai bahasa program apapun aku bisa kaa.
Selalu open yaa selama lebaran #zonauang #zonaba #joki #jokitugaskuliah
Indonesia





























