Cyclomics

16 posts

Cyclomics

Cyclomics

@cyclomics

Cyclomics is a Dutch startup, founded by scientists of the UMC Utrecht, with the ambition to revolutionize cancer diagnostics and treatment monitoring.

Utrecht, The Netherlands Katılım Temmuz 2019
2 Takip Edilen71 Takipçiler
Cyclomics
Cyclomics@cyclomics·
We are excited to present the formation of our advisory board. Welcome on board Joris Schuurmans, Nicky Rijk-Vogels, Dirk Pollet & Léon van Kempen. For more info, see: cyclomics.com/cyclomics-appo…
English
0
0
0
200
Cyclomics
Cyclomics@cyclomics·
🚀 We're Hiring at Cyclomics! 🧬 Are you passionate about software development and data analysis? Do you thrive in a cutting-edge bioinformatics environment? If yes, then we have the perfect role for you! linkedin.com/jobs/view/3767…
English
0
2
1
245
Cyclomics retweetledi
Oxford Nanopore
Oxford Nanopore@nanopore·
Oxford Nanopore Technologies and @Cyclomics today announced that ‘developer access’ of a new research method has started: the world’s first nanopore sequencing-based solution for ultra-sensitive detection of circulating tumour DNA (ctDNA). Read here: bit.ly/3Z18sAM 1/4
English
1
13
41
9.7K
Cyclomics
Cyclomics@cyclomics·
Cost-efficient and parallel sample analysis is possible using an optimized set of 256 sample barcodes that are an integral part of CyclomicsSeq capture backbones.
English
0
0
0
0
Cyclomics
Cyclomics@cyclomics·
CyclomicsSeq provides a novel approach to cancer mutation detection in liquid biopsies. The approach enables the detection of mutations in single, concatemeric long sequence reads at high accuracy.
English
0
0
0
0
Cyclomics
Cyclomics@cyclomics·
A TP53 test for CyclomicsSeq was tested on longitudinally collected cell-free DNA of patients with head and neck cancer. We show the value of CyclomicsSeq over imaging-based monitoring of head and neck cancer patients. We further compare CyclomicsSeq to digital droplet PCR.
Cyclomics tweet media
English
0
0
0
0
Cyclomics
Cyclomics@cyclomics·
Using synthetic constructs covering TP53 sequences, we further demonstrate the low error rate of CyclomicsSeq consensus reads. We show that the elimination of PCR amplification for target enrichment decreases error rates by 1.26 fold.
Cyclomics tweet media
English
0
0
0
0
Cyclomics
Cyclomics@cyclomics·
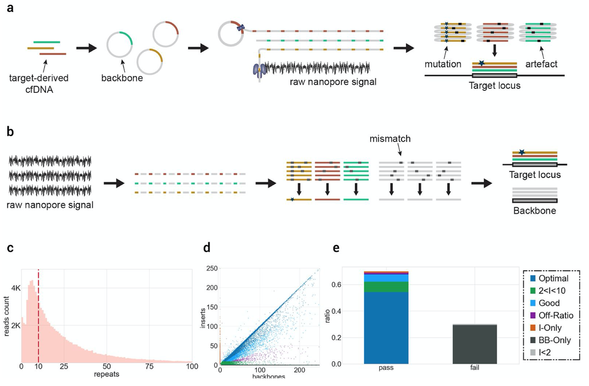
More than 90% of known mutations in TP53 from the Cosmic database, are detected at a false-positive rate < 1/1000.
Cyclomics tweet media
English
0
0
1
0
Cyclomics
Cyclomics@cyclomics·
We have devised a mutation calling strategy that uses the concatemeric CyclomicsSeq reads to generate highly accurate consensus sequences. Strand-specific error patterns are used to improve the accuracy of the mutation calls.
Cyclomics tweet media
English
0
0
2
0
Cyclomics
Cyclomics@cyclomics·
A first application of CyclomicsSeq concern the sequencing of the TP53 gene in circulating tumor DNA. The TP53 assay involves amplification of all coding exons of TP53 thereby making highly accurate detection TP53 mutations possible in liquid biopsies.
Cyclomics tweet media
English
0
0
1
0
Cyclomics
Cyclomics@cyclomics·
Here is the CyclomicsSeq protocol, which involves the circularization of target DNA using a backbone sequencing. Rolling circle amplification of the circularized DNA results in long DNA concatemers, which can be directly sequenced with long-read DNA sequencing technology.
Cyclomics tweet media
English
0
3
4
0
Cyclomics
Cyclomics@cyclomics·
The manuscript describes our technology for capturing, amplifying, and high-accuracy sequencing of short circulating tumor DNA molecules from patients with cancer. We have developed CyclomicsSeq to be compatible with any long-read DNA.
English
0
2
3
0