Sabitlenmiş Tweet
大翔士
29.4K posts

大翔士
@d658t
大阪の映像会社で3年半勤務後、白組に移りSTAND BY MEドラえもんにモデラー、コンポジターとして参加。 現在は大阪のゲーム会社でTAをやってます。 CG関連のツイートはハイライトにまとめてます。Houdini、UnrealEngine、Maya、Substance、ZBrush、Python
大阪 Katılım Eylül 2009
1.2K Takip Edilen6.7K Takipçiler

@kuramaKageya 良かったです!
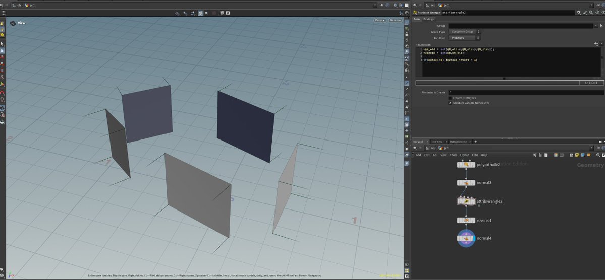
ちなみに余計なお世話かもしれませんが、f@checkにしてしまうと無駄にアトリビュートを作ってしまうので、
float check = ~
にした方が良いのとVEXの比較は0か1で返ってくるのでグループを作るところはifを使わずに
i@group_invert = check < 0;
という書き方が出来ます。
日本語
大翔士 retweetledi
大翔士 retweetledi

I made a tutorial for this technique on my youtube btw, here is the link :
youtube.com/watch?v=-P9XFh…

YouTube
Wilfried Desvergne@wilfried_dvg
Experimentation in Houdini is great
English
大翔士 retweetledi

@d658t たしかに、それはやり方としてはありかもしれないです
あとで試してみます!
ただ、PythonパスとかがUEに含まれてしまうのが問題になりそうなのでどちらにしろ何かしら解決方法は考えないといけなさそう...
日本語

はかなく消えていく...Houdiniちゃん
Open Housini Session Sync...でカスタマイズしたHoudiniの開き方誰か教えてください('ω')
Houdini Environment Files指定、もしくはCustom Houdini Home Locationを設定するとUnknow errorで死んでいきます
#Houdini



日本語
大翔士 retweetledi

【笑撃】タレント・JOYさん、5歳の娘さんにガチ説教されるw「自分がやってほしくないことを人にもやんない!」
JOYさんは謝罪しつつ「はーちゃんも気をつけてね」と言うと「はーちゃん何が悪いん?」と論破。
娘さん人生3周目とかだろw
#JOY #育児
爆サイ.com【公式】ツイッター@bakusai_x
【悲報】辻希美さん、夫と娘でTGCに出演しダンスを披露するも会場ヒエヒエ・・・「スマホ触ってる人も結構いた」 3人で特別バージョンの「LOVEマシーン」を観客に踊るよう促すも、反応は薄かった模様。 若い子には人気ないんかねw #辻希美 #TGC
日本語
大翔士 retweetledi

■検証
AI を活用して『ノードベースのテクスチャ作成ツール』を開発
50時間ほど取り組みましたので、データと所感を公開します!
github.com/vfxhaku/snalin…
・所属企業とは一切関係ありません。
・AI 技術について肯定も否定もしていません。
日本語
大翔士 retweetledi

こちらのHDAリリースしました!よかったらどうぞー
I released this HDA! Feel free to check it out.
4177174337403.gumroad.com/l/lguyo
#houdini #cobweb #hda #Gemini
masaohieno@masaohieno1
Pixar Toy Story 4のクモの巣生成を参考にCobweb Generator HDAを作成 数年前に自分の力だけで作ろうとして見事に挫折したけど、Geminiのおかげである程度求めていたものができて感動しております #Houdini #cobweb #Gemini
日本語

UE、レベルを追加すると、そのレベルがカレントレベルになるの鬱陶しい。
これって設定でカレントレベルにしないように出来ないの?
#UnrealEngine #UE5
日本語
大翔士 retweetledi

万全な状態なら堀口だと思いつつ、APEXなのと怪我明けなのが不安。
でもここ勝てば次はおそらくタイトルマッチ。
4月に平良にも勝ってもらって、日本人同士のタイトルマッチが見たい!
ファイトメモリー | Fight Memory@FightsMemory
UFCの舞台にて再戦決定! 6/20(現地時間)ファイトナイト APEX大会 メイン ②ケイプvs.⑤堀口恭司 @MMAJunkie より
日本語
大翔士 retweetledi

Seedance 2.0 のOmni referenceを使っております
1発で狙った生成をしてくれました😲
Kaku Drop 架空飴@KakuDrop
すごく人間味を出せた気がします🌸 プロンプトだけでは表現しづらい細かい仕草とかを意識しました♪
日本語
大翔士 retweetledi

第1回 Houdini × ゲーム開発 オンライン意見交換会
やります~
どなたでもぜひ参加してください!
connpass.com/event/388255/
#Houdini
日本語







