Sabitlenmiş Tweet
datDota
789 posts

datDota
@datDota
Dota 2 Professional Stats. Context matters most. Discord: https://t.co/jheBIiBxK1 Ability Draft stats @ https://t.co/nndGI1p6hm Support @ https://t.co/nw42r1tnJU
Statsville Katılım Aralık 2012
92 Takip Edilen3.6K Takipçiler

@Noxville @LGDgaming @virtuspro @Team__Spirit @datDota The friend, who did it got the task ~ at 15:00 yesterday with no prior knowledge of dota2, elo, glicko etc. At 05:33 he sent me some graphs saying all the other versions were «degenerate» and only elo_32 (3 spikes) looked reasonable. He is obviously sleeping now, so...




English

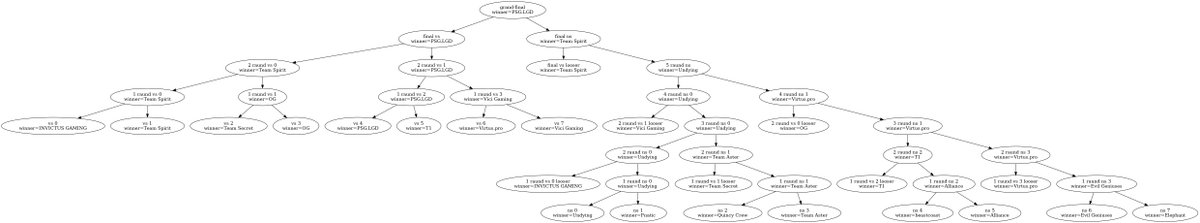
Elo has been too generous to CIS this time: according to Monte Carlo simulations the highest probabilities to win #ti10 are:
@LGDgaming - 30%
@virtuspro - 26%
@Team__Spirit - 21%
The only problem is all the simulations use ELO_32 from @datDota, which seem not to be updated =(


English

@arian_taheri Popularity in China mostly, apparently the top streamers are all playing it at the moment.
English
datDota retweetledi

Valve configured their missing CDNs, so some replays are available from the affected EU regions - but sadly some are lost.
Of pro matches that's 18 missing. I spoke to the CEO at my work (@BayesEsports) and he was okay with me ingesting the match data from our db - huge props!


English

Users have increasingly been asking for a way to donate to the site - and whilst the costs are not that high to run the site (<$150/mo), I finally got round to setting up a Ko-Fi page so people who are interested to drop a few dollars when they want.
ko-fi.com/datdota
3/3
English

This should also satisfy replay + audio storage needs for the next ~3 years, and give room for Source 1 commentary audio.
On the Ability Draft side we'll be announcing something soon™
If you notice anything weird on either the main site or abilitydraft.datdota.com poke us!
2/2
English
datDota retweetledi
datDota retweetledi

'Pucker Up For A Punch' - a discussion about teamfight data in Dota 2.
medium.com/datdota/pucker…
English


