k so
2.6K posts


中国热播剧《逐玉》男主演被批是“粉底液将军”后,官方星期四(4月2日)召开电视剧健康审美座谈会,强调要杜绝“颜值崇拜”,而且最基本的一点要求是“演什么要像什么”。 #Echobox=1775177824" target="_blank" rel="nofollow noopener">zaobao.com.sg/news/china/sto…
中文


@zaobaosg 特么又不是历史正剧,一个古偶剧,受众主要就是女性观众,不看颜值看什么,真尼玛搞笑。
咱们国家各行各业的中登老登太多,跟不上时代,想要文化输出,帅哥美女是必要条件
中文

@Nakasaka_Sakura @dongbeibisima89 @allthatrock1 讨论的是矿泉水,你不要臆想其他商品可以吗?
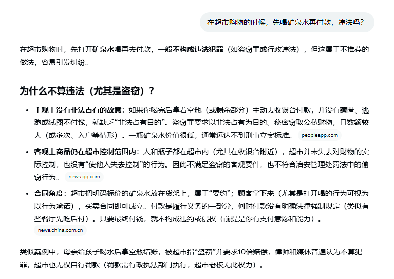
他不推荐就不推荐,这样做本身又没有问题,AI还不推荐人熬夜呢,怎么你不熬夜吗?
中文

@daySudab @dongbeibisima89 @allthatrock1 对AI说不违法,但它不推荐你这么做你又听不听啊?该不会又是你的自由你想怎样就怎样吧?在你理想的世界里,便利店员要时刻看守在店里的客人,因为他们把店当自己家里,拿了什么东西就开造。造完以后拿个油淋林的空薯片袋子去结账。这样你开心了吧。
中文

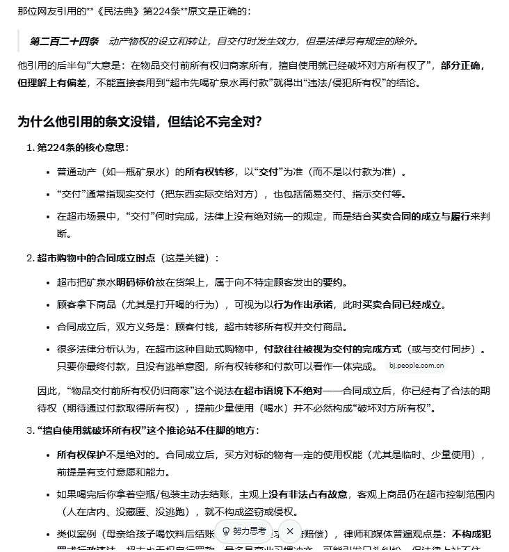
@daySudab @allthatrock1 @dongbeibisima89 《中华人民共和国民法典》第224条:动产物权自交付时转移,但法律另有规定的除外。意思就是在物品交付前所有权归商家所有,擅自使用就已经破坏对方所有权了
中文

@wzsgsb93589 @allthatrock1 @dongbeibisima89 这里仅讨论矿泉水,不用说价值高的问题。
另外这是不是素质低下也有待商榷,你不能因为和你的三观不一样就认为是素质低下,谁有这个资格来谴责先用后付的问题呢?
不符合大众思维就是该受到谴责的话,那这个世界该受到谴责的太多了,例如政治正确的LGBT
中文

@daySudab @Nakasaka_Sakura @allthatrock1 违法,在零售实务中认为支付完成是物权转移的标志。在未支付前就处理商品会被视为侵犯了店家的所有权
民法 第176条(物権の定点及び移転)
物権の設定及び移転は、当事者の意思表示のみによって、その効力を生ずる
日本語

@Nakasaka_Sakura @allthatrock1 @dongbeibisima89 不要这样举例,我说的先用后付这样做不违法,而随地大小便在大城市都是违法的,不以恶小而为之是我的素养表现。
至于你说的为什么要这样做,在不违法的前提下 我想怎样就怎样那是我的自由吧
中文

@daySudab @allthatrock1 @dongbeibisima89 那你习惯先付钱,你为什么选择先付钱而不是先不付钱呢?既然你觉得先不付钱有他的道理,你为什么不做?而且你习惯先付钱也肯定有理由吧,毕竟人往往不会做自己觉得不合理的事。至于违不违法,有些事不是说不违法你就有理由去做。譬如随地大小便,可能会被罚款,但有多少执行的案例?你会做吗?
中文

@allthatrock1 @dongbeibisima89 @daySudab 再跟你解释一下,商店只有在完好的状态下才是零售品,一旦拆封了就变成了损耗品,而商品在交易之前所有权属于商家所以这种行为相当于破坏财物,要是商品价值高一点完全可以控告你,而且这么做本质上是在强迫对方跟你交易,因为本来商品的处置权在商家手里,而现在你剥夺了对方的选择权
中文















