Sabitlenmiş Tweet
David
300 posts

David
@deepinyap
Building tools to make the fundraising process less painful. Get instant feedback on your pitch deck with https://t.co/mXy1IiiXgh.
Berlin, Germany Katılım Şubat 2022
1.1K Takip Edilen306 Takipçiler

For @_buildspace @_nightsweekends I am looking to speak to 5-10 founders who do not yet have a pitch deck but would like one built for them. Comment below or DM me if you are interested. All I need is ~30 minutes of your time!
See preview of our pitch deck builder tool!

English


Week 2 progress: automating the pitch deck creation process. Will create an AI-interview process where the founder is asked specific questions that the AI will process and add into the deck. People give much more detail when speaking vs when typing.
Thanks to @bea_design for the amazing design work!
@_buildspace @_nightsweekends
English

@MdKaifA16697201 @_buildspace Awesome! There is another great app called Ace Mate which generates exams/tests by students uploading notes from class - could be a great option.
English

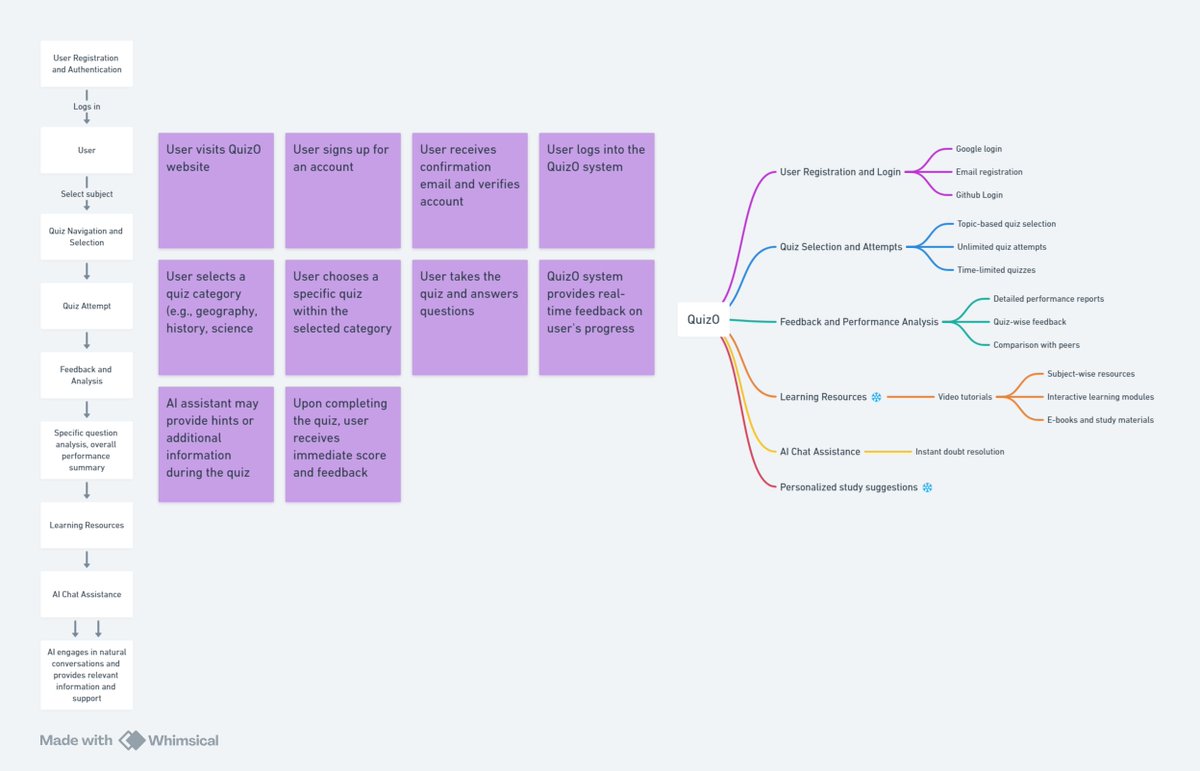
🚀 Building QuizO in N&W under @_buildspace ! 🧠✨
Helping engineering students ace their MCQs with:
Easy sign-up 🔐
Quiz selection 📚
Performance feedback 📊
Learning resources 📖
AI assistance 🤖
Thanks @_buildspace for the support! 🙌
#QuizO #EdTech #AI #Buildspace

English

@saminshahan @_buildspace @_nightsweekends Amazing - how long does it take you to record this and do you typically do it in one take?
English

Week 2: how the book is going
JUST got home recording this one for the book!! Almost 18 minutes went by in seconds! This one's very special to me for all the right reasons. You guys, I can't wait to show you the book. :')
cc: @_buildspace @_nightsweekends


English

Awesome concept! I read an article a while ago about how "women in non-Western countries" will be sports next frontier. Most major sports (such as basketball) have already attained most of their male fans in western countries - the returns diminish as they increase their marketing spend on this demographic. There is an untapped demographic of women yet to get into sports, especially women in non-western countries. This is the next demographic sports will target.
English

Week2 Update!
@_buildspace s5 @_nightsweekends
Pakistani Truck Art x Women in Sports
🏀⛹️♀️🏀⛹️♀️🏀⛹️♀️🏀




English

@Hamza_amribet @_nightsweekends @_buildspace Thanks! It's available to test so let me know if you are building a pitch deck.
English

Soon Fornax will be able to create a pitch deck based on speech input. Template underway....
@_nightsweekends @_buildspace

English

We built Fornax in s4 of @_nightsweekends and are coming up on over 2,000 users. This season, the goal is to turn Fornax from just a pitch deck reviewer to a suite of tools that help founders raise venture capital.
@_buildspace @_nightsweekends

English

@shariexyz @_buildspace @_nightsweekends @deepinyap Hey folks! Thanks for your comment. Just checked out Fornax and Fit Senpai too. Look super cool and useful!
Before the investment analyst, I had played around with meal prep too. Uncanny haha! But never got anywhere. Y'all have done a great job! x.com/dhruvtrehan9/s…
Dhruv Trehan@dhruvtrehan9
@vaibhavbetter Highkey same @vaibhavbetter. The cook would ask us the same question twice a day and we always only have fixed ingredients in the fridge. This was a v1 we whipped up, and have been working on adding Healthkart type ingredient specific cal counts and some cuisine customisations.
English

late to this like many other things, but looking forward to putting this out in the world more
cc: @_buildspace @_nightsweekends

English


better late than never, here’s my idea for s5 🫡
i’m creating what I wish I had a year ago when I first got started on my video creation journey
this idea feels like a full circle moment for me going from posting my first video just over 1 year ago in s3 to where i am now
lmk what you think & what you’d like to see in that bootcamp
cc: @_nightsweekends @_buildspace

English

@deepinyap @_nightsweekends @_buildspace hey! would love to be able to use this! how can I access it?
English





