Docenciaarea8 retweetledi
Docenciaarea8
1.2K posts

Docenciaarea8
@docenciaarea8
Departamento de formación, docencia e investigación del Área 8 de Salud del Servicio Murciano de Salud. Aún nos queda mucho por conseguir y...en eso estamos.
Cartagena, Spain Katılım Haziran 2017
964 Takip Edilen363 Takipçiler
Docenciaarea8 retweetledi
Docenciaarea8 retweetledi
Docenciaarea8 retweetledi
Docenciaarea8 retweetledi
Docenciaarea8 retweetledi

Ayer estuvimos acompañando a D. @AntonioJ_Ramos, nuevo catedrático de Enfermería de la @umuenfermeria. ¡Enhorabuena, compañero!
#EnfermeríaVisible

Español
Docenciaarea8 retweetledi

Felicidades a @AntonioJ_Ramos por la defensa en la plaza de Catedrático de Universidad; estupenda exposición y enhorabuena por el reconocimiento 👏👏

Español
Docenciaarea8 retweetledi

@Bio_comunidad Muy útil cuando se hace difícil
Cartagena, Spain 🇪🇸 Español
Docenciaarea8 retweetledi
Docenciaarea8 retweetledi
Docenciaarea8 retweetledi
Docenciaarea8 retweetledi

Uno de los mejores Mapas de habilidades que he visto, pues se divide en 20 microhabilidades
Además realizado sobre una habilidad muy relevante
Pensamiento Estratégico
Qué te ayudan a pensar como un CEO, aunque no lo seas
By @alexnesb

Español
Docenciaarea8 retweetledi
Docenciaarea8 retweetledi
Docenciaarea8 retweetledi

Docenciaarea8 retweetledi
Docenciaarea8 retweetledi

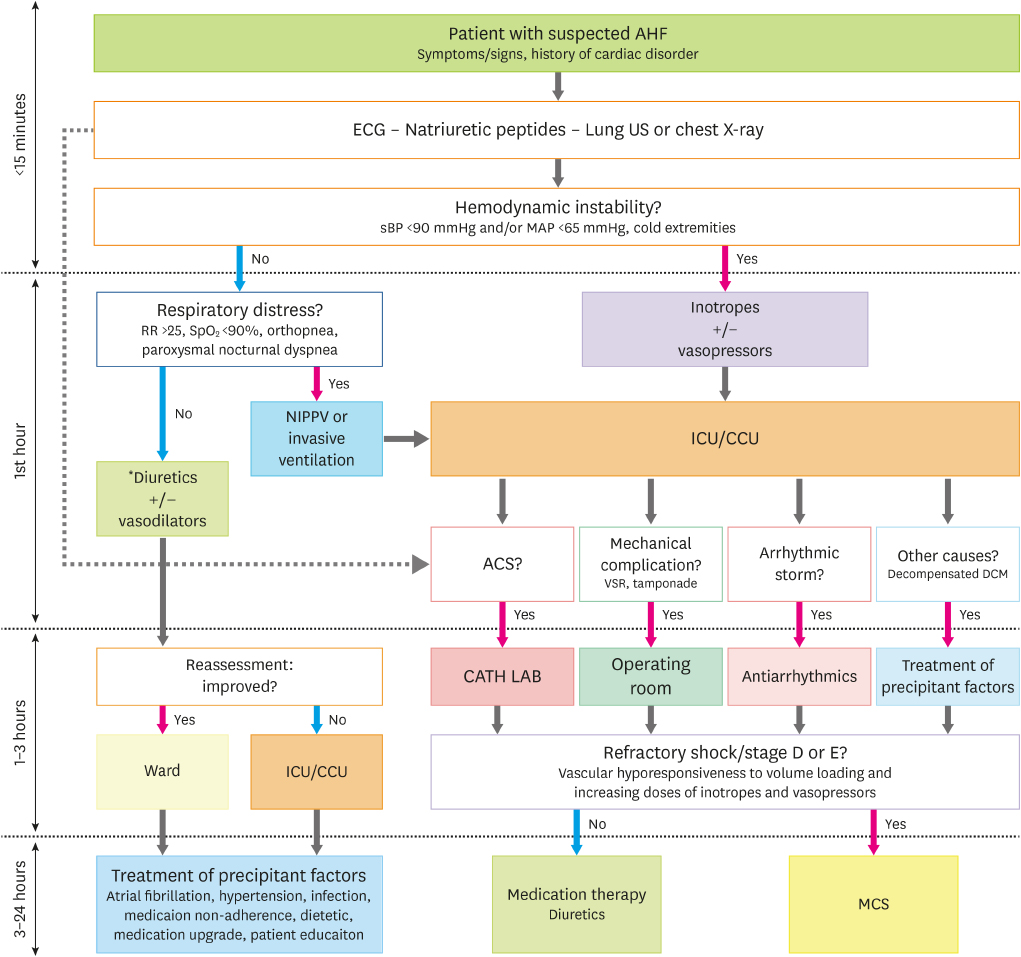
🆕📌 Tratamiento de la insuficiencia cardíaca aguda en la fase precoz.
📕 Int J Heart Fail
🔓 cardioteca.com/insuficiencia-…

Español

















