Dr Ryan Duchatel

111 posts

Dr Ryan Duchatel banner
Dr Ryan Duchatel

Dr Ryan Duchatel

@duchatel_ryan

DIPG scientist | Underwater exploration | #DunLab post doc | https://t.co/enliHkVrUx

Newcastle, NSW Katılım Nisan 2020
318 Takip Edilen318 Takipçiler
Dr Ryan Duchatel
Dr Ryan Duchatel@duchatel_ryan·
So great to see our review article on targeting CLPP out in print. Beautiful work from @evierjackson, @Mika_Persson97 and @MattDun17.
Matt Dun, PhD@MattDun17

Huge congrats to @evierjackson @Mika_Persson97 & @duchatel_ryan for leading this & #DunLab team & wonderful #DMG #DIPG colleagues for your support. "Current therapeutics targeting the mitochondrial protease ClpP in diffuse midline glioma, H3 K27-altered" academic.oup.com/neuro-oncology…

English
0
1
10
549
Eddy Pasquier
Eddy Pasquier@eddpasquier·
In today's Brioche Club, @julie__lafont presented the latest study from the #DunLab on targeting the PI3K/mTOR pathway in #DIPG. Beautiful work spearheaded by @duchatel_ryan and @evierjackson under the guidance of @MattDun17. We love these biology-guided drug combinations 🤩
Eddy Pasquier tweet media
Journal of Clinical Investigation@jclinicalinvest

#Cover: Targeting PI3K/mTOR in diffuse intrinsic pontine glioma: buff.ly/3TAz4Jd #Image presents a model whereby the connectivity of these cancers can be harnessed using integrated technologies to identify potential therapeutic strategies. #Oncology #Therapeutics

English
2
5
17
2.6K
Dr Ryan Duchatel
Dr Ryan Duchatel@duchatel_ryan·
Proud to see our paper targeting PI3K in DMG on the cover of JCI. Thank you to all those who assisted this work, in particular my amazing colleague @evierjackson and mentor @MattDun17.
Journal of Clinical Investigation@jclinicalinvest

#Cover: Targeting PI3K/mTOR in diffuse intrinsic pontine glioma: buff.ly/3TAz4Jd #Image presents a model whereby the connectivity of these cancers can be harnessed using integrated technologies to identify potential therapeutic strategies. #Oncology #Therapeutics

English
0
2
32
1.4K
Danielle Beckman
Danielle Beckman@DaniBeckman·
Myelin and Covid I often post high-magnification photos, so sometimes it is hard (even for me in the microscope) to have an idea of the big picture of the damage that a microorganism like #SARSCoV2 can cause in the brain. The photos below are a comparison of the same region in the brain, with staining for degraded myelin only (dgMBP, 🟢), activated microglia (HLA-Dr, 🔴), and nuclei (dapi, 🔵). If the virus is able to infect neurons, like we think SARS-CoV-2 is, we often see a faster viral spread by using axonal transport. The virus basically hijacks the neuronal machinery for fast neural propagation and uses it to spread viral particles faster and to more brain regions. Viruses can destroy the axons; consequently, the myelin surrounding it shifts from healthy to degraded. It is suggested that such degenerative changes lead to cognitive decline because they cause changes in conduction velocity, disrupting neuronal circuits and contributing to neuronal loss. But besides that, we see that degraded myelin only attracts more activated microglia for the region, contributing to more neuroinflammatory responses in this region and others. But we also see that it is really hard to keep these events contained only to the olfactory cortex. I strongly believe all these neuroinflammatory responses contribute to "brain fog" and #LongCovid. These processes can start very fast but can be very slow for the brain's immune system to clean up the mess after it. #neuroscience #CovidIsntOver
Danielle Beckman tweet media
English
74
672
1.7K
253.6K
Dr Ryan Duchatel
Dr Ryan Duchatel@duchatel_ryan·
The combination of paxalisib and the PKC inhibitor Enzastaurin synergistically extended the survival of a number of aggressive pre-clinical DIPG/DMG models. (5/11)
Dr Ryan Duchatel tweet media
English
1
0
12
630
Dr Ryan Duchatel
Dr Ryan Duchatel@duchatel_ryan·
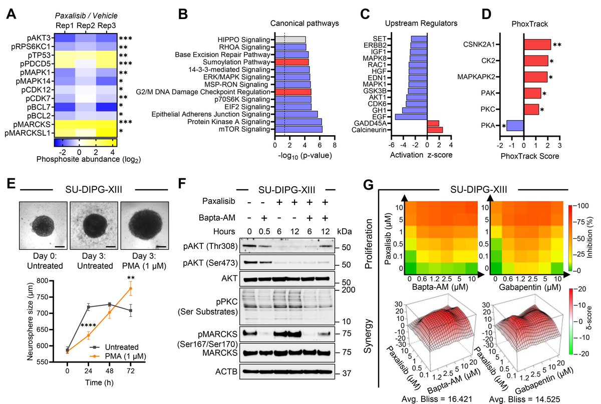
To identify rational combination strategies to enhance PI3K inhibition we integrated RNA-seq and quantitative phosphoproteomic profiling, and identified the activation of Protein Kinase C (PKC) in DIPG/DMG cells when treated with Paxalisib. (4/11)
Dr Ryan Duchatel tweet media
English
1
0
8
366
Dr Ryan Duchatel
Dr Ryan Duchatel@duchatel_ryan·
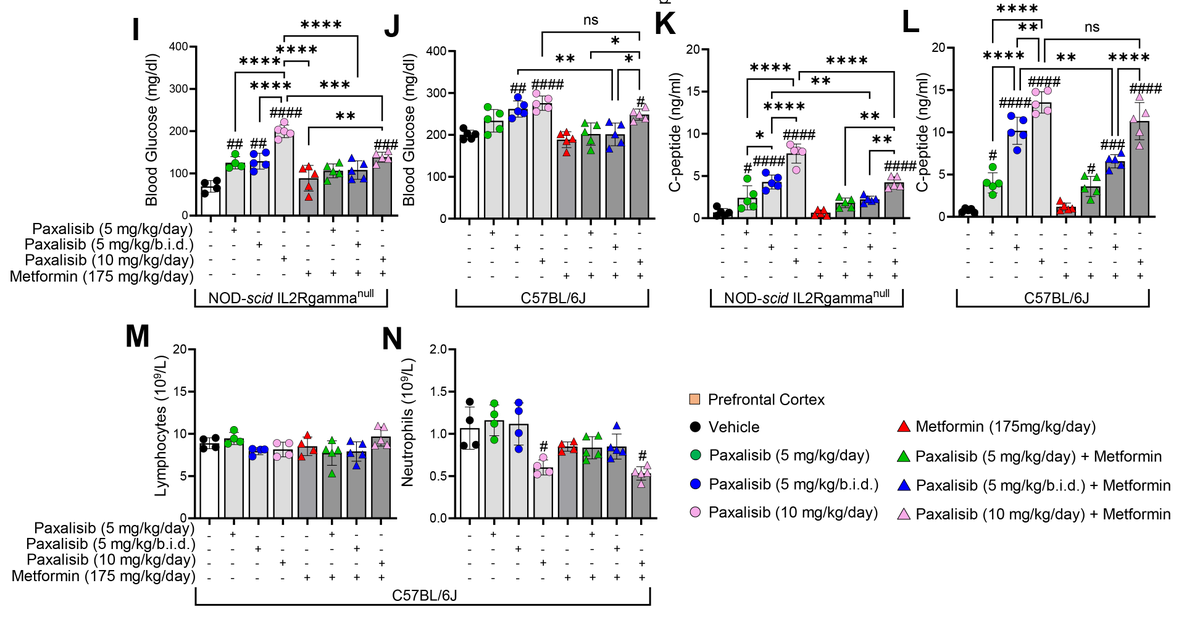
Clinically, resistance to PI3K inhibitors is mediated by insulin feedback caused by hyperglycemic side effects following PI3K inhibition. Paxalisib in combination with the anti-glycemic drug metformin reduced these side effects and improved efficacy in pre-clinical models. (3/11)
Dr Ryan Duchatel tweet mediaDr Ryan Duchatel tweet media
English
1
0
9
421
Dr Ryan Duchatel
Dr Ryan Duchatel@duchatel_ryan·
CRISPR-Cas9 screening identified PIK3CA and MTOR as genetic dependencies in all 38 DIPG/DMG models studied and sensitivity to the blood brain barrier penetrant, PI3K inhibitor paxalisib, independent of mutational states @KaziaTx (2/11)
Dr Ryan Duchatel tweet media
English
1
0
9
533