Sabitlenmiş Tweet

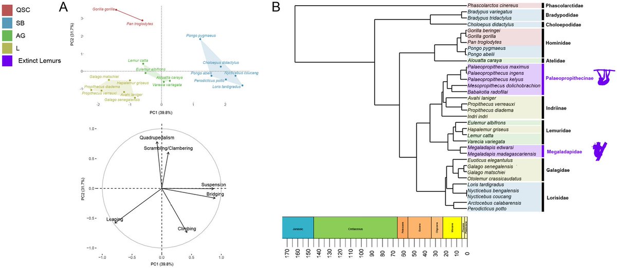
Very happy to share our work on bone inner structure of Madagascar’s extinct sloth- and koala-lemurs 🦴🐒
Finally out on @ZoolJLinnSoc
academic.oup.com/zoolinnean/art…
A big thank you to co-authors @JAriasMartorell
Carla Argilés Esturgó and Damiano Marchi!
1/6
English













