foam

285 posts

foam

foam

@foam_shadow

Katılım Temmuz 2017
91 Takip Edilen20 Takipçiler
大梦想家迪士尼
大梦想家迪士尼@discountifu·
我是火星人,原来订阅 ChatGPT 的时候只需要把地区切换成欧洲任意国家就可以使用 Paypal 付款了,包括首月免费试用也可以,已经成功用上了,对节点IP没有任何要求,对 Paypal 注册国家也没有任何限制
大梦想家迪士尼 tweet media大梦想家迪士尼 tweet media
中文
30
18
149
43.6K
foam
foam@foam_shadow·
@xiaoshunli 我就是不用洗面奶,每天就用一次性洗面巾洗脸,去按摩的时候都夸我皮肤比女的还好
中文
0
0
0
1.4K
大顺利
大顺利@xiaoshunli·
洗面奶是一个巨大的智商税。 立刻停止用洗面奶,30天不要用,然后你会发现。 你的皮肤状态前所未有的好,就像回到了18岁。
中文
371
40
543
854.9K
foam
foam@foam_shadow·
@op7418 sam这人精得很,你以为放出那么多能薅羊毛的渠道让他亏麻了,其实是让他数据好看方便拉投资
中文
1
0
11
2K
foam
foam@foam_shadow·
@billtheinvestor 推这个不如原版的屎模型的见一个拉黑一个,根本没有试过
中文
4
0
15
3.3K
Bill The Investor
Bill The Investor@billtheinvestor·
Claude v2 在 16GB VRAM 上实现 27B 模型本地推理,超越 Claude Sonnet 4.5。推理冗余减少 24%,准确率仍达 96.91%,让高端算力门槛大幅降低。 个人计算效率提升,不再依赖专业硬件。
Bill The Investor tweet media
中文
12
27
232
38.1K
foam
foam@foam_shadow·
@shangguanluan 然而还是比不过去年同期。购置税影响太大了
foam tweet media
中文
0
0
0
236
上官亂
上官亂@shangguanluan·
中国新能源车的福气还在后头 今年1-2月,中国汽车出口155万辆,年增61%;其中,新能源汽车出口67万辆,年增88%,表现好于预期。 这还是1-2月的数据,伊朗冲突还没开始。 近期有美国媒体分析称,在燃油价格不断飙升的背景下,中国电动车也开始积极备货,准备进一步扩张市场,推测中国生产的电动车可能凭藉着价格优势、先进技术与供应链优势,冲击週边的亚洲国家。 美国《有线电视新闻网》( CNN ) 指出,在美国、以色列对伊朗发起打击后,中东国家的化石燃料供应遭遇巨大冲击,国际原油价格也一度上涨至每桶 119 美元,各国民众都对能源危机可能带来的通货膨胀与经济衰退表示担忧。然而,该报导认为,石化能源价格不断飙升的情形,很可能加强中国电动车产业在国际市场中的竞争力。
中文
31
3
93
46.4K
环球锐评
环球锐评@TIM_WU001·
@wangzhian8848 其实,在中国大陆,比亚迪主要是跑出租车的中低端电车。中高端主要是华为系和小米系,外加特斯拉。之所以比亚迪销量大,主要是便宜。
环球锐评 tweet media
中文
58
0
31
42.5K
王局志安
王局志安@wangzhian8848·
比亚迪在澳洲和新西兰都卖疯了,真是运气来了,神都挡不住。建议川普访华时,老习送他一辆仰望。
中文
345
17
1.1K
461.2K
foam
foam@foam_shadow·
@jlxc2001 六老师表示很赞👍🏻
中文
0
0
0
305
江灵夏草
江灵夏草@jlxc2001·
哪个煞笔品牌想出来的借着这事宣传自家手表?😅
江灵夏草 tweet media
中文
75
22
882
180K
foam
foam@foam_shadow·
@tiger_web3 就8000行代码骗star的
中文
0
0
0
4.3K
TIGER
TIGER@tiger_web3·
哈哈 卧槽,这个世界真的开启技术平权了。 b站工程师被开除,直接开源了B站源码。 直接扔给小龙虾或者CC,你也能做一模一样的B站前端。 原帖:#reply3" target="_blank" rel="nofollow noopener">v2ex.com/t/1200526#repl… GIT:github.com/tiajinsha/JKVi…
TIGER tweet mediaTIGER tweet media
中文
102
437
3.6K
695.6K
foam
foam@foam_shadow·
@hazenlee 美元还是好用,这种人物都渗透进去了
中文
0
0
0
510
foam
foam@foam_shadow·
@Hoyooyoo 你敢过吗?命是自己的
中文
0
0
0
479
秋生trader
秋生trader@Hoyooyoo·
为什么中国油轮可以通过霍尔姆斯海峡,加油站还要涨价这么多?太过分了。
中文
467
20
1K
1.1M
foam
foam@foam_shadow·
@cyodyssey antigravity还行啊。gemini的记忆功能我觉得在网页端挺弱智的,问他伊朗局势他会搜以前记忆扯一句作为一名开发者你该xx。但是antigravity同个项目内他记住的东西基本上都是有用的,用久了后稍微描述一下需求他就能知道我要干什么。不像codex desktop每次都需要重新看一遍项目
中文
0
0
1
528
Siyuan
Siyuan@cyodyssey·
Antigravity 纯纯一个弱智产品,严重影响了 Gemini 的发挥。。 Model 跟 产品还是相辅相成的。Model 再好,产品弱智也会严重影响体验。。
中文
12
1
35
8.3K
summtio
summtio@sum_itto·
Many of us Japanese people are not at all happy about this. If anything, we feel ashamed. Please laugh at this shameless prime minister. And please criticize him. The Japanese media cannot criticize him, and they are reporting the summit as if it was a success. 😭 It’s painful. While the entire world is criticizing him, Japan alone has a prime minister with not a shred of intelligence, cheerfully and obliviously celebrating. It’s embarrassing. Excruciatingly embarrassing. Please, criticize him! Japan only changes through external pressure. Citizens with a conscience are raising their voices too, but we can’t keep up. The LDP and Ishin, who are first-rate only in their cunning, keep pushing policies that only benefit America. Squeezing taxes out of the people and handing it over to America — like a literal ATM. Please help us. Please criticize him 😭🙏 Call him out for the fool he is!
English
101
282
4.3K
306.3K
Clash Report
Clash Report@clashreport·
📸 Japanese Prime Minister Sanae Takaichi during the state dinner at the White House.
Clash Report tweet media
English
2.2K
3.5K
30.2K
11.3M
foam
foam@foam_shadow·
@wangjianghuiCN 国舅爷想说啥就说啥,管得着?
中文
0
0
57
21K
汪江徽
汪江徽@wangjianghuiCN·
俞敏洪 在直播采访 吉利 汽车 董事长 李书福 时,因李书福在直播中三次提到“ 六四 ”而导致直播间遭遇短暂封禁。最后那句话是爆点吧
中文
75
166
2K
904.5K
foam
foam@foam_shadow·
@zetu_rrr 是的,一切责任均在中方😓
日本語
0
0
0
12
B-2 スピリット爆撃機🔸
高市首相のホワイトハウス写真が「笑い者にされてる」って出回ってるので気になって調べてみた まず写真の中身 あれは夕食会で「Japan is Back」とスピーチした際のガッツポーズ ロイター撮影の報道写真 で 出どころを追ったら面白いことがわかった 同じ写真・同じ切り取り方で複数の中国系アカウントが同時期に投稿 うち1人はCGTNの記者 しかも誰ひとり写真の文脈を説明してない 一方で実際の会談は NYT→「ほぼ無傷で乗り切った」 ブルームバーグ→「機敏さを示した」 トランプが全曲自ら選曲する異例の歓待 複数の中国系アカウントが同時に拡散してるのが気になる😂
B-2 スピリット爆撃機🔸 tweet media
日本語
944
7K
39.5K
6.3M
foam
foam@foam_shadow·
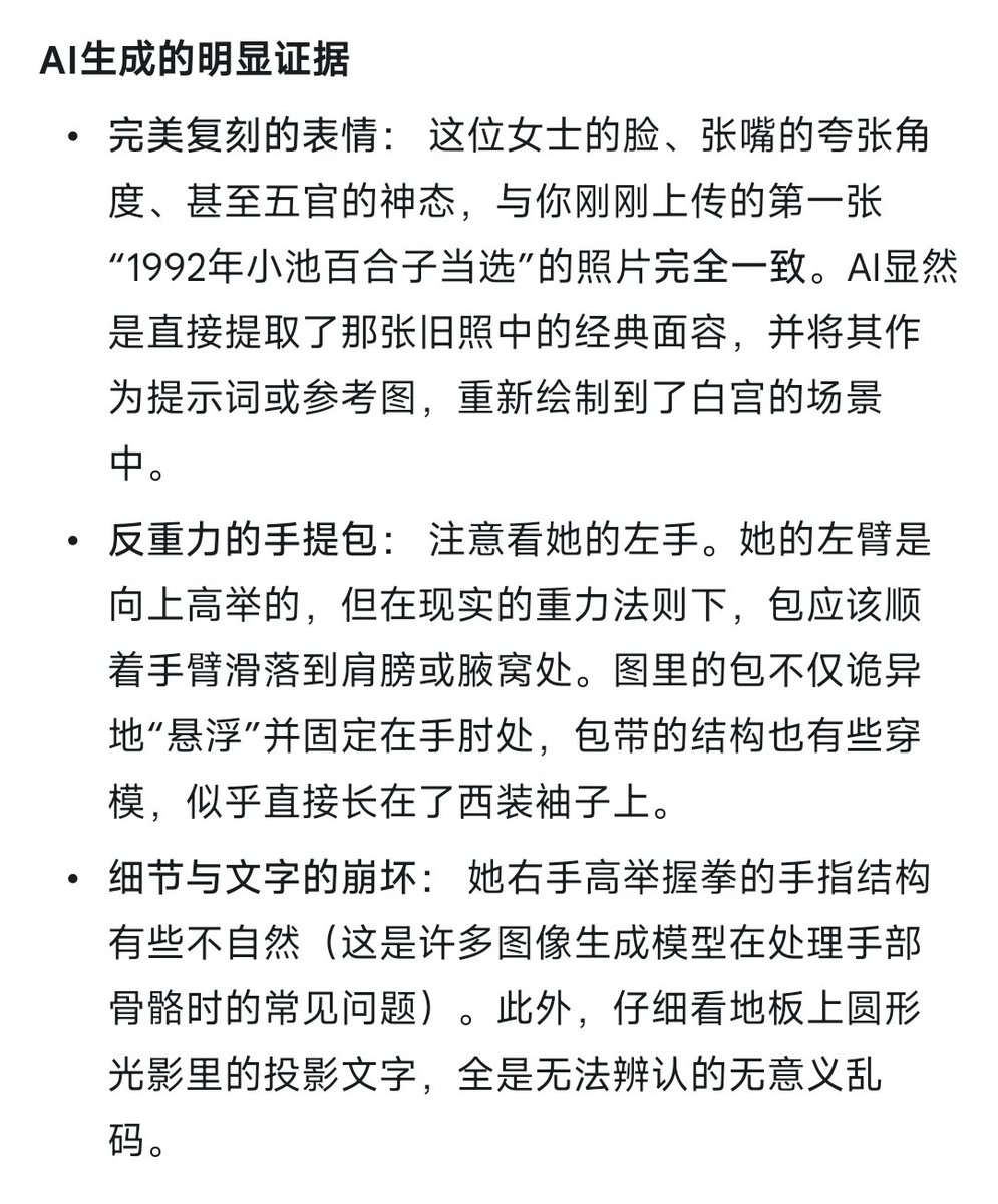
@zhaojs4 反复问了几遍,ai都不相信是真的
foam tweet mediafoam tweet mediafoam tweet media
中文
4
0
8
3K
zhaojs-FO🌼
zhaojs-FO🌼@zhaojs4·
这场面真是“一言难尽”……
zhaojs-FO🌼 tweet mediazhaojs-FO🌼 tweet media
中文
38
14
172
51.3K
foam
foam@foam_shadow·
@artinmemes 你能找到他任何一笔亏的单子吗?
中文
4
0
22
23K
美股OK哥
美股OK哥@artinmemes·
段永平又秀了 Sell NVDA 170 put:收益1400万,年化24% Sell NVDA 190 call:收益700万,年化64%
美股OK哥 tweet media美股OK哥 tweet media美股OK哥 tweet media
中文
80
93
808
319.1K
foam
foam@foam_shadow·
@Hayami_kiraa 他这个功能在antigravity里还是蛮好用的,毕竟在同一个项目内,有时候简短地说一下需求他就能通过历史记录联想到我要干嘛。codex desktop就不行,每次都要重新看一遍项目。
中文
0
0
0
1.1K
早见Hayami
早见Hayami@Hayami_kiraa·
gemini记忆功能有时候也挺烦的,我只不过昨天买了猪肘的时候顺口问了句菜谱,后来学C语言什么都要硬带上猪肘…… 也是服了
早见Hayami tweet media
中文
298
104
2.5K
351.1K