Gordon Murray
13.5K posts

Gordon Murray
@gortron
Platform Engineer with a passion for working with AWS, Terraform, Ansible and Apache Flink. AWS Certified Solutions Architect and Certified Terraform Associate
Cork, Ireland Katılım Mart 2007
1K Takip Edilen1.1K Takipçiler

Great community driven site for fuel prices all over Ireland at the moment fuelstatus-virid.vercel.app found via Reddit
English

I built Cloudfloe, its a browser-based SQL editor for Apache Iceberg tables.
No Trino cluster. No Athena bills. No local setup.
Just paste your S3 path, write SQL, get results in seconds.
Open source, powered by DuckDB
cloudfloe.com
English

@conoro Could you submerge it in the Bandon river to help with the cooling 😀
English

Well that's my birthday present sorted.
phoronix.com/news/Tiny-Corp…
English

Revisited my Apache Fluss, Flink and Paimon demo project to add some observability.
Prometheus now scrapes Flink and MinIO metrics, Grafana ships with pre-provisioned dashboards, and the README got a full rewrite.
All running locally with Docker Compose. Code on Github: github.com/gordonmurray/a… #ApacheFlink #StreamProcessing
English

Someone opened a good issue on my Apache Flink CDC docker compose project. The README claimed fault tolerance in the set up but nothing was actually configured for it.
Fixed it this evening. Checkpointing enabled, restart strategy configured, persistent volumes for checkpoint state. Added a section to the README showing how to test recovery too.
Code on Github: github.com/gordonmurray/a…
English
Gordon Murray retweetledi

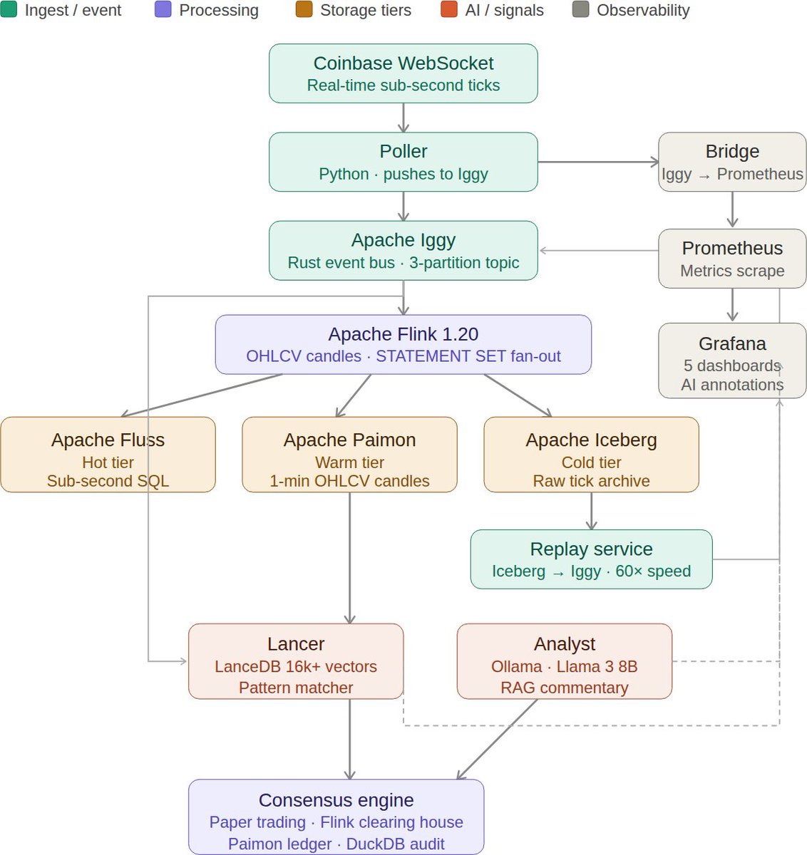
Check out this blog post by @gortron, who used Apache Iggy as the event spine for a 6-tier streaming lakehouse. Incredibly efficient, barely touching the CPU.
gordonmurray.ie/data/2026/03/2…
#iggy #rust #apache #asf #streaming #messaging

English

"From a custom Flink connector to a $600k windfall: Building a 6-tier streaming lakehouse" gordonmurray.ie/data/2026/03/2…

English

I built a streaming lakehouse with 6 Apache projects and no traditional database.
Added a write up with lessons learned: gordonmurray.ie/data/2026/03/2…
English

I built an Apache Flink source connector for Apache Iggy
Apache Iggy is a Rust-native message streaming platform and an interesting high-performance alternative to Kafka.
github.com/gordonmurray/f…
#ApacheFlink #ApacheIggy
English

Updated the Lance skill in my data-engineering-skills repo. Standout additions: explain_plan() to debug slow vector searches, parallel inserts for faster ingestion, and fast_search mode to trade freshness for lower latency github.com/gordonmurray/d…
English

Lance Data Viewer got a lot faster, native pagination means it no longer loads your entire dataset into memory to show a page of rows. Also: smart binary to text decoding, and pre-built Docker images for 5 LanceDB versions (0.3.1 through 0.24.3) github.com/lance-format/l…
English

Real-time monitoring and management toolkit for OpenSearch cluster operations - track queries, identify slow operations, and cancel problematic tasks interactively
github.com/gordonmurray/o…
English
Gordon Murray retweetledi

How easy is it to use WarpStream Tableflow? It's "as fast and frictionless as possible." Check out @gortron's guide where streams IMDB data to Kafka and lands it in Iceberg tables: github.com/gordonmurray/w….
English

My side project, the Lance Data Viewer is now featured on the @LanceDB blog and the repo has moved under the LanceDB org! Huge thanks to the community for the support
Post: lancedb.com/blog/lance-dat…
Repo: github.com/lancedb/lance-…
English

Built something small for @flydotio users. Its a cost estimator that reads your fly.toml files (kind of like @infracost ) and shows you the cost flycost.io
English

@TheLal @flydotio @infracost Thanks, I like it too, I got a flycost.io domain for it too, must make a nice landing page for it
English

I really like using @flydotio for small projects.
I like knowing cost up front though, so I wrote a CLI tool called flycost.
Sort of like @infracost but for Fly.io.
It reads your fly.toml file and gives a monthly cost estimate.
github.com/gordonmurray/f…
English

I built a simple to-do list app called notebare.com. All the data is stored in Lance format from @lancedb. Performance seems quick, Anyone can try it out, you can sign in with Github. Feedback more than welcome!
English


