Lucifer
1.5K posts


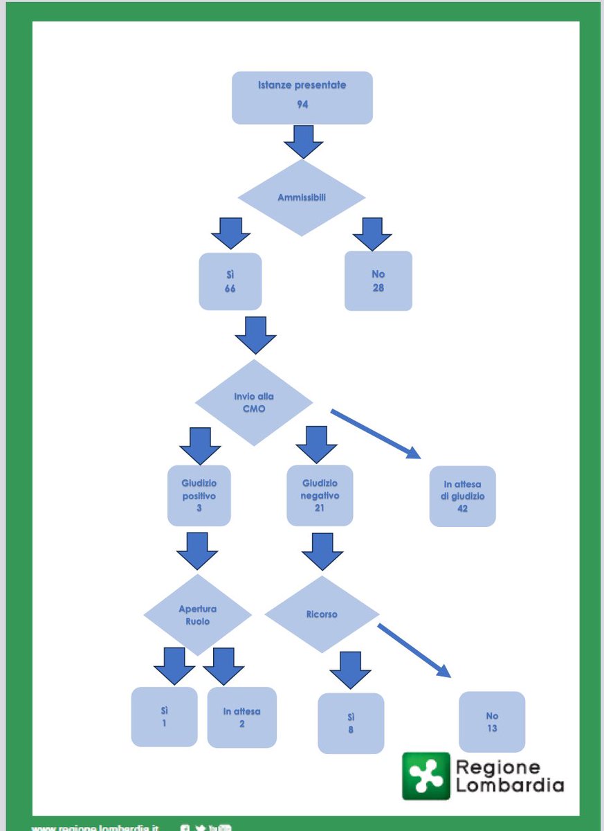
È pubblico (su richiesta) il Report sugli indennizzi per i danni da vaccino in Lombardia (cfr Bertolaso):
- 94 istanze presentate al giugno ‘23
- 66 ammissibili
- 3 accolte
- 8.861.603 vaccinati (su 9.796.122)
- 26.079.937 dosi somministrate.
La strage da vaccino è una bufala.

Rome, Lazio 🇮🇹 Italiano

@OlandeseVolan Ignoranti come le pecore… non volevo offendere le pecore🤢🤢
Italiano

@an_paci Ma si vergogni. Usare un esempio per infamare una categoria di persone è di uno squallore e di una pochezza senza eguali.
Italiano

#Ronzulli: "a casa mia i novax non possono entrare e se fossi un conduttore TV non li farei neanche parlare"
Liberali 2.0
Italiano

Napolitano spinse Berlusconi a dimettersi. E così salvò l'Italia dlvr.it/SwVjwN
Italiano

Bergoglio: "pregate per la salute di Napolitano"
imolaoggi.it/2023/09/20/ber…
Italiano


















