Sabitlenmiş Tweet

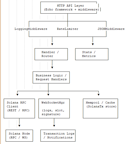
Sustained load test (400s) under real conditions.
• 100k RPS sustained
• p50: 169µs
• p99: ~5ms
• No latency drift
• No errors
Dockerized service + live Solana validator running.
This is not a micro-benchmark.
#Solana #Infrastructure

English










