InsightM8
1.6K posts

InsightM8
@insight_m8
#eCommerce experts in Shopify, BigCommerce, and Zoey as design developers, and data scientists. Offering E-commerce Solutions, Web, SEO, and Digital Marketing
Gaithersburg, MD Katılım Mayıs 2017
3K Takip Edilen1.4K Takipçiler

How to Make Money Boosting Your Career in Software Engineering insightintechnology.com/how-to-make-mo…
English

TwitCount - A Free Fix for the Broken Twitter Share Counts twitcount.com via @twitcountapp
GIF
English

25th april is #WorldMalariaDay, let's take a pledge to begin a journey to attain Zero Malaria and let’s also commit to #StepUpTheFight to #EndMalaria.
#April25 #ZeroMalariaStarts

English

Top 5 challenges in creating #content: takes too much time, can't get #data
#contentmarketing #DigitalMarketing #OnlineMarketing #marketing #socialmedia #business #SEO #videomarketing

English

Live video is a trending marketing technique now a days.
Here 7 Useful Tips to Engage Audience with Live Videos.
#livevideo #fbmarketing #youtube




English
InsightM8 retweetledi

What Is Industry 4.0 ?
#Industry40 #4IR #Robots #AI #DigitalTransformation #FutureOfWork #BigData #IoT #Analytics
English

“Whatever your hobby or passion is,
there is a book about it.
Hope you will find a good book
to enjoy reading today.”
Happy World Book Day!!! ❤️📚📙📘
#WorldBookDay #books

English

Some SEO stats worth checking out
#DigitalMarketing #Ecommerce #InboundMarketing #SmallBusiness #Startups #SearchEngineOptimization #SearchEngineMarketing #GrowthHacking

English

Top Twitter #ContentMarketing Trends in 2019 🔥
▶ #Strategy - the most discussed topic
▶ #Infographic & #Stats - the most shared types of content
▶ #Ecommerce - the most discussed industry
▶ #IoT, #AI & #VR - real trends in CM


English

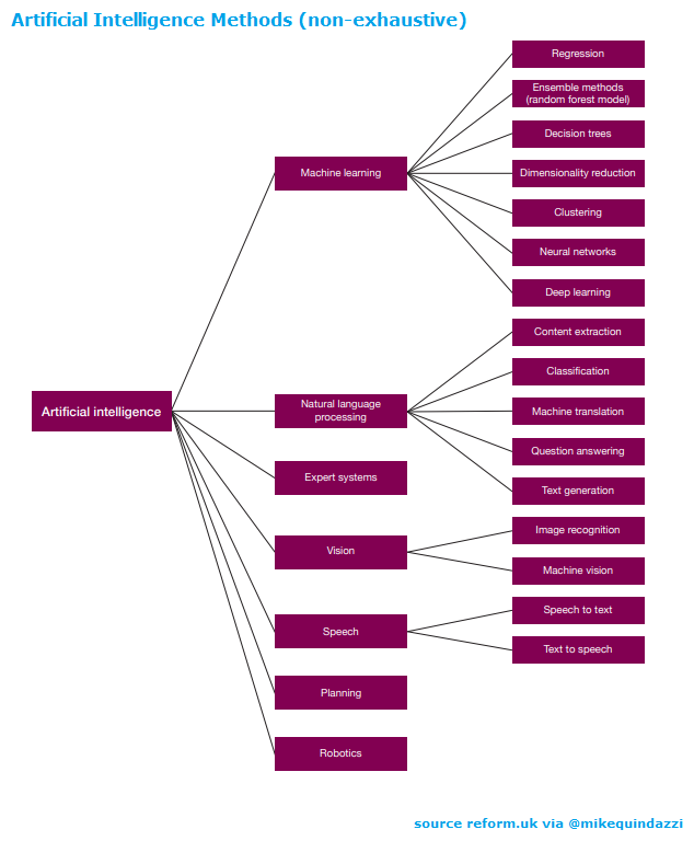
Top #ArtificialIntelligence methods unveiled in the NHS #AI Healthcare Report
#DataScience #HealthTech #IoT #Wearables #InsightinHealth #health

English

276 #mobilemoney services processing over a billion dollars of #payments a day
#mobilewallet #digitalbanking #banking #iot #mobileapps #smartphones #Infographics

English

Connected #IoT devices projected to reach over 75 billion by 2025
#AI #Digital #BigData #IIoT #WearableTech #DataAnalytics #DataScientist #HealthTech

English

Wish you all a Happy Good Friday! 🌿😊
#Twitter #insightinhealth #Goodfriday #HappyGoodFriday #Easter #EasterWeekend

English



