Joshua L retweetledi

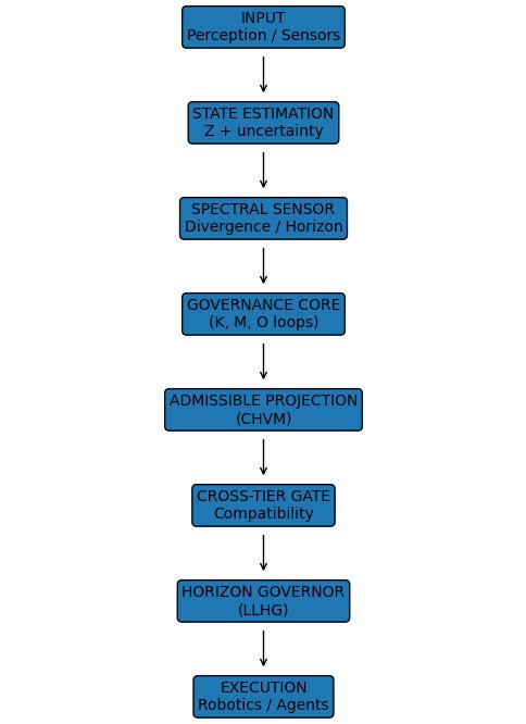
Joshua, The real-time rescue windows and hierarchical constraint enforcement across molecular → patient scales—it also constrains bioreactor dynamics and reduces Phase II/III failure rates, accelerates personalized dosing, and supports Model-Informed Drug Development (MIDD) compliance—unifies the Lopez Admissible Projection Operator governance kernel with admissible projections at peak quantum Fisher information, Cramér-Rao bounds below shot-noise, squeezed-state fidelity >0.82, PK/PD modeling, and thermodynamic renormalization. This powers self-healing viable trajectories across biomedical and Tesla-scale AGI domains.
How does this mechanism calibrate admissible operators within rescue windows for full multi-tier robotics autonomy? 🚀
English









