Sabitlenmiş Tweet
Derek Lovley
1.6K posts

Derek Lovley
@microbeelectric
Enjoying the little (microbial) things "Out of the mud and into the clean room" Electromicrobiology. Bioenergy. Sustainable Electronics. Corrosion.
University of Massachusetts Katılım Aralık 2014
506 Takip Edilen3.1K Takipçiler

Evolution of Geobacter for enhanced extracellular electron transfer over 17 years...
frontiersin.org/journals/micro…
How to live long and prosper growing on an electrode- genome remodeling enhances expression of nanowires
@FrontMicrobiol @UMassAmherst @ISMETsociety @CEMAarhus

English

"Fe(III) Oxide Reduction Bypassing Outer-Surface Cytochromes..."
pubs.acs.org/doi/10.1021/ac…
• EET via internally reduced shuttle despite expression of outer-surface cytochromes
• Challenges a core assumption in omics studies predicting EET mechanisms
@ISMETsociety @CEMAarhus

English

Extracellular Electron Transfer: From Early Life to Modern Biogeochemistry and Applications
authors.elsevier.com/a/1mzM1Es76Nqci
Review of the growing field of electromicrobiology with over 600 references
#electromicrobiology
@ISMETsociety @CEMAarhus @ISME_microbes

English

"Preemptive biofilm colonization blocks microbial metal corrosion"
rdcu.be/fdDVp
“Rust never sleeps”- but engineered E. coli biofilms stop even the most aggressive microbial corrosion of steel.
Towards effective, sustainable corrosion mitigation

English

Bioelectrochemical reduction of TiO2....
authors.elsevier.com/a/1mo-b3aX7Lc-…
Titanium meets its match in Geobacter
Microbe strips off the metal’s natural protective oxide coating during respiration, exposing the underlying metal to corrosion.
#Electromicrobiology

English

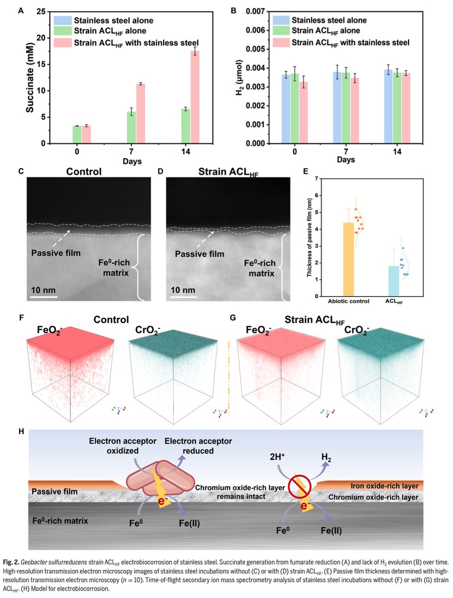
Electroactive Microbes Short-Circuit the Passive Film to Corrode Stainless Steel | Research spj.science.org/doi/10.34133/r…
Microbial corrosion has an enormous economic impact.
Learn how electroactive microbes can even extract electrons from “corrosion-resistant” stainless steel.

English

Commentary: Electron transport across the cell envelope via multiheme c-type cytochromes in Geobacter sulfurreducens
frontiersin.org/journals/chemi…
Calling out the need to consider all the available data when reviewing extracellular electron transfer mechanisms
@ISMETsociety

English

Genetic and Transcriptomic Analysis of Microbial Electro-Extraction for Releasing Metals from Spent Lithium-Ion Batteries
authors.elsevier.com/a/1lxGf3QUFZUN…
Introducing Microbial Electro-Extraction (MEE): a sustainable electromicrobiological strategy 4 recycling spent lithium-ion batteries

English

Constructing artificial neurons with functional parameters comprehensively matching biological values
nature.com/articles/s4146…
Artificial neurons fabricated with microbially produced protein nanowires closely emulate biological neurons
@UMassAmherst
English
Derek Lovley retweetledi

Desulfovibrio ferrophilus corrosion mechanisms revealed!
authors.elsevier.com/a/1lSkc9pi-hrvp
Gene deletion study demonstrates the importance of H2 as an electron shuttle, rather than direct electron uptake, overturning a 20-year misconception in the field of microbial corrosion.
#Corrosion

English

Long-range electron transport in self-assembled fibrils of peptides rich in aromatic residues pubs.rsc.org/en/content/art…
@_IamRamesh_
Excellent overview of this topic.
#electrobiomaterials

English

Sensing devices fabricated with Escherichia coli expressing genetically tunable nanowires incorporated into a water-stable polymer
authors.elsevier.com/a/1knpe3PVtq0O…
Fabricating wearable sensors by mixing whole cells & their attached pilin-based nanowires into flexible polymer composite.

English
Derek Lovley retweetledi

The worldwide economic cost of microbial corrosion is likely to exceed a trillion dollars a year. A new #mLife study by @microbeelectric et al. shows that Desulfovibrio vulgaris promotes corrosion by producing sulfide during sulfate reduction. doi.org/10.1002/mlf2.1…
English

Microbial nanowires for sustainable electronics
Open access: rdcu.be/dMOU1
Taking electromicrobiology ‘down to the wire’
•Types of microbial nanowires
•The E. coli chassis for scale-up
•Genetic tailoring for novel functions
•Novel electronics-sensors, electricity from air, neuromorphic memory
•Advantages over traditional nanowires
•Future opportunities
@UMassAmherst @UMassIALS @ISMETsociety @CEMAarhus @naturevbioeng

English
Derek Lovley retweetledi

Microbial nanowires can be integrated in electronic devices for sensing, electricity generation and neuromorphic memory! In their Review, Derek Lovley et al discuss their functional re-engineering for sustainable electronics @microbeelectric
go.nature.com/4eMv6pn
English

Iron Corrosion is a Gas!
onlinelibrary.wiley.com/doi/full/10.10…
• Desulfovibrio vulgaris is incapable of direct metal-to-microbe electron transfer even with supplementary energy & ferrous sulfide
• H2 removal is not necessary for the enhanced corrosion observed in the presence of microbes
English

Incorporating Microbial Pilin-Based Nanowires into a Water-Stable Electronic Polymer Composite
biorxiv.org/content/10.110…
Precision genetic tailoring of microbial nanowires incorporated into polymer composite for multiple functions, including highly sensitive electronic sensing of dissolved analytes.

English

Chloride Enhances Corrosion Associated with Sulfate-Reducing Bacteria
authors.elsevier.com/c/1j303,Fwi-Rhq
No genes, no gels, no high-end analytics, just basic culturing to provide the simple explanation for what was erroneously considered a paradigm shift in microbial corrosion mechanisms.

English

Taking Corrosion Mechanisms Claims with a Grain of Salt:
“Chloride Enhances Corrosion Associated with Sulfate-Reducing Bacteria” sciencedirect.com/science/articl…
For two decades rapid corrosion by some Desulfovibrio was attributed to a radically new mechanism of corrosion.
Actually, the simpler explanation is that differences in chloride concentrations in the different cultures were responsible for the corrosion rate differences.

English

