Dr Harsha Kariyawasam PhD FRCP
30 posts

Dr Harsha Kariyawasam PhD FRCP
@nose_sinus
Consultant in Allergy at the Royal National ENT Hospital, London https://t.co/bXkp1jKhxq No 9 Harley St and London Nose and Sinus Clinic
London, England Katılım Haziran 2017
25 Takip Edilen62 Takipçiler

In one of my conversations trying to dissuade juniors from walking away from careers in #medicalspecialties, I was struck by an observation that as #hospitalconsultants we appear to have little autonomy in how our work-life balance shapes up. Some food for thought @RCPLondon ?
English

The BRS guidelines are the first step towards biologic treatment for nasal polyps in the UK. Nearly there! Well done BRS team.
#TREATSINUSDISEASEBETTER
English

''Chronic rhinosinusitis with and without nasal polyps: omalizumab improves residual anxiety but not depression''
doi.org/10.1002/clt2.1…
English

B cells in the nose and sinuses. Amazing cells!
#STOPHAYFEVER #TREATSINUSDISEASE
pubmed.ncbi.nlm.nih.gov/33729073/
B cells and upper airway disease: allergic rhinitis and chronic rhinosinusitis with nasal polyps evaluated.
Kariyawasam HH, James LK.
Expert Rev Clin Immunol. 2021 Apr 1:1-15

English

#STOPHAYFEVER
To help people with hay fever to understand treatment approaches available to combat this troublesome condition, I have created a new website. I will successively add information to this, so please keep your eye out.......STOPHAYFEVER#
stophayfever.co.uk

English
Dr Harsha Kariyawasam PhD FRCP retweetledi

Very happy to have this published. 🔬
#lovescience 💙
Repetitive nasal allergen challenge in allergic rhinitis: Priming and Th2‐type inflammation but no evidence of remodelling onlinelibrary.wiley.com/doi/10.1111/ce…
English
Dr Harsha Kariyawasam PhD FRCP retweetledi

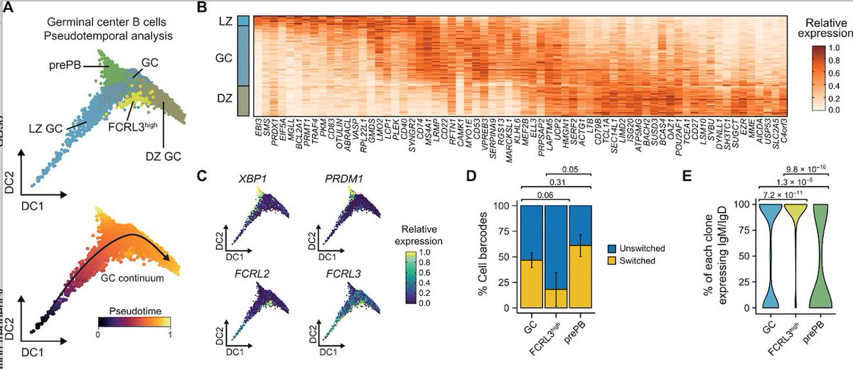
Human #B_Cell_Maturation | Single-cell analysis predicts how antibody #ClassSwitching shapes #SelectionDynamics | Louisa James @blizard_inst @SciImmunology buff.ly/37eCjh4

English
Dr Harsha Kariyawasam PhD FRCP retweetledi

Here are some of the amazing women and girls around the world who have made tremendous contributions during the ongoing crisis. #WomenInScience
unwo.men/AOcy50DxKuh
English

@NaraOrban @louisakjames @hamish_king @blizard_inst @QMULBartsTheLon Clever stuff! Congratulations. B cells are such important airway cells and have for too long been neglected. B cells drive both rhinitis and chronic rhinosinusitis, and about time someone put them back on the map! #STOPHAYFEVER #TREATSINUSDISEASE
English
Dr Harsha Kariyawasam PhD FRCP retweetledi

Grateful to my fantastic co-authors @louisakjames @hamish_king et al. It is a joy working with the fabulous team @blizard_inst and @QMULBartsTheLon 🤝
Single-cell analysis of human B cell maturation... immunology.sciencemag.org/content/6/56/e…
English

Single-cell analysis of human B cell maturation predicts how antibody class switching shapes selection dynamics.
Hamish W King , Nara Orban John C Riches, Andrew J Clear, Gary Warnes, Sarah A Teichmann, Louisa K James
Clever stuff! Well done. #TREATSINUSDISEASE
English

Congratulations to Hamish King, Nara Orban and the team of Louisa James at Barts. Using cutting edge single cell RNA technology they reconstructed the entire germinal centre response, which show us exactly how different B cells evolve. B cells drive sinusitis!#TREATSINUSDISEASE
English

Well done Mr Tom Jacques. So glad to see other colleagues taking note of how important hayfever is! The first step always is to get the correct diagnosis as knowing what you are allergic too allows more precise intervention or treatment. #STOPHAYFEVER
English





