Adam Finlayson

220 posts

Adam Finlayson banner
Adam Finlayson

Adam Finlayson

@nullfame

Chaotic neutral NPC. Technorati capitalist. Backbench electioneer. Hard determinist machiavellian. Black hat. Black tie. Always kayfabe. Somebody nobody sent

Evanston, IL Katılım Mayıs 2009
297 Takip Edilen130 Takipçiler
Adam Finlayson
Adam Finlayson@nullfame·
On 8/20/25 I filed IRS, state, and county tax evasion complaints against Tsogyaling Meditation for claiming tax exemption as a Buddhist temple while operating as an alternative medicine provider leasing commercial space to practitioners. My full complaint: drive.google.com/file/d/1finLqT…
English
1
0
1
57
Adam Finlayson
Adam Finlayson@nullfame·
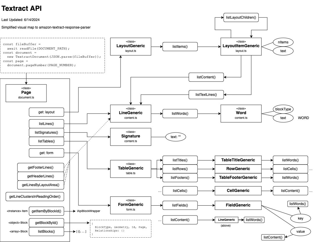
I drew this map of the amazon-textract-response-parser NPM library to navigate the AWS Textract JSON
Adam Finlayson tweet media
English
0
0
3
103
Killer Whales
Killer Whales@KillerWhalesTV·
Is crypto trading card game @splinterlands the next-gen @Pokemon or just another pretender? Tell us what you think in the comments ⬇️ Watch the full "Gaming Special" episode at tv.hello.one with the $HELLO
English
177
210
485
44.1K
Adam Finlayson
Adam Finlayson@nullfame·
Optimal paper pulverizes rock, covers suboptimal paper, and sometimes cuts scissors
English
1
0
1
119
Adam Finlayson
Adam Finlayson@nullfame·
I asked ChatGPT to "suggest specific improvements" to a paragraph I wrote. It suggested I "proofread for minor edits." If I wanted someone to tell me to do it myself I would tell my child to put away the dishes
English
0
0
1
91
Adam Finlayson
Adam Finlayson@nullfame·
I like prettier because it prevents me from having to argue about formatting, except when it comes to arrow-body-style
English
0
0
0
86
Adam Finlayson
Adam Finlayson@nullfame·
const jest = vitest; // eslint-disable-line no-lazy-bullshit
English
0
0
0
74
Adam Finlayson
Adam Finlayson@nullfame·
Normally enjoy Bluegreen Vacations but this is the THIRD DAY of the incessant high-pitch poolside noise staff say is “complicated” to fix @bluegreentweets
English
2
0
1
94
Adam Finlayson
Adam Finlayson@nullfame·
GitHub CoPilot in VSCode is like copy-and-paste on all the drugs at once. AI is teaching me stuff like, "that's not gonna work... wait whaaa--"
English
0
0
0
83
Adam Finlayson
Adam Finlayson@nullfame·
> As of my knowledge cutoff in September 2021, I am not aware of any specific open source projects with the explicit goal of world domination
English
0
0
0
77
Adam Finlayson
Adam Finlayson@nullfame·
Minted two of these generative art pieces a few moments ago. I discovered this artist's previous work, Tentura, last year. In fact I think I am going to grab another one of those off the floor. Something about their style really speaks to me
Stranger in the Q@stranger_intheq

🎉And this moment is coming, SL/CE will go live in 1 hour. If you have any questions - feel free to ask me here. I was made page with description of the project, where you can see a lot of real-time generated possibilities of SL/CE algorithm. All links below👇 Please enjoy!

English
2
0
1
123
Adam Finlayson
Adam Finlayson@nullfame·
Me: Are we all just word soup? #ChatGPT: If you are suggesting that human beings are simply a collection of words or ideas, this could be seen as a reductionist view of human nature... We have emotions, experiences, relationships, and a sense of self that go beyond language
English
0
0
1
93
Adam Finlayson
Adam Finlayson@nullfame·
I like to sit in the front car so I can listen to the @cta conductors signal “good morning” to each other passing on the elevated tracks
English
0
0
0
91
Adam Finlayson
Adam Finlayson@nullfame·
Anything now, everything eventually
English
0
0
0
0
Adam Finlayson
Adam Finlayson@nullfame·
I feel like this is an easy and important job to cross-train
Adam Finlayson tweet media
English
0
0
1
0
Adam Finlayson
Adam Finlayson@nullfame·
Goal minimalism allows operational innovation to breathe; unattainable targets cause operational debt as contributors cut corners in pursuit of leadership's blind ambition
English
0
0
0
0
Adam Finlayson retweetledi
AJ+
AJ+@ajplus·
Brittany Martin was sentenced to 4 years after telling police: "You better be ready to die for the blue. I'm ready to die for the Black." January 6 Capitol rioters got less harsh sentences: ▪️Median sentence: 45 days ▪️As of January: 1 in 3 took plea deals for 1 year or less
AJ+ tweet media
English
22
979
2.4K
0
Adam Finlayson
Adam Finlayson@nullfame·
I was looking for a new dry erase marker and found where the office manager stores the Reese’s Peanut Butter Cups. This changes everything
English
0
0
1
0