PolyCommand
704 posts

PolyCommand
@polycommand
Realtime Polymarket Analytics, Notifications, and Data. Create an account to join our limited 500 user early access ⬇️










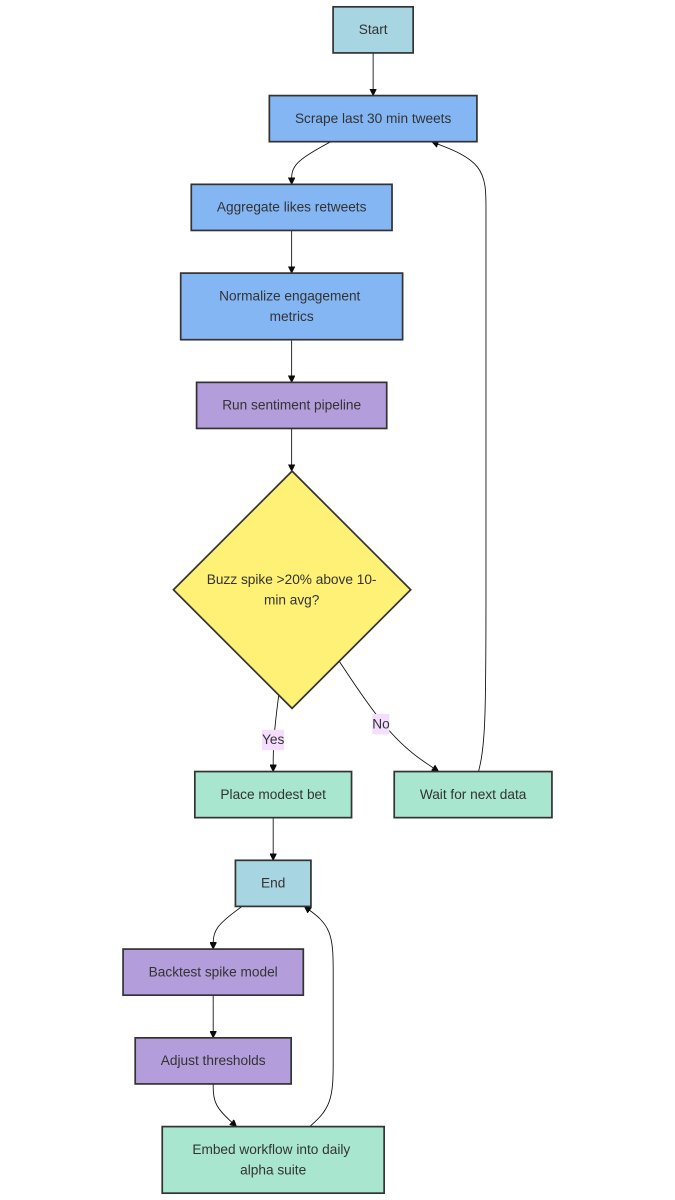
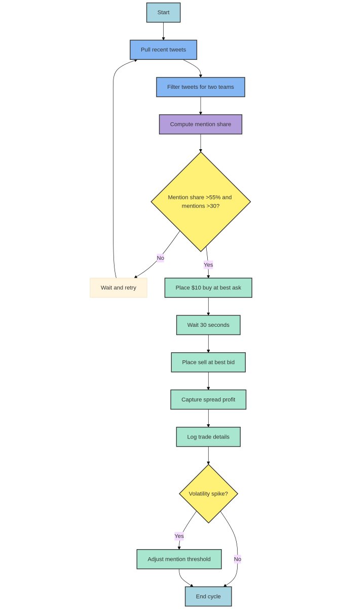
found a data leak that front-runs scop-fal-dun by 6 hours i've built a tiny hourly bot that sniffs sentiment and flips odds right before kickoff want to profit from sentiment edges, follow and comment SNIFF and I'll DM you a step by step guide to build this with Cursor Market we're gonna dominate: polymarket.com/event/scop-fal… pull latest 150 tweets, filter hashtags, compute positive vs negative ratio, then trigger trade orchestration if positive >=70% and price gap >10% place $5 long, otherwise short opposite side automatically pipeline runs 30 minutes pre‐kickoff, productionized for repeatable edge, minimal latency beats market updates in real time watch wallet flows, whales loading sentiment bets, front‐run their moves with autonomous bot for steady profit











































