Sabitlenmiş Tweet
わんわん(時計回り)
904.3K posts

わんわん(時計回り)
@roaring_dog
A dog, roaring. 💉💉💉💉💉💉@[email protected]
/dev/console Katılım Mart 2009
5.7K Takip Edilen1.5K Takipçiler
わんわん(時計回り) retweetledi
わんわん(時計回り) retweetledi

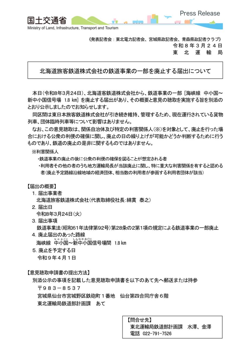
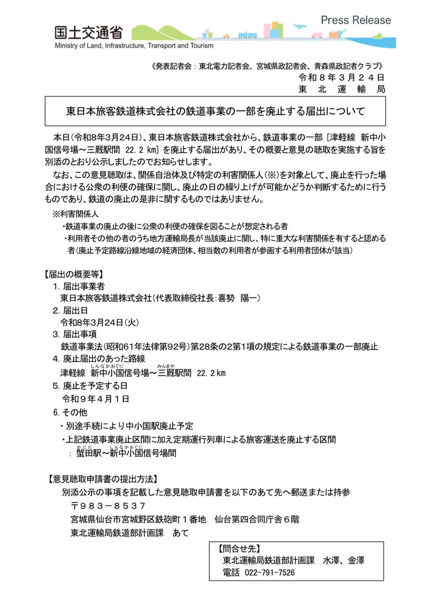
本件、津軽線新中小国信号場〜三厩間と海峡線中小国〜新中小国信号場間を廃止する届出がなされ、JR東とJR北の書類上の会社境界が中小国駅から新中小国信号場へ移動することになりました。
書類上の会社境界が信号場となるのはJR発足以来初めて(例えば、土佐くろしお鉄道中村線と予土線の書類上の分岐は川奥信号場ではなく若井駅)。
私鉄を含めても第三種鉄道事業者を除けば大変珍しい例になると思います。
(豊橋鉄道の花田操車場や養老鉄道の東方信号場を挙げられないこともないですが、なんかちょっと違う気もします。)
定期旅客列車の運行がない区間ではありますが、運賃計算上の境界も新中小国信号場となった場合は四季島を含む団体列車を運行する場合の運賃が変わる(距離が短いので場合によっては変わらないかも)であろうと思います。
wwwtb.mlit.go.jp/tohoku/index.h…


配線略図.net@台湾全島配線略図2025発売中@haisennet
蟹田〜新中小国信号場間は貨物列車(と四季島など)専用として線路は残るのでしょうが、中小国駅のホームは撤去されるのでしょうか。 JR東日本とJR北海道の運賃計算上の境界駅であり(現在でも四季島の乗客の運賃で適用されている可能性)、たとえホームが無くなっても書類上存続する可能性も……?
日本語
わんわん(時計回り) retweetledi
わんわん(時計回り) retweetledi
わんわん(時計回り) retweetledi

『相棒』の花の里の女将役、高樹沙耶は大麻、鈴木杏樹はカルトの広告塔になっててあの店にはなんか呪いでもあるんかと思った
twitter.com/SuspendedNyora…
藤倉善郎 『陰謀論と排外主義』(扶桑社新書)@SuspendedNyorai
ワールドメイト教祖・深見東州氏のお誕生会には例年、多くの国会議員が祝花や祝電を贈ったり来場したり挨拶に立ったりしますが、今年は立民系議員が全滅。健全な党になってよかったですね~。あと今年のゲストは細川たかしと鈴木杏樹。催眠商法みたいな雰囲気の会場で時計や宝飾品を購入した人向けの「100万円以上で記念撮影」みたいな特典に加担していました。ほんとろくでもねえ。 やや日刊カルト新聞: ワールドメイト教祖お誕生会で立民系国会議員が全滅=自民党が単独過半数、参政党は初参加 dailycult.blogspot.com/2026/03/blog-p…
日本語
わんわん(時計回り) retweetledi
わんわん(時計回り) retweetledi
わんわん(時計回り) retweetledi
わんわん(時計回り) retweetledi
わんわん(時計回り) retweetledi

台湾へ来た日本人観光客、鼎泰豐とかじゃなく、庶民向け格安チェーン「大埔鐵板燒」へわざわざ行き、うまいうまいと食べて驚かれる。
台湾で人気の日本人インフルエンサーによると、目の前で焼く鉄板焼は日本じゃ1万円からの高級料理で、正装して行く場合もあるから、とか。
nownews.com/news/6799362?s…
日本語
わんわん(時計回り) retweetledi
わんわん(時計回り) retweetledi
わんわん(時計回り) retweetledi
わんわん(時計回り) retweetledi
わんわん(時計回り) retweetledi

ネットを見ていたら興味深いものが…
交通の発達していない時代、海の魚を内陸部へ運べる限界を「魚尻線」と呼ぶそうです。
飛騨高山へも越中街道で魚が運ばれていたので、海の魚を食べることができたんですね。
新鮮な魚を売りにするお店が多いのも、こういうのが関係しているのかも。
mizu.gr.jp/fudoki/people/…

日本語
わんわん(時計回り) retweetledi
わんわん(時計回り) retweetledi

石油元売り「7月にも供給制限」自民党で説明 news.tv-asahi.co.jp/news_politics/…
@tv_asahi_news
日本語
わんわん(時計回り) retweetledi



















