海外中国人权律师联盟
106 posts

海外中国人权律师联盟
@rqlslm
本联盟创建人系一群关心并捍卫中国法治与人权的律师和法律人。联盟宗旨:结束中共一党专政,建立民主、自由、宪政的美好中国,促进中国及全世界人权事业。联盟将通过法律援助、公民教育等方式,为中国的法治与民主转型作出贡献与努力。网站:https://t.co/5P4yP7tqFv,信箱:[email protected]
United States Katılım Ekim 2025
198 Takip Edilen1.1K Takipçiler

真正国王
——海外中国人权律师联盟
真正国王,
1949,认贼作父,欺世盗名,城门一吼,自封为王,三反五反,抢掠私产,民不聊生。
真正国王,
1960、1961、1962,风调雨顺,饿殍千万,艳舞照跳,茅台照喝。
真正国王,
1966,十年浩劫,文斗武斗,牛棚夹边,全民蒙难。
真正国王,
2018,倒行逆施,毁宪任期,大搞独裁,定于一尊,“颐使气指”,指明方向。
真正国王,
2020、2021、2022,亲自部署,制毒投毒,荼毒生灵,为祸全球,亲自指挥,红码为枷,方舱为锁,神州萧索,东大皆牢,核酸疫苗,二次施毒。
真正国王,
2952,2970,全票当选,取消任期,泱泱中华,无一男儿,活摘器官,150岁。
真正国王,
中国北京,中海南海,战狼外交,要为全球,指明方向。
真正国王,
苍蝇蚊蚁,物以类聚,结识强盗,交友暴恐,撒币独夫,撑腰土匪。
真正国王,
要求你们“听党指挥”,不准你们“寻衅滋事”;禁止你们“聚众闹事”;指控你们“颠覆政权”。
真正国王,
全美发起“No kings”运动,幕后操纵示威游行,瓦解对手反对川普,国王隔岸赏灯观火。
2026年4月1日

中文

关于于凯律师在司法部前行使公民权利遭非法抓捕的严正声明
我们获悉于凯律师于近日在前往国家司法部办公地点,通过拉横幅的和平方式依法表达诉求、维护执业尊严时,遭到中共警方的暴力阻拦并被强行带离。目前,于凯律师处于失联状态,其基本人权与人身安全面临严重威胁。包龙军、王宇、卢思位等其他几位律师也受到波及。
于凯律师做过警察,因看不惯体制的种种不堪做法毅然退出警察队伍,投入到律师执业中,是山东晓临律师事务所主任, 山东省律协刑事法律风险防范专业委员会副主任。担任过青岛科技大学法学院兼职教授、硕士生导师、单位犯罪研究中心主任。 2015年受邀到美国阿克伦大学做访问学者,是一名资深的法律实务工作者,长期以来致力于法治建设与弱势群体权利的维护。
此次他前往司法部,是其在穷尽一切合法途径无果后,被迫采取的和平抗争手段。这不仅是宪法赋予公民的言论自由与申诉、控告、示威的权利,更是一名法律人对“法治中国”愿景最后的守望。律师在任何社会中都承担着维护法治、保障公民权利与推动司法公正的重要职责。一个健全的司法体系,应当确保律师在不受恐吓、报复或不当干预的情况下,依法履行其职业职责,及其享有其他一切法律权利。
习近平上台以来为实现个人独裁与专权,持续不断地以多种方式对律师群体进行打压、镇压,并且程序极不透明,手段阴冷且严重违法。尤其是贺荣领导司法部以来,她继续延续违法做法,使得律师依法开展工作愈发艰难,李国蓓律师手持于凯签名的委托书也遭公安拒绝会见。贺荣作为在法律职业领域从事多年工作的法律人,任职司法部部长以来不仅没有让中国各级政府走向依法履职的进程,相反继续强化专政手段,打击法律执业共同体,导致多名为民抗命的律师持续遭到打压、抓捕、判决,比如张文鹏、谢阳、余文生、许志永、丁家喜,及今天的于凯律师等。
今天贺荣女部长继续倒行逆施,为虎作伥,助纣为虐!为阻止于凯律师在司法部举报青岛市司法局局长邓焕礼滥权及巨额财产来源不明的违法乱纪问题,其通过北京公安抓捕于凯律师来袒护邓焕礼,实则是搞政治的“团团伙伙”。不仅损害个体律师的合法权益,也严重削弱公众对司法公正与法治原则的信任,破坏了法律职业共同体的法治理念。贺荣俨然已成为了中国法治进步的践踏者、破坏者之一,沦为了中国各级政府及官员违法乱纪的帮凶。
是故,为了中国法治的明天,我们呼吁中共当局,切实遵守正当程序原则,保障律师的人身安全、执业自由与辩护权利,停止将司法与执法工具化用于压制合法的法律工作。维护律师群体、法律执业群体的独立性,就是维护社会整体的法治基础。任何背离这一原则的行为,都将对司法公信力和社会公平造成深远的破坏性影响。
因此,针对此次恶劣事件,海外中国人权律师联盟郑重声明如下:
一、严厉谴责司法部及贺荣部长通过北京当局非法抓捕于凯等律师的行为: 中共当局在国家最高司法行政机关门前,对手无寸铁、和平示威的律师动用强制手段,是对法律尊严的公然践踏。这种“解决不了问题就解决提出问题的人”的粗暴行径,彻底撕毁了其宣称的“依法治国”假象。
二、立即释放于凯、张文鹏律师及其他被羁押的律师,并确保他们的安全,同时我们敦促中共当局有关部门立即公开于凯等律师目前的羁押地点及法律状态,保障其会见律师的权利,并确保于凯律师等在羁押期间不受到任何形式的酷刑或非人道对待。
三、呼吁法律同行及社会各界共同予以关注: 唇亡齿寒。对一名律师合法维权行为的打压,就是对全体法律人执业权利的威胁;对律师行使宪法赋予的公民权利的践踏,就是在践踏宪法与每个人的公民权利与人格尊严。我们呼吁国内外法律界、人权组织及所有心系中国法治的公民持续关注于凯等中国律师的境遇,共同抵制权力对权利的非法吞噬。
四、司法部本应是守护法律正义的堡垒,而不应成为钳制言论、抓捕法律人的捕房。我们坚信,横幅可以被收缴,身体可以被囚禁,但追求正义与自由的声音绝不会因暴政而熄灭。
海外中国人权律师联盟将持续对此事进行追踪,直至于凯等律师重获自由。
海外中国人权律师联盟
2026年3月28日




中文

突发事件,紧急关注
山东于凯律师在司法部前举牌被失联,疑被北京西城区福绥境派出所带走限制,该派出所也已经同时传唤包龙军律师,包龙军律师在李国蓓律师、张新年律师陪同下前往!王宇、卢思位律师也被强制带到动派出所。
另据@Suyutong 苏雨桐女士打了电话核实,说是人被带去了执法办公室中心,不在福绥境派出所。
请各界人士持续关注!


中文

关于谢阳律师遭重判五年及中共系统性镇压人权律师群体的严正声明
今日,中共政府假“煽动颠覆国家政权罪”之名,对中国杰出的人权捍卫者、著名人权律师谢阳一审处以五年重刑。这一判决不仅是对谢阳个人的残酷清算,更是中共当局在“709大抓捕”发生十一年后,试图彻底扑灭中国公民运动火种、构建极权恐怖统治的又一铁证。
一、习近平上台以来层层递进打压人权律师,掐灭法治微光,将中国拖入至暗的黑夜
回顾过去二十年,尤其是习近平独裁以来,中国维权律师群体的处境经历了定点打压到系统性清算的恶化过程。早期个案律师受难,发展到2015年震惊世界的“709 大抓捕”,中共打压人权律师的手段不断地翻新升级:吊或注销执业证、长期边控、跟踪骚扰、非法监控、酷刑折磨、重刑入狱,乃至强行绑架、人间蒸发(高智晟)等。中共把律师职业群体尤其是人权律师污名化为“国家敌人”,以实现中共对整个公民社会的绝对控制,强化以个人独裁为特征的中共一党独裁。中共这种打压的目的,旨在摧毁中国走向法治,摧毁整个社会的正义防线,将中国拖入到至暗的黑夜。
二、中共发动“709”大抓捕是为全面绞杀中国公民运动
“709”事件并非单纯的法律冲突,是中共对日益觉醒的公民运动的全面反扑。谢阳律师原是一名商业律师,当他看到中共统治的黑暗,毅然转身成为一名人权律师,从此始终站在捍卫人权的最前线,为弱势群体发声,为捍卫公民基本权利呐喊、奔走。正是因为他对法治的坚守,成为了一名勇毅的人权律师代表。包括海外中国人权律师联盟成员游飞翥在内的多名流亡海外的律师,曾与谢阳同案同台为民辩护,目睹了他在咆哮的公权力面前展现出的无畏抗争精神。这无疑触动了独裁政权脆弱的神经,在中共眼里打击像谢阳、许志永、丁家喜、唐吉田、王全璋、余文生等这样的人权律师、杰出公民代表,就可完成中共对中国公民运动的绞杀。
三、 人权律师犯 “颠覆或煽动颠覆国家政权罪”不仅是一个伪命题,如今已完全成为了中共罗织人权律师及人权捍卫者入狱的口袋罪
中共长期以来玩弄文字游戏,将“执政党”等同于“国家”,将中共政权等同于祖国,将共产党置于民族与国家之上,偷换概念、偷梁换柱,以此蒙蔽人民。事实上,主权在民,“国家政权”应当由人民授权并轮流执掌,绝非某一政党的私产。中共依靠暴力与谎言奴役中国人民,没有任何的合法性,绝不是中华大地的合法政权。因此推翻或号召推翻一党独裁的中共绝不等同于颠覆国家,恰恰是在结束中共的非法统治。但今天中共这个盗国贼却将“颠覆或煽动颠覆国家政权罪”别在腰间,成为其挥向像谢阳、许志永、丁家喜、常玮平、余文生、李煜函、张展等正义之士的邪魔之剑。因此,若谢阳有罪,他所犯下的也是中共的欲加之罪,是谢阳为建立民主、自由、宪政的“美好中国”开辟道路之罪,中共以此判他“颠覆中共政权”——恰是为谢阳追求民主、自由颁发的“勋章”。
四、民主自由必将到来
中共独裁下的中国需要被改变,中国人民需要迎来新的生活,一个没有独裁,一个民主、自由、宪政的“美好中国”。自由属于人民,人权天赋,绝非铁窗所能囚禁。因此面对暴政谢阳律师写下了“宁砍头,不低头”的誓言,这种风骨正是中华民族重塑现代文明的希望所在。因此我们呼唤,也期盼中国有更多像谢阳、余文生等一样的仁人志士,勇敢地犯下“反对中共无赖政权”之罪,当我们所有人都勇敢地站出来,走上街头,举起一张张控诉中共的“白纸”,那么就像疫情中被奴役、控制的人民获得自由一样,一个民主自由、人民真正当家作主的新中国也必将很快诞生。
五、最后,我们正告中共当局并呼吁国际社会:
中共应立即释放谢阳,撤销一切莫须有的罪名,停止对人权律师及其家属的株连与跨境镇压;
呼吁各国政府对参与此次审判及长期迫害人权律师的官员实施精准制裁;
呼吁世界各国律师协会认清中共司法体系“专政工具”的本质,并携手一起揭露、反对中共对律师群体的打压与清算。
中国人权律师群体不会在中共的镇压中消失,无论是身陷囹圄,还是流亡海外,我们对法治与自由、民主的渴望与追求永不放弃。我们,与您、与诸位勇士在一起——一起抗争,一起努力,一起追求“美好中国”!
谢阳不孤单,正义终将审判独裁者。
海外中国人权律师联盟
2026年03月23日
注:主笔人游飞翥律师

中文

对制定《网络犯罪防治法(征求意见稿)》涉嫌犯罪人员控告书
控告人:游飞翥,重庆者羽律师事务所律师,基本信息略。
控告人: 周君红,前深圳律师,基本信息略。
控告人: 许思龙,被云南温格律师事务所除名律师,基本信息略。
控告人:吴绍平,前上海锦政律师事务所律师(被注销),基本信息略。
控告人5:周湘伟,前湖南律师,基本信息略。
被控告人:陈文清,现任中共中央政法委员会书记
被控告人: 王小洪,现任中华人民共和国公安部部长
被控告人:其他参与《网络犯罪防治法(征求意见稿)》制定、发布的相关责任人员(具体名单请依法调查确认)。
控告请求:
一、依法对被控告人涉嫌滥用职权、违法制定并发布《网络犯罪防治法(征求意见稿)》的行为立案调查;
二、依法追究相关责任人员的刑事责任及纪律责任;
三、将调查处理结果依法书面告知控告人。
事实与理由:
2026年1月31日,中华人民共和国公安部以本部名义在官方网站发布《网络犯罪防治法(征求意见稿)》,并明确以“法律”形式向社会公开征求意见。该行为在程序、权限及法律性质上均存在严重违法问题,涉嫌构成滥用职权犯罪。
一、公安部无权制定法律草案,公安部立法的行为严重违反宪法和立法法
依据《中华人民共和国宪法》第五十八条、第六十二条、第六十七条及《中华人民共和国立法法》第七条之规定,法律只能由全国人民代表大会及其常务委员会制定。公安部作为国务院组成部门,仅享有行政法规、部门规章制定建议或执行权,并无任何制定法律草案并以法律名义对外发布的法定权限。
被控告人主导或参与以公安部名义发布法律草案,并启动社会征求意见程序,实质上是对宪法确立的立法权配置的直接突破,属于明知无权而为之的职权僭越行为。
二、该行为并非一般程序瑕疵,而是具有严重实质性危害性的权力滥用
《网络犯罪防治法(征求意见稿)》内容涉及统一身份认证、实名制、跨部门信息共享、平台协助义务等重大事项,直接影响公民基本权利及国家治理结构。公安机关作为执法机关,掌握强制权与技术控制能力,却通过违法程序推动法律层级文件,试图实现对自身权力的制度性扩张,已明显超出正常行政履职范围。
三、相关行为符合滥用职权罪的构成要件
依据《中华人民共和国刑法》第三百九十七条之规定,国家机关工作人员滥用职权,致使公共财产、国家和人民利益遭受重大损失的,应当依法追究刑事责任。被控告人的行为破坏国家立法秩序,侵蚀宪法权威,严重损害公民基本权利和社会公共利益,已符合滥用职权罪的构成要件,应当立案侦查,并及时对陈文清、王小洪等人采取抓捕的刑事强制措施。
四、有必要通过司法程序明确责任主体,维护宪法与法治秩序
如对该类行为不依法追责,将导致行政机关以“征求意见”为名突破立法权限,形成危险先例,严重动摇依法治国的制度根基。
基于上述事实与理由,特依法提出控告,请依法立案调查,立即将陈文清、王小洪等人捉拿归案,并将结果书面回复控告人。
此致
北京市人民检察院
中共北京市纪律检查委员会
北京市监察委员会
控告人(签名):游飞翥、周君红、许思龙、吴绍平
控告日期:2026年3月10日


中文

中共领导急需“配件”?
大梦想 - Big Dreams on X: "前兩個月,在北京一所兒童醫院內發生了一起令人震驚的事件。🚨🏥 中國特警與醫療人員突然衝進醫院,聲稱懷疑她的兒子感染了流行性疾病,要求立即進行檢查。😷⚠️ 然而,令人難以置信的是,隨行代表醫院的人員突然說出一句:「死了!必須立刻火化,以免感染其他人!」🔥💔 並試圖強行將孩子帶走。 t.co/h39reRH1wT" / X
中文

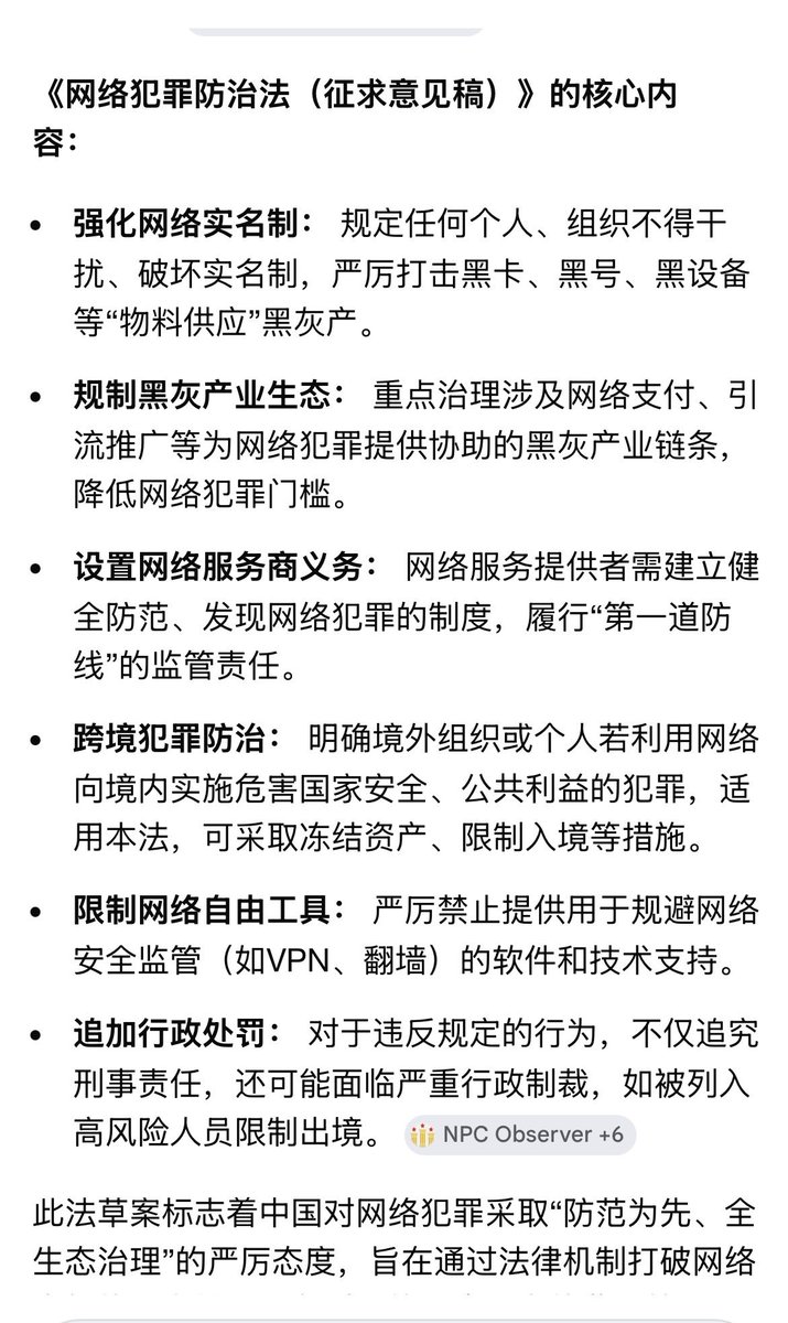
反对《网络犯罪防治法(征求意见稿)》倡 议 书
《网络犯罪防治法(征求意见稿)》的发布严重违反立法程序,并且是一部将整个社会体系裹挟进全民监控与信息封锁的危险法律草案。
2026年1月31日,中华人民共和国公安部以自身名义公布《网络犯罪防治法(征求意见稿)》(下称草案),并向社会征求意见。海外中国人权律师联盟律师专业团队仔细阅看该草案,发现这不是一部“防治网络犯罪”的技术性法律,而是一部试图通过法律形式将监控、审查与信息阻断制度化、常态化的权力扩张方案,若其实施,无论在立法程序还是在制度设计上,对中国国家和人民都存在根本性、不可修补的危害。故,我们向全社会发出联署倡议,共同反对中国公安部的《网络犯罪防治法(征求意见稿)》。
一、程序上公安部无权制定法律草案,已构成严重越权、违宪
依据《中华人民共和国宪法》第58条、第62条、第67条及《中华人民共和国立法法》第7条规定,法律只能由全国人民代表大会及其常务委员会制定。作为部委的公安部无权制定法律草案,更无权自行启动社会征求意见程序。本次公安部擅自制定《网络犯罪防治法(征求意见稿)》,明显程序违法,是对现行国家立法制度的严重颠覆;是违宪违法的职权僭越行为,对宪法确立的立法秩序造成实质性破坏;也是警察队伍对宣称依法治以习近平为核心的中共领导权的公然挑战。
二、程序违法的危险性,在于“执法者自我授权”
公安机关掌握侦查权、强制措施执行权与技术控制能力。如果允许其自行起草法律,自行定义“风险”、“违法”、“协助义务”,再由自身负责执行,那么法律就不再是限制权力的工具,而是权力自我扩张的外衣。事实上也是如此,《草案》充斥着警察部门的自我扩权及对其他部门的压制裹挟。
三、草案将国民整体纳入监控对象
整部草案极为罕见的使用了24个“不得”、3个“禁止”,还大量使用高度概括、缺乏法律边界概念的用语,如“网络风险”、“相关违法犯罪活动”、“异常行为”、“协助义务”等,并未将适用对象严格限定在已发生或高度确定的犯罪行为上,全体守法公民不再是权利主体,而是随时都可能成为犯罪嫌疑人。
四、统一身份认证与实名体系,奠定“全域可追溯”基础
草案通过网络账号实名、数量限制、动态核验,以及统一网络身份认证服务,实质上构建了跨平台、跨服务、跨部门的统一身份识别体系。一旦接入国家系统,匿名性被结构性消解,行为轨迹被长期留存,任何一次“异常”,都可能触发跨系统联动,加强了对公民的监视控制,让本已极度狭窄的个体权利更加逼仄,将信息茧房变成互联网牢房。
五、将整个国家行政体系裹挟为监控与封锁的协同者
尤为严重的是,该草案并非只赋权公安机关,而是通过“协作”、“信息共享”、“联合处置”等条款,将多个本应相互区隔、职能不同的国家部门,强行整合进同一套监控与信息阻断机制。在该草案框架下:银行与支付机构,被要求配合账户监测、冻结与风险识别;税务部门,通过数据共享参与行为画像与交叉核验;市场监管(工商)系统,利用登记、信用信息配合识别与限制;网信部门,负责内容审查、传播阻断与平台压;通信、互联网平台,被迫承担前置审查与技术处置义务。
这些部门原本承担着金融服务、税收征管、市场秩序、信息管理等不同公共职能,但在该草案中,却被统一编入“网络犯罪防治”体系,事实上成为监控公民、阻隔信息流通的协同执行者,等于变相赋权这些部门具有很大的执法权限,是典型的企业行政职能化、司法化,是破坏国家权力治理结构,破坏市场经济的行为。
六、跨部门联动的实质是国家机器整体转向“风险治理”
该恶法一旦被通过,银行、税务、工商、网信、通信系统将被打通,个人的经济活动、网络行为、言论记录、社会关系将被整合,行政处置可以完全绕开司法系统,不再需要司法裁定即可快速启动,各个单位均可以成为裁判员,以所谓“风险判断”取代事实认定,成为干预公民正常上网、获取信息自由的依据。这意味着——不需要你违法,只需要你被“系统认为有风险”,你就可能被制裁、被处罚,且无救济渠道,即使有救济渠道,维权成本也极高,基本无逆转可能性,等于事实上可以任意剥夺公民上网权。
七、信息被制度性阻隔,社会陷入“目不能视、耳不能听、口不能言”
在平台高压责任与跨部门协作机制下,信息的流动与传播命运不再取决于真实性或公共价值,而取决于是否可能引发监管风险。最终形成的,是一个信息来源被严格过滤,上网权利被严重侵蚀,公民讨论空间被不断收缩,民众只能接触“被允许存在的信息”的封闭系统。这不是出于网络安全,而是信息窒息。该法一旦颁布实施,必将进一步严重地戳伤中国社会的创新能力,在当今互联网、Ai新时代也必将危及中华民族的生存与发展。
八、该草案将网络监管伸向全球,必会引起各国反制
该草案明确将跨境网络犯罪防治列为专章,若立法获得通过将恶化中国人、中国企业的在国际上的生存空间,不仅妨碍中国人、中国企业走向世界,阻碍中国人、中国企业与国际社会的贸易、学术交流等,也将进一步阻碍外国企业与机构到中国交流、投资,遏制中国社会的改革发展、科技进步。
综上,这不是一部可以“修改完善”的法律草案,而是严重违宪甚至具有犯罪性质的文件。一部法律草案,如果既违背宪法确立的立法秩序,又以安全之名剥夺了公民基本权利,那么它就不应进入修改、立法程序,而应被明确否定、立即终止。
今天,我们倡议反对《网络犯罪防治法(征求意见稿)》,并非反对治理犯罪,而是反对——程序上由无权主体推动立法,自我扩权;实体上将全民纳入监控体系,信息封锁;结构上将整个社会系统裹挟为监控与封锁的协同者。我们反对中国社会治理的倒退。
以史为鉴面向未来,中国文革才过去几十年,一切殷鉴不远,这《网络犯罪防治法(征求意见稿)》若不被废止而获得立法通过,无疑也是对中华民族的犯罪。
因此,我们发起倡议:
1、呼吁全社会以去公安部网站提反对意见、向全国人大常委会提起违宪审查、向公安部申请政府信息公开、申请游行示威、在中外网络表达反对意见等各种方式反对《网络犯罪防治法》的立法进程;
2、中国公安部立即撤销《网络犯罪防治法(征求意见稿)》;
3、要求中国司法部门追究公安部部长王小洪以及草案推动者的法律责任。
联署联系方式:可联系haiwaizhgrqlslm@proton.me 、本律盟官方推特,若您属于以下各发起单位的成员也可以联系您的组织
联署发起单位(或组织):
1、 海外中国人权律师联盟
2、 对话中国智库
3、 对华援助协会
4、 民主中国阵线
5、 中国民主党联合总部
6、 中国民主党国际联盟
7、 香港自由民主党
8、 远东青年自由同盟
9、 中国民主党全国委员会洛杉矶地区委员会
10、公民抵抗协会
11、光传媒
12、洛杉矶中国民主平台
2026年2月25日
联署签名(欢迎各组织、机构及个人联署签名,排名不分先后):
王 丹、傅希秋、盛 雪、吴绍平、游飞翥、许思龙
秦 晋、界立建、周湘伟、周君红、王中伟、王应国
游飞宇、左智海、王瑞琴、康 余、赵纪森、倪世成
耿冠军、林养正、郑 刚、杨 晓、黄明发、周云龙


中文

整个法律草案形同“囚猪笼”,不是把中国人作为人来对待、信任,而是像“囚猪”一样进行监控、驯化。
“极为罕见的使用了24个“不得”、3个“禁止”,还大量使用高度概括、缺乏法律边界概念的用语,如“网络风险”、“相关违法犯罪活动”、“异常行为”、“协助义务”等,并未将适用对象严格限定在已发生或高度确定的犯罪行为上,全体守法公民不再是权利主体,而是随时都可能成为犯罪嫌疑人。”
详见《反对<网络犯罪防治法(征求意见稿)>倡 议 书》
renquanlvshi.org/747/


中文







