simone carosi
11.9K posts

simone carosi
@simcaros
1927:VINCEMMO SCEGLIENDO DI NON ESSERE VOI La Lazio non proviene da: la Lazio è
Ascoli Piceno, Marche Katılım Aralık 2014
3.1K Takip Edilen1.2K Takipçiler

Gabriele #Gravina al CorSera: “Mio flop? Forse avrei dovuto essere più bravo come calciatore. Ho sbagliato 2 rigori con la Svizzera e 3 palle-gol con la Bosnia. Poi dal dischetto ne ho tirati uno alto e uno sulla traversa! Ora vivo quasi da recluso tra casa e FIGC…”

Italiano

@Qubicarium @SpaceLazio @tuttocesenatwit Mercenario perché? E poi perché Artistico amerebbe la squadra? Io vedo più potenziale in Shpendi, prenderei pure il gemello che sta ad Empoli. Poi ci teniamo Artistico e fa 10 gol mica mi dispiace eh
Italiano

@simcaros @SpaceLazio @tuttocesenatwit Abbassare la cifra? Oppure prendiamo direttamente Artistico. Bisogna dare una possibilità ai giovani italiani. Anche Artistico sta disputando un’ottima stagione e fa già parte della Lazio. Soprattutto, ama la squadra. Niente mercenari, per favore
Italiano

🇦🇱 Per l'attacco della #Lazio spunta un nome dalla Serie B. E non è nuovo, visto che se n'è già parlato nei mesi scorsi. Si tratta di Cristian #Shpendi, centravanti classe 2003 del Cesena.
Attualmente ha uno score di 10 gol e 4 assist in 33 partite.
➡️ @tuttocesenatwit
Italiano

@RaffaelePizzati @alexa5313 @ItaliaViva @matteorenzi @AlbertoLela @annamaria_ff @BimbavIVace @ragusaibla @RobertoSignore7 @BrunoDAgostino5 @GIANGI774 @GabryContessa Ma come fanno i 5s a stare ancora sopra il 10% se ad ogni elezione prende il 5 se va bene
Italiano

Sondaggio Winpol
del 05 Aprile 2026
Centrosinistra al 45,7 %
Centrodestra al 42,1 %
@ItaliaViva al 3,1 %


Salsomaggiore Terme, Emilia Romagna 🇮🇹 Italiano

@SpaceLazio @flamanc24 Della spinta da cui scaturisce il tocco di mano niente, eh? Questo senza il fuorigioco di Pellegrino sarebbe stato uno dei rigori più scandalosi dati con il VAR
Italiano

Questo il dialogo ad #OpenVAR, tra arbitro e la sala VAR sul tocco di mano di Nuno #Tavares:
SALA VAR: “Chiamano un tocco di mano. Va di mano, sì. Voglio vedere se è in area... questa è mano, è fallo di mano”.
ARBITRO: “Devo andare a rivederlo. Il fuorigioco è di Pellegrino, quindi vado a vedere se c'è fallo di mano e se c'è impatto sul fuorigioco”.
SV: “Ti consiglio un OFR per vedere un possibile rigore e l'impatto del fuorigioco. Ti faccio vedere prima il punto di contatto e poi la posizione di partenza di partenza di Pellegrino”.
A: “Allora, sicuramente impatta perché va ad attaccare, c'è il contatto fisico. Fuorigioco punibile. Quindi riprendiamo”.
Italiano

@dessere88fenice Stranamente Le Pen, Salvini, Conte, Fratoianni e Bonelli la pensano come Orban e Fico e sono a favore di Putin.
Italiano

@VolpeReal la 2, perchè con i soldi che risparmio per mangiare ho più soldi per viaggiare
Italiano

@DanieleIta6228 Io no, tu sei più vicino al settimo che al quarto...
Italiano

@erclab_tweet Questi riescono a contestare una presidenza che gli ha speso un miliardo. Gli farei passare 6 mesi con Lotito...
Italiano

@D4nn1el999 @spideylazio Questi giornalisti che parlano da tifosi...
Italiano

@Frenkie_Woody Se avesse il coraggio di liberarsi della Ditta ma soprattutto di Conte, ne guadagnerebbe tanto lei ma anche tutto il centrosinistra
Italiano

@EliaSoffia @aciapparoni Questo sicuro, ma mi sembra uno che pur di farti un dispetto rifiuterebbe tutto, basta vedere come si è fatto sfilare la Salernitana per due spicci.
Italiano

@simcaros @aciapparoni Battere il ferro fin quanto è caldo! No!? Non diamogli tregua!!
Italiano

Anche ieri a #LazioParma Olimpico di fatto deserto, le polemiche sui numeri delle presenze lasciano il tempo che trovano. Al netto dei tifosi emiliani, dei tanti biglietti omaggio e di qualcuno (pochissimi) volontariamente allo stadio, la protesta ha centrato di nuovo il suo obbiettivo, con gli abbonati che ancora una volta si sono sacrificati. Il dato su cui la società dovrebbe riflettere è soltanto questo: si può andare avanti così? No, non si può, e l'attuale proprietà è chiamata a dare molte risposte. Ma non le darà, sperando che la contestazione si spenga prima o poi, o in una vittoria della Coppa Italia. Ai tifosi resta una sola strada: continuare nella pressione civile e pacifica, far sentire a tutti la propria voce, convincere le istituzioni ad intervenire... Firmando la petizione scritta con @fede_marconi (change.org/p/lettera-al-p…), non andando allo stadio, coinvolgendo sempre di più i Vip laziali, inventandosi altre iniziative... Le richieste di rispetto e di poter tornare a sognare non si possono fermare. E non si devono.
Italiano

@RTodero75 @messorina52 Ma se oltre al giornale si dovesse scoprire che viene finanziato pure un partito o anche di più, si potrebbe intervenire?
Italiano

@LeastSquares71 Praticamente andremo sui parametri zero, finanziati dagli stipendi di chi va a scadenza. Pedraza con lo stipendio di Basic se non rinnova, e con quello di Pedro, ne potrebbe arrivare uno con un buonissimo stipendio, ma conoscendo i miei polli ne arriveranno 2...
Italiano

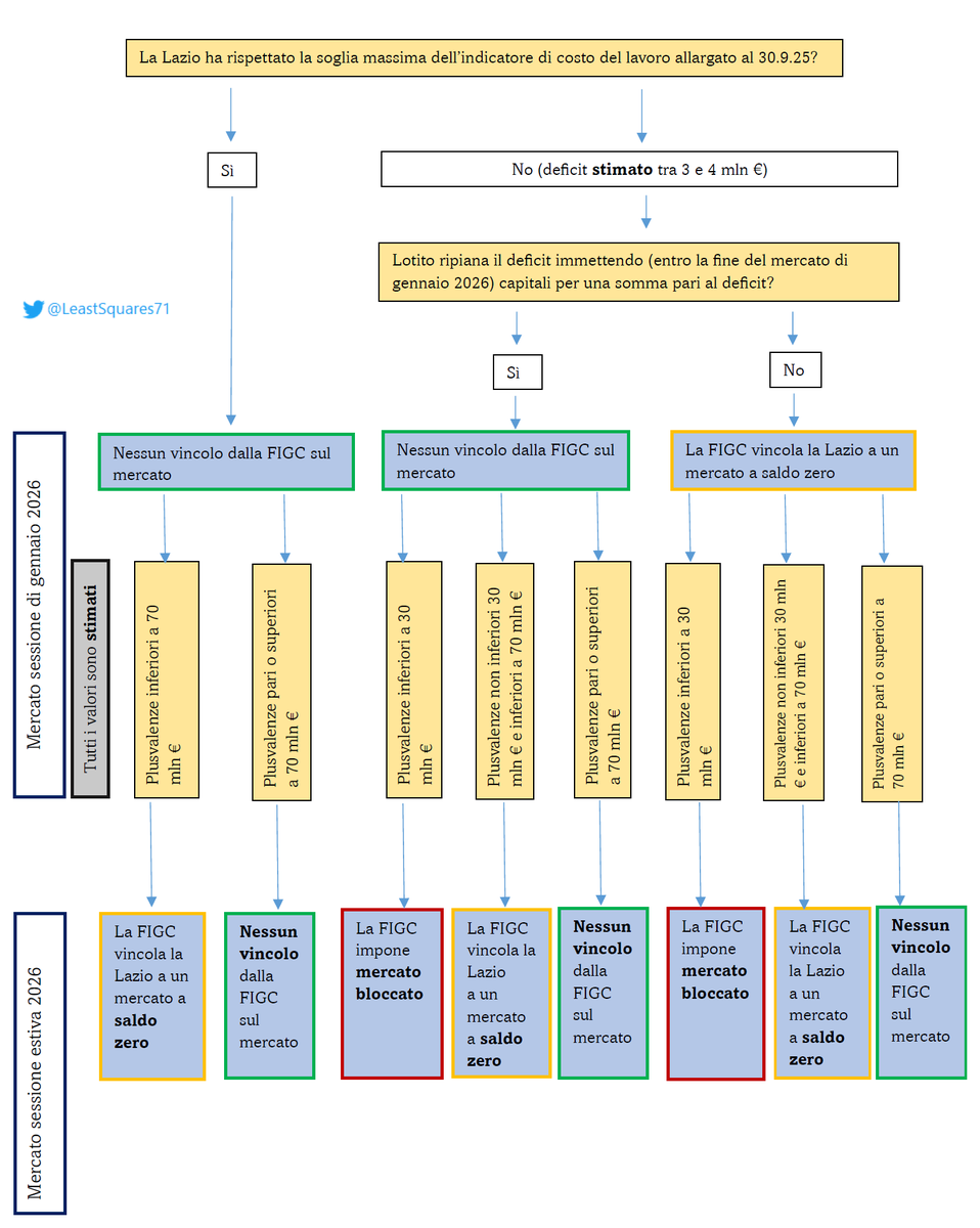
[Thread] Come promesso, torniamo sulla semestrale della Lazio al 31.12.25. In questo (lungo) thread alcune considerazioni sugli aspetti di maggior rilievo e su cosa potremmo attenderci per la prossima stagione.
LeastSquares@LeastSquares71
La Lazio chiude il primo semestre dell'esercizio 2025/26 in perdita di 20,4 mln €, come previsto (post citato). Il dato risente della mancata partecipazione alle competizioni Uefa e spiega anche il mercato di gennaio all'insegna delle plusvalenze. Presto altre considerazioni.
Italiano

@esonoancoraqua Ogni volta che lo sento questo mi fa sempre più schifo.
Italiano

@astrosteven_ Comunque da questa foto si vede benissimo che la Terra è piatta
Italiano

@Guidolino8 Io mi ricordo ancora il tiro di Brocchi che prende la traversa e rimbalza dopo la linea, ma non ci viene dato gol...
Italiano

















