Sabitlenmiş Tweet
brian taylor
1.4K posts

brian taylor
@techniquedevs
23, swe | Incidental Entrepreneur. 💡 Building google maps for Knowldedge 🟣 https://t.co/JckdW2B9wm 285lb bench; flowstate irl
Katılım Mart 2021
387 Takip Edilen321 Takipçiler

@ShawkyMesbah faceless ugc on 4 of my own accounts + one of my own accounts with those viral formats reacting to new apps
English

@techniquedevs 500 users in a week is legit. what kind of tiktok content was the key to that pmf?
English
brian taylor retweetledi
brian taylor retweetledi

Remember the r8 revolver and how csgo became fistful of frags for a weekend?
Alkem1st🇩🇰 - Buying skins@Alkem1stCS
Holy shit they just changed the game completely
English

@allgarbled First em dashes, then negative parallelisms, now horizontal dropshadows/drophighlights. I stg LLMs keep stealing my lazy one-neat-tricks and ruining them.
English

I don’t know what you call them, but these little side tabs are like the emdash of vibe coded UIs

Juri Strumpflohner@juristr
What's your AI adoption level? (according to Steve Yegge)
English

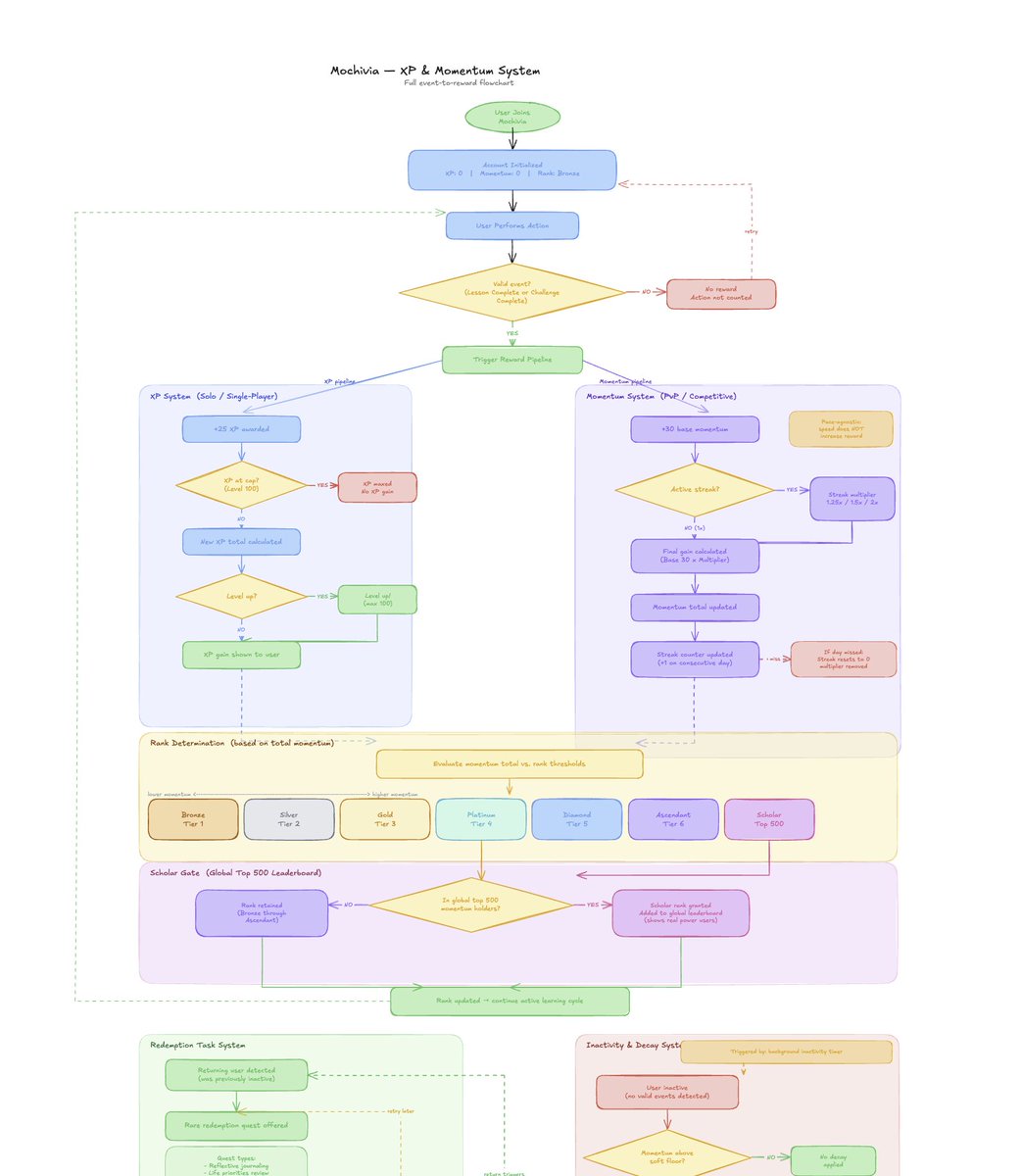
@emollick Hm yea I think mochivia.com has the closest thing to a full consumer learning product rn.
English


















