Sabitlenmiş Tweet

今年の1月に「民法法務士」という謎の資格を取得しました。
せっかくの資格なのに有効活用しないのはもったいないので、今後は積極的に民法法務士を名乗っていこうと思います。
受験体験記はこちら
民法法務士 認定試験【受験体験記】
note.com/toudaikun/n/n2…


日本語
カミィ 民法法務士・無職30代後半おじさん
3.6K posts

@toudai
無職おじさんです。広汎性発達障害。彼女いない歴年齢。フォロー・リムーブはご自由に。発達障害者だけど非モテ弱者男性の部分については好きに揶揄してもOKです。







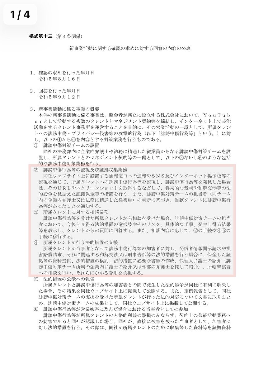
vtuber「ぶいすぽっ!」のバーチャルエンターテイメント社の「誹謗中傷対策委員会」の活動。 同社タレントへの誹謗中傷等があった場合は同社取締役、親会社の取締役、顧問弁護士からなる委員会が法的対応について協議し実施するそうだが これは弁護士法(非弁行為規制)上、↓続 prtimes.jp/main/html/rd/p…

【弊社所属タレントに対する誹謗中傷行為等への対応状況について】

Q2(#ANYCOLOR株主総会) 誹謗中傷行為対策チームについて。法務省がグレーゾーン解消制度に基づき2023年9月12日に行った回答の中で、弁護士または弁護士法人でないものが報酬を得る目的で法律事務を行うもので、非弁行為に該当する可能性を指摘している。貴社の対策は 田角陸:誹謗中傷行為対策チームの活動が該当するかどうかというところについての当社の見解については、この場では控えさせていただきたい。当社としては、今後も適切な誹謗中傷対策を行っていきたいとは考えています。 moj.go.jp/content/001402…


