Paul S.

1.8K posts

Paul S.

Paul S.

@web3enhanced

🧠 CTO | Web3 Dev | Algo Trader

Katılım Mart 2023
805 Takip Edilen1.4K Takipçiler
Paul S.
Paul S.@web3enhanced·
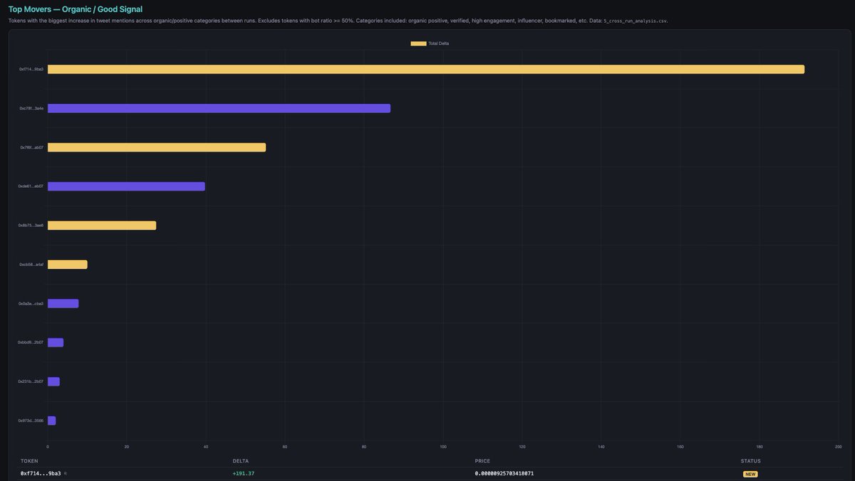
PerkOS was discovered by my AI bot - let's see how it goes Base SC address: 0xf714e60f85497d70508f7e356b5db80e64539ba3
Paul S. tweet mediaPaul S. tweet media
English
0
0
0
109
Rahim Mahtab
Rahim Mahtab@Rahim_mahtab·
@web3enhanced what are u tracking for fastest growth ? thats beyond what u see on regular charts
English
1
0
2
55
Paul S.
Paul S.@web3enhanced·
@Vickish11 I can write the smart contracts in HTML. Pls ping me ser i am very experienced
English
0
0
0
7
vickish | devrel
vickish | devrel@Vickish11·
I need an experienced dev that uses NodeJS for a smart contract. Reply with proof of previous work done
vickish | devrel tweet media
English
93
3
170
17.6K
Ayushi☄️
Ayushi☄️@iyoushetwt·
Why is everyone in tech using a MacBook ?
Ayushi☄️ tweet media
English
942
74
4.3K
935.7K
Ayushi☄️
Ayushi☄️@iyoushetwt·
What was the first code editor you ever used? Mine was Sublime Text
Ayushi☄️ tweet media
English
3.4K
194
5.2K
666.6K
Dacian
Dacian@DevDacian·
💰Fast $1M+ in 2 Weeks💰 Week 1 - Finish free @CyfrinUpdraft Smart Contract Security Auditor career track (35 hours) Week 2 - Find $1M+ bug bounty. Boom - now you're a millionaire! What's stopping you? Why aren't you a millionaire yet? updraft.cyfrin.io/career-tracks/…
English
26
8
163
8.7K
Paul S.
Paul S.@web3enhanced·
@pmitu where is the "i am not ai" checkbox
English
0
0
0
4
Paul Mit
Paul Mit@pmitu·
Prove me you're not AI
English
3K
58
1.6K
520.6K
el.cine
el.cine@EHuanglu·
oh my.. hows this even possible Meta just dropped SAM 3D, you can auto select any object in still image and.. turn them into high quality 3D model the model is free to download and test in playground link in comments
English
201
1.1K
12.1K
792.1K
Paul S.
Paul S.@web3enhanced·
🧐Questions to ask your web3 dev team: "Show me your test suite" "What's your incident response plan?" "How do you handle private key management?" "What's your post-deployment monitoring setup?" "Show me documentation from your last 3 projects" ❌Can't answer these? Find another team.
English
0
0
0
124
Paul S.
Paul S.@web3enhanced·
I finally updated my Solidity Analyzer into a full web-based platform - now powered by solc-typed-ast! You can analyze entire smart contract projects directly in your browser with full AST-level insights. Here’s what it can do now: 🔍 Core Analysis Features State Variable Mapping: Types, visibility, immutable/constant detection Function Insights: Parameters, returns, modifiers, state mutability Read/Write Tracking: See exactly which variables each function touches Internal Call Graphs: Understand full function-to-function relationships Parameter Impact Analysis: Trace how inputs affect storage Storage Write Detection: Every sstore-like write with exact source location Data Flow Analysis: Track parameter propagation across call chains External Call Detection: Map calls to libraries, interfaces & contracts ⚙️ Advanced Capabilities - ERC-7201 Storage Pointer Detection - Inline Assembly (sstore / sload) Analysis - Multi-contract Project Support (Hardhat & Foundry) - Automatic Import Resolution (including OpenZeppelin) - Interactive Simulation - Simulate function execution with custom params 💾 Import Any Project - Paste a single contract - Drop an entire Hardhat/Foundry folder - Select which contracts to analyze - Export results as JSON or TOON solidity-analyzer.vercel.app
Paul S. tweet media
English
0
1
5
173
Patrick Collins
Patrick Collins@PatrickAlphaC·
Sometimes you fail. Sometimes you get angry. It’s ok to be upset, it’s ok to go to that dark place. But don’t you setup a tent and live down there.
English
61
17
452
16.6K
NZ ☄️
NZ ☄️@CodeByNZ·
How many hours do you code daily ?
NZ ☄️ tweet media
English
224
26
702
43.1K
Ciara Nightingale
Ciara Nightingale@CiaraNightingal·
Feels good to be back to making silly videos
Ciara Nightingale tweet media
English
22
2
198
6.3K
Paul S.
Paul S.@web3enhanced·
@Uniswap i like when i see ASCII art
English
0
0
0
28
Uniswap Labs 🦄
Uniswap Labs 🦄@Uniswap·
⣿⣿⣿⣿⣿⣿⣿⣿⣿⣿⣿⣿⣿⣿⣿⣿⣿⣿⣿⣿⣿⣿⣿⣿⣿⣿⣿⣿⢿⣿ ⣿⣿⣿⣿⣿⣿⣿⣿⣿⣿⣿⣿⣿⣿⣿⣿⣿⣿⣿⣿⣿⣿⣿⣿⣿⠿⢋⣵⣿⣿ ⣿⣿⣿⣿⣿⣿⣿⣿⣿⣿⣿⣿⣿⣿⣿⣿⠿⢿⣿⣿⣿⣿⠟⠋⠀⣠⣿⣿⣿⣿ ⣿⣿⣿⣿⡿⠿⠿⠟⠛⠛⠛⠻⢿⣿⠋⠀⠀⣾⣿⠟⠉⠀⠀⣠⣾⣿⣿⣿⣿⣿ ⣿⣿⣿⣿⡷⢶⣤⣤⣀⣀⣴⠾⠋⠁⠀⠀⠀⠿⣧⡀⠀⢠⣾⣿⣿⣿⣿⣿⣿⣿ ⣿⣯⣥⣤⣤⣄⣀⣨⠟⠋⠀⠀⠀⠀⠀⠀⠀⠀⠈⠻⣷⣿⣿⣿⣿⣿⣿⣿⣿⣿ ⣿⣀⣀⡀⢀⡿⠛⠁⠀⠀⠀⠀⠀⠀⠀⠀⠀⣠⡀⠀⠹⣿⣿⣿⣿⣿⣿⣿⣿⣿ ⣿⠉⣩⡿⠋⠀⠀⠀⠀⠀⠀⠀⠀⠀⠀⠀⠀⠙⠋⠀⠀⠹⣿⣿⣿⣿⣿⣿⣿⣿ ⣿⡿⠋⠀⠀⠀⠀⠀⠀⠀⠀⠀⣶⡀⠀⠀⠀⠀⠀⠀⠀⠀⠹⣿⣿⣿⣿⣿⣿⣿ ⣿⠀⠀⠀⠀⠀⠀⠀⠀⠀⠀⠀⣸⣿⣆⠀⠀⠀⠀⠀⠀⠀⠀⠙⢿⣿⣿⣿⣿⣿ ⣿⠀⠀⠀⠀⠀⠀⠀⠀⠀⠀⣾⣿⣿⣿⣷⣄⣀⣀⣀⡀⠀⠀⠀⠈⢻⣿⣿⣿⣿ ⣿⠀⠀⠀⠀⠀⠀⠀⠀⠀⠀⣿⣿⣿⣿⣿⣿⣿⣿⣿⣷⣀⠀⢀⣠⣾⣿⣿⣿⣿ ⣿⠀⠀⠀⠀⠀⠀⠀⠀⠀⠀⢹⣿⣿⣿⣿⣿⣿⣿⣿⣿⣿⣿⣿⣿⣿⣿⣿⣿⣿ ⣿⠀⠀⠀⠀⠀⠀⠀⠀⠀⠀⣸⣿⣿⣿⣿⣿⣿⣿⣿⣿⣿⣿⣿⣿⣿⣿⣿⣿⣿ ⣿⣤⣤⣤⣤⣤⣤⣤⣤⣤⣤⣿⣿⣿⣿⣿⣿⣿⣿⣿⣿⣿⣿⣿⣿⣿⣿⣿⣿⣿ We're just getting started
150
70
1.2K
153.2K
chrisdior.eth
chrisdior.eth@chrisdior777·
I analyzed all bounty payouts from the three biggest Web3 security platforms: - Immunefi - Code4rena - Sherlock Then I compared their total payouts for 2024 vs 2025 (so far). The results are interesting. Shall I post about it tomorrow?
English
9
2
61
3.8K
Paul S.
Paul S.@web3enhanced·
@0xSimao I would say this is the moment when the real bug hunting starts
English
0
0
1
73
0xSimao
0xSimao@0xSimao·
The audit is only finished once you've memorized the codebase entirely, no excuses
English
8
6
136
6.6K
ddimitrov22
ddimitrov22@ddimitrovv22·
10+ active contests in parallel. Not a single one on Cantina. This just shows how dynamic the web3 space is and how fast things are changing. Just stay focused and work hard.
ddimitrov22 tweet media
English
3
4
110
13.3K